来源:EngineeringForLife
生物打印是一种三维(3D)生物制造技术,用于精确排列细胞及含细胞生物材料(生物墨水),以构建具有所需功能的立体生物组织。通常,生物墨水依赖于水凝胶基质在生物打印前、中或后稳定并交联构建体。然而,基于传统水凝胶的生物打印方法常存在细胞密度不足的问题,可能限制关键的细胞间相互作用并影响整体组织功能。基于此,哈佛医学院张宇及其团队提出一种通过丙烯酸酯键修饰细胞膜的方法,使活细胞在生理密度(最高约1×109cells/mL))下可直接作为生物墨水,通过纯细胞生物墨水的数字光处理技术,成功实现光激活生物打印。细胞高密度生物墨水(CLINKs)能快速生成高度模拟天然组织的构建体,结构相关性强且功能强大。CLINKs的高细胞密度和活性特性使其能够构建先进的生物模型,例如完全由干细胞衍生的连接神经回路和节律性收缩的微型心脏,从而有效模拟出与天然组织相似的关键行为特征。通过该方法制备的植入物展现出与宿主组织整合的能力,从而促进再生。CLINKs技术在组织生物制造领域具有重大应用前景,为生物医学领域开辟新应用途径。

相关研究内容以“Biomaterial-minimalistic photoactivated bioprinting of cell-dense tissues”为题于2025年12月8日发表在《Cell》上。

本研究提出一种独特方法,使用氧化甲基丙烯酸透明质酸(OMHA)作为连接体修饰细胞表面,使细胞在天然密度下直接光交联(图1)。采用生物材料极简、无支架的“细胞密集型生物墨水”(CLINKs),能够构建具有复杂几何结构的二维(2D)和三维(3D)高细胞密度组织。通过CLINK技术,利用生物打印技术制备适用于体内、外应用的功能性肝组织模型。应用CLINKs技术生成模式化的间充质干细胞/内皮细胞(MSC/EC)植入物,重现伤口愈合过程中的关键细胞相互作用,凸显该方法在工程化构建多样化、细胞密集组织方面的广阔潜力。

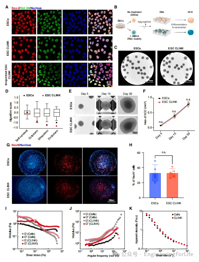
胚胎干细胞(ESCs)具有多能性和广泛的自我更新能力。为研究 OMHA
连接子对细胞行为的影响,检测关键的ESCs多能性因子。如图2A所示,未修饰的ESCs、 OMHA
修饰的ESCs或DLP光交联后的ESCs中,Sox-2和Oct
3/4的水平没有差异。使用未经处理和连接子修饰的ESCs生成EBs(图2B),发现所有组别的EBs大小和形状均一致,产率达100%(图2C)。RT-qPCR结果显示,在两种条件下,EB诱导第7天时,自体再生能力以及外胚层、中胚层和内胚层基因表达水平均相似(图2D)。随后的神经分化产生面积相当的人类皮质类器官(hCOs)(图2E、F)。免疫细胞化学检测发现,未修饰和
OMHA 连接的ESCs中NeuN+细胞水平非常接近(图2G、H)。因此, OMHA
修饰对ESC标记物表达、EB形成或神经分化的影响极小。此外,在NIH/3T3成纤维细胞中检测 CLINK的流变学特性。细胞悬液与
CLINK样本在弹性模量(G′)和黏性模量(G′′)方面表现出相似性(图2I–K)。总体而言, OMHA
不影响力学性能,表明细胞相容性适合于功能性组织的生物打印。

由0.5/5 mM三(2,2-联吡啶)二氯化钌(II)六水合物(Ru)/过硫酸钠(SPS)与1 w/v% Ponceau
4R光吸收剂组成的光引发体系,始终能保持良好的形状保真度(图3A)。为展示CLINKs在DLP生物打印中的多功能性,使用荧光标记的NIH/3T3
CLINKs细胞,通过定制的自上而下DLP系统制备一系列几何图案。在5秒内生物打印出无支架标志以及线宽为200 μm
的精细特征图案(图3B)。还构建多细胞类型设计,包括嵌合体组装和基质异质性(图3C)。由于细胞密集的多细胞结构对模拟复杂生物相互作用至关重要,通过生物打印技术制备类肺泡组织,该组织由A549腺癌人肺泡基底上皮细胞的细胞团与人肺微血管内皮细胞(HLMECs)的细胞团共同构成(图3D)。作为肿瘤微环境的示例,将
HUVEC
衍生的毛细血管样模式嵌入MDA-MB-231富集基质中(图3E),获得清晰的边界,且未观察到CLINKs制剂的明显混合。为防止由于仅由 OMHA
和动态细胞膜支持的早期细胞-细胞相互作用导致结构潜在解体,在生物打印后立即施加0.25
w/v%海藻酸盐层。至第3天,细胞仍保持紧密排列状态,而人脐静脉内皮细胞(HUVECs)则呈现铺展形态(图3E)。此外,还创建具有中空、分支通道的3D结构(图3F)。通过顺序切换CLINKs生物墨水实现多材料3D生物打印。通过逐层构建具有细胞群精确空间组织的体素化结构,其中NIH/3T3
CLINKs以不同颜色标记(图3G)。在多材料设计中嵌入中空通道,将绿色和红色标记的成纤维细胞定位在指定区域(图3H)。这种逐层方法能够快速、高分辨率制造复杂的平面和立体图案,几乎适用于任何细胞类型或组合。

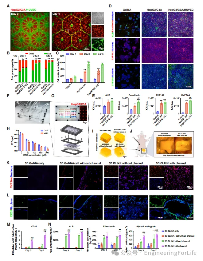
首先生物打印 HUVEC CLINKs在正弦网络中,冲洗未交联细胞,然后生物打印HepG2/C3A
CLINKs(图4A),制备带有红色CellTracker标记的HepG2/C3A和绿色荧光蛋白表达的HUVECs(GFP
-HUVECs)的多细胞型肝构建体。HepG2/C3A细胞克隆密度达到约1×109cells/mL,比传统GelMA生物墨水可达到的密度高出两个数量级。与NIH/3T3成纤维细胞类似,肝细胞死亡主要发生在基于GelMA的构建体中,时间为第1-3天(图4B、C)。代谢评估证实,与富含GelMA的组别不同(图4C),单细胞和多细胞类型生物材料极简型肝组织均在前5天持续旺盛增殖。为评估肝脏特异性功能,第7天进行免疫染色检测。根据未标准化的免疫染色定量结果,基于GelMA的肝组织显示白蛋白(ALB)、E-钙黏蛋白、细胞色素P1A2(CYP1A2)和CYP3A4水平最低(图4D、E)。图4F、G为在单次10秒曝光下同步生物打印15个肝小叶图案(每个直径2mm,为可实现的最小尺寸)。作为演示,用不同浓度(0-100
μM)的阿霉素(DOX)处理这些细胞密集的组织。细胞活力以浓度和时间依赖性的方式下降(图4H)。为深入评估生物打印肝组织的体内功能,将四种不同构建体——仅含GelMA、含HepG2/C3A细胞的GelMA、无通道CLINKs以及有通道CLINKs——移植至小鼠肠系膜子宫旁区(图4I)。移植后1周,所有植入样本均保持原有结构,证实高细胞密度构建体的稳定性(图4J)。通过检测肝脏代谢与功能的关键指标-CYP3A4的活性,评估这些植入物的生理学相关性(图4K)。与其他组相比,CYP3A4在CLINKs构建体中显示出明显更高的活性,表明其代谢能力有所提升。免疫荧光染色证实小鼠CD31在CLINKs构建体中的表达,尤其是含有通道的构建体,表明通道结构促进内皮细胞迁移并引导新生血管形成(图4L、M)。此外,在移植CLINKs构建体(尤其是含有通道的构建体)的小鼠血清中检测到显著水平的人ALB、纤连蛋白和α-1抗胰蛋白酶(图4N)。综上,通过生物打印技术构建的CLINKs通道不仅实现肝脏功能在宿主动物体内的高效整合,还显著促进体内新生血管快速形成,其效果远超传统低密度肝细胞构建体。

采用神经生成素2(NGN2)过表达方法获得皮层神经元和运动神经元(图5A)。每种神经元类型的细胞悬液(约1×109cells/mL)按典型皮质-运动区布局依次在指定区域进行生物打印(图5B)。生物打印的神经元在各自区域中被限制生长,且以高密度形式生长(图5C)。第7天的Tuj1染色证实这些区域之间存在轴突延伸(图5D、E)。皮质神经元与运动神经元均向邻近区室投射轴突(图5D)。钙调蛋白依赖性蛋白激酶II(CaMKII;皮质区)和Isl-1(运动区)的免疫荧光检测显示,大多数神经元仍保持在预定区域(图5F)。随后采用光遗传学技术和微电极阵列(MEA)记录技术(图5G),检测致密皮质-运动回路是否形成功能性连接。在CaMKII::ChR2-mCherry启动子调控下,仅皮层神经元表达ChR2,且定位于其指定区域(图5H)。7天后,使用定制光学装置(图5I)对这些神经元施加短暂(100ms)的蓝光(485nm)脉冲刺激。尽管在刺激前仅有少量自发放电发生,但脉冲光诱发放电活动爆发(图5I、J)。栅格图显示神经元爆发与光遗传学刺激存在时间锁定(图5J)。这些结果表明,生物打印的高密度神经元在皮质运动神经突汇聚后建立功能连接。接下来,采用生物打印技术制备3D“心腔”结构,其中包含源自人类诱导多能干细胞(iPSC)的心肌细胞(hCMs)。这些hCMs具有高纯度和强心脏肌钙蛋白T(cTnT)表达(图5K、L),每次生物打印后均能形成具有腔室结构的组织(图5M)。7天后,心脏特异性肌球蛋白(Myl7)和cTnT的切片染色显示心脏表型持续存在(图5N)。第7天可观察到强烈的自发性收缩,钙通量结果进一步证实这一现象(图5O)。因此,该心腔模型在结构上保持完整,并保留天然心脏组织的关键生物学特性,为心血管研究及潜在治疗发现提供强大的替代平台。

在无EC或有EC的情况下(分别为MSC或MSC/EC组),通过DLP生物打印含有人MSC的GelMA支架(约8×106cells/mL,
GMMSC 组),而MSC
CLINK(约1×109cells/mL)(图6A)。将构建体植入小鼠背部皮肤创面后,其伤口闭合性能与未处理对照组进行比较(图6B)。宏观观察与伤口轨迹分析显示,采用DLP生物打印构建体处理的组别伤口闭合速度显著加快(图6C、D)。在皮肤再生过程中,上皮组织会从伤口边缘向内形成一层上皮层。为此,采用组织学染色法分析再上皮化情况,结果证实所有CLINK处理组的上皮覆盖均有所增强(图6E、F)。此外,CD31染色显示,与GelMA相比,CLINK方法在第7天时改善伤口区域的新生血管形成(图6G)。随后研究CLINK生物打印技术是否影响毛囊再生。组织学染色证实,第21天MSC/EC-RAS组再生的毛囊数量多于其他组(图6H)。在第21天对隆起角质形成细胞中表达的角蛋白-15(K15)进行评估:MSC/EC-RAS组表现出完全的毛发形态发生(图6I)。为深入解析相关机制,对第7天的CLINK构建体进行批量RNA测序。差异表达基因(DEGs)结果显示,与单独的MSC或MSC/EC相比,MSC/EC-RAS具有独特的基因表达谱(图6J)。综上研究结果表明,生物材料极简主义DLP生物打印技术展现出显著潜力,能够制备具有先进生物功能的活体治疗剂。其核心驱动力在于增强细胞间相互作用、促进细胞外基质重塑以及调控炎症反应。
全文小结
综上所述,本研究通过将活细胞转化为仅含微量外源性生物材料的生物墨水,实现关键性突破。通过将超高细胞密度与精确的空间组织相结合,实现完全由体细胞或干细胞来源细胞构成的高含量组织构建。这一能力不仅能够构建仿生组织结构,还为组织修复的非常规方法奠定基础。此外,本研究中的生物打印平台为创建下一代功能性生物微组织模型提供一种强大工具,超越概念验证研究。
参考资料:https://doi.org/10.1016/j.cell.2025.11.012

0 留言