来源:EFL生物3D打印与生物制造
天然聚合物(NP)水凝胶因与细胞外基质特性相似,是构建组织工程支架的理想材料,能为细胞生长提供适宜微环境,促进受损组织再生。然而,传统NP水凝胶存在诸多问题,其网络由高度水化的大分子链构成,交联弱且松散,在生理环境中会显著溶胀,导致分子链过度伸展、机械性能下降,限制了其在如骨软骨支架等结构组织工程中的应用。虽已有多种体系用于提升NP水凝胶机械性能,但大多含合成聚合物,会损害生物相容性和可降解性;且多通过弱非共价相互作用交联,在生理环境中易被削弱或破坏,致使过度溶胀和力学性能恶化
。
为解决这些难题,天津大学刘文广教授团队通过在水溶液中共聚甲基丙烯酸化明胶(GelMA)和甲基丙烯酸化丝素蛋白(SFMA),并经乙醇处理,制备出β片层增强的NP水凝胶(GelMA
- SFMA - AL)。该团队还利用EFL-BP86系列投影式光固化打印技术构建了双层骨软骨支架。相关工作以“3D printed β -
sheet - reinforced natural polymer hydrogel bilayer tissue engineering
scaffold”为题发表在《SCIENCE CHINA Technological Sciences》上,为骨软骨组织再生提供了新的解决方案。
1. GelMA -
SFMA水凝胶的制备及其作为3D打印双层水凝胶支架用于骨软骨修复,通过设计实验流程和构建模型的方法,研究了β片层增强天然聚合物水凝胶的制备过程及其用于构建3D打印双层骨软骨修复支架的可行性。先将甲基丙烯酸化明胶(GelMA)和甲基丙烯酸化丝素蛋白(SFMA)在水溶液中共聚,后经乙醇处理得到GelMA
- SFMA - AL水凝胶。利用数字光处理(DLP)3D打印技术,将载双氯芬酸钠(DS)的GelMA - SFMA -
AL作为顶层,载生物活性玻璃(BG)的作为底层构建双层支架。

2. 采用傅里叶变换红外光谱(FTIR)和X射线衍射(XRD)分析方法,研究了GelMA - SFMA -
AL水凝胶在乙醇处理前后的化学结构和结晶特性变化。结果显示,乙醇处理后,水凝胶在FTIR光谱的酰胺I区域特征峰发生红移,β片层结构对应的特征峰增强,表明β片层含量显著增加;XRD图谱出现新的晶体峰,证实形成了疏水的丝II晶区。这表明乙醇处理可诱导水凝胶形成β片层结构,改变其内部结晶状态。

3. 乙醇处理前后GelMA -
SFMA水凝胶的力学性能,运用力学测试(拉伸、压缩及循环测试)的研究方法,对不同浓度GelMA和SFMA以及不同乙醇处理时间的GelMA -
SFMA水凝胶的力学性能进行研究。结果表明,乙醇处理能显著提升水凝胶的拉伸强度、韧性、压缩模量和强度。例如,经1小时乙醇处理的GelMA₁₀ -
SFMA₁₀ - AL水凝胶,其拉伸强度和韧性相较于未处理的GelMA₁₀ -
SFMA₁₀水凝胶大幅增加。而且,水凝胶在循环加载下具有良好的自恢复性,在接近人体步行频率范围内表现出稳定的弹性凝胶状态,其力学性能可通过调节聚合物浓度和乙醇处理时间进行大范围调控。

4. 水凝胶的相关性能表征,通过浸泡实验、降解实验和3D打印实验等研究方法,研究了GelMA - SFMA和GelMA - SFMA -
AL水凝胶的溶胀行为、降解性能和3D打印适用性。结果显示,乙醇处理后的水凝胶溶胀率和平衡含水量明显降低,在蛋白酶XIV作用下的降解速率显著减慢。同时,GelMA和SFMA的光交联特性使其溶液适用于DLP
3D打印,可制造出高分辨率、形状保真度高的结构,基于此制备的双层支架,顶层和底层具有不同的降解速率和模量,适用于骨软骨修复。

5. 采用力学性能测试、细胞毒性检测(MTT法)和细胞粘附实验等研究方法,对负载DS的GelMA - SFMA -
AL水凝胶进行研究。结果表明,负载DS会使水凝胶力学性能有所减弱,但仍能满足软骨再生的基本要求。细胞活力实验显示,4mg/mL
DS浓度下,大鼠骨髓间充质干细胞(rBMSCs)存活率较高。L929细胞在负载DS的水凝胶上能够良好粘附并增殖,说明该水凝胶在软骨再生方面具有应用潜力。

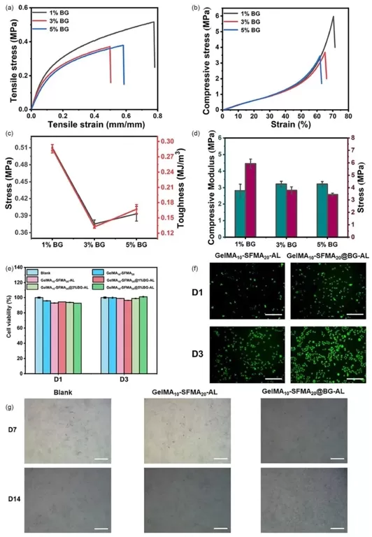
6. 利用力学测试、细胞培养实验和碱性磷酸酶(ALP)染色分析等研究方法,对负载BG的GelMA - SFMA -
AL水凝胶进行研究。结果表明,随着BG含量增加,水凝胶力学强度有所下降,但1%
BG负载量时仍保持较好的力学性能和细胞相容性。L929细胞在该水凝胶上能正常粘附和增殖,且rBMSCs在负载1%
BG的水凝胶上培养7天和14天后,ALP活性较高,说明其能有效促进rBMSCs的成骨分化,可作为骨软骨修复的底层材料。

7.
双层水凝胶支架的体外和体内生物学评价,借助细胞培养实验和动物实验的研究方法,对双层水凝胶支架的生物相容性和降解性能进行研究。体外实验中,rBMSCs在双层支架上生长良好,增殖速率较快,细胞能有效粘附并铺满支架表面。体内实验将支架植入SD大鼠皮下,结果显示,支架在14天出现明显降解,GelMA
- SFMA@DS/BG -
AL支架降解速率适中;H&E染色表明支架在体内引发的炎症反应较小,具有良好的组织相容性,这表明该双层支架在骨软骨组织再生方面具有应用前景。

研究结论
本研究通过共聚GelMA和SFMA,再经乙醇处理,成功制备出可生物降解且由β -
片层增强的天然聚合物水凝胶。研究表明,乙醇处理在共价交联网络中诱导形成的β - 片层晶区,可作为稳定的物理交联点,增强GelMA - SFMA -
AL水凝胶的机械性能,同时水凝胶网络中的化学交联能防止疏水β -
片层过度聚集,避免形成脆性水凝胶。经1小时乙醇处理可制得高强度且坚韧的天然聚合物水凝胶。利用DLP
3D打印技术构建的双层支架,顶层模拟关节软骨,底层模拟软骨下骨,该支架机械性能良好、降解速率适宜。体外实验显示其能支持细胞黏附和铺展,促进大鼠骨髓干细胞成骨分化;皮下植入实验表明该双层支架在骨软骨组织再生方面具有应用潜力。
文章来源:
https://doi.org/10.1007/s11431-023-2471-0

0 留言