在医疗科技飞速发展的当下,生物3D打印组织在心脏治疗领域展现出巨大的潜力,成为众多科研人员聚焦的前沿方向。这种前沿技术能够构建出与天然心肌极为相似的组织,为心脏疾病的治疗开辟了崭新的路径。然而,生物3D打印组织用于心脏修复治疗时,因缺乏与宿主组织动态交互能力,需外部电刺激调节。但传统电刺激存在诸多弊端:依赖有线传输,操作繁琐且限制设备移动性和灵活性,降低治疗效率与便利性;需侵入性电极放置,会给患者带来痛苦和创伤,有引发感染、出血等并发症风险,长期植入还可能导致组织损伤和炎症反应;还会对细胞造成潜在损伤,干扰细胞正常生理功能,影响细胞生长、分化和代谢,甚至致其死亡,进而影响生物3D打印组织的功能和稳定性,阻碍治疗效果的发挥。
为了克服这些困境,美国伊利诺伊大学厄巴纳-香槟分校余存江(Cunjiang
Yu)教授联合哈佛医学院张宇(Yu Shrike
Zhang)教授团队,开发了一种新型光电子刺激技术,为解决传统电刺激的问题带来了新的希望。相关研究成果以“Bioprinted
optoelectronically active cardiac tissues”为题发表在《Science Advances》上。

关键创新点
创新组织构建:将微太阳能电池集成到生物打印的 GelMA 支架中,创建光电子活性组织,无需电线和基因改造即可实现光调控心脏组织跳动。安全有效刺激:光刺激能有效调节心肌细胞跳动速率,维持高细胞活力,对心电图形态影响小,为心脏治疗提供新的安全有效刺激方式。

研究方法
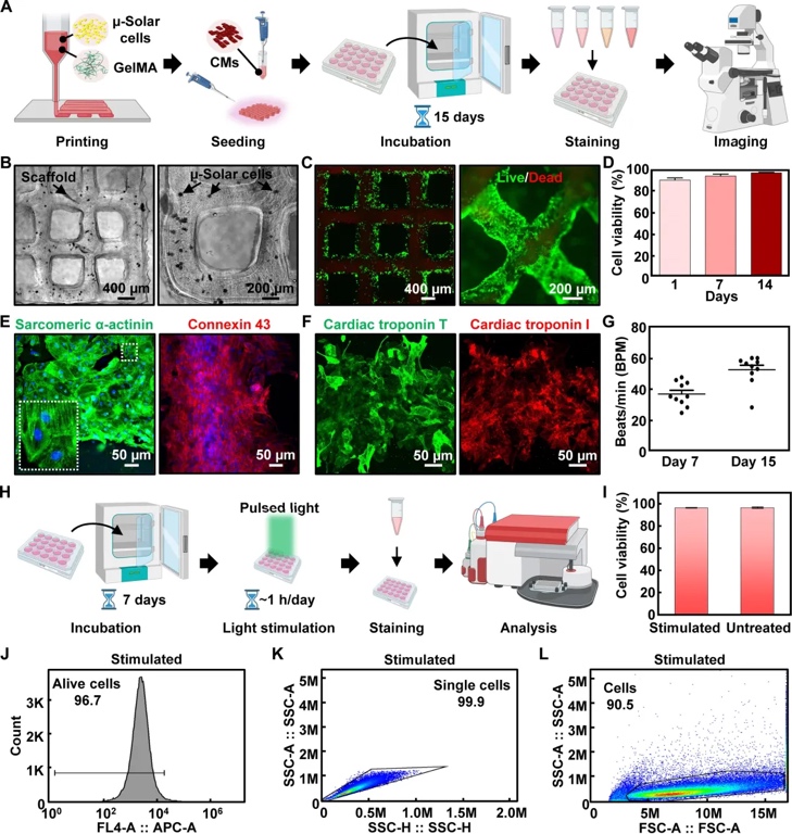
材料制备:混合 GelMA 与微太阳能电池制备墨水,打印不同结构支架,优化打印参数,并对墨水相关性质进行表征。
体外实验:培养 hiPSC-CMs 和 rCMs,分别与微太阳能电池共培养或接种到支架上,用多电极阵列监测细胞场电位,研究光刺激影响。
体内实验:构建光电子活性组织植入大鼠心脏表面,用绿色 LED 光刺激,记录心电图和心率,评估对心脏跳动的调控能力。
研究结果:材料制备
材料制备涵盖微太阳能电池、光电子活性墨水及支架,为构建光电子活性组织打基础,各材料性质和打印参数符合后续实验要求。微太阳能电池:在硅片上制造,有典型光伏特性,开路电压约 0.5V ,532nm、100-ms 光脉冲照射下在 DPBS 溶液中产生约 3nA 光电流,制成后用水溶胶带收集存于 DPBS 溶液备用。
光电子活性墨水:GelMA
与微太阳能电池混合而成,配方为 7wt% GelMA、0.25wt% LAP,微太阳能电池密度约 1300 个 /ml 。未交联时存储 /
损耗模量和粘度比纯 GelMA 略高,交联后压缩模量(10.24±2.33kPa)低于对照组(16.59±2.43kPa),6 小时溶胀率增约
1000% ,6 小时加速降解率约 88%。微太阳能电池降解产物硅酸生物相容性好,墨水对光穿透和电位分布影响小。
光电子活性支架:研究打印参数对微太阳能电池分布的影响,确定用 25 号喷嘴、80-μm 微太阳能电池的最佳打印条件(线速度、温度、压力等)。打印的支架结构多样,如模拟心脏结构的支架,可用于后续细胞实验和体内研究,是构建光电子活性组织的有效载体。

研究结果:体外评估
研究者对光电子活性支架进行体外评估,体外评估围绕生物相容性、调制能力以及对心电图形态影响展开,验证光电子活性支架在心脏治疗应用中的可行性。结果显示其在多方面表现良好,为心脏治疗应用提供支持。
生物相容性评估
细胞活力与形态:经活 / 死染色和荧光显微镜观察,hiPSC - CMs 和 rCMs 在光电子活性支架上 2 周内活力高,hiPSC - CMs 活力始终维持较好,表明支架细胞相容性佳,对细胞存活生长无明显负面影响。
心脏标记物表达:培养 15 天的 hiPSC - CMs 免疫染色显示,肌节 α - 肌动蛋白等心脏特异性标记物正常表达且肌节模式正常,说明支架生物相容性良好,能支持心肌细胞正常发育成熟。

调制能力评估
细胞跳动速率调节:光刺激接种 hiPSC - CMs 的支架,1Hz 刺激四轮后,跳动速率从约 50 次 / 分钟提升到约 60 次 / 分钟;1.2Hz 刺激两轮后,升至约 72 次 / 分钟,较初始提高约 44%,证明支架能有效调节心肌细胞跳动速率。
同步化效果:激活热图显示,多轮刺激下各通道激活时间缩短,心肌细胞跳动更同步,表明支架可增强心肌细胞间电信号传导,促进跳动同步化。

对心电图形态影响评估:分析亚阈值刺激下 ECG 的 QRS 持续时间等参数,发现刺激未引起 ECG 波形形态显著变化,几乎所有通道分析形态特征的 P 值大于 0.05,说明支架调节心肌细胞跳动时,对心脏正常电生理信号干扰小,保证心脏电活动稳定。
研究结果:体内评估
主要探究光电子活性组织对活体大鼠心脏跳动的调控效果,证实其在体内能有效调节心脏跳动且对电生理活动影响小。
心率调控:将光电子活性组织(含微太阳能电池的支架与
rCMs 构成)植入大鼠心脏表面,以约 5Hz 频率刺激,大鼠初始心率约 280 次 / 分钟,刺激约 12 分钟后心率接近 302 次 /
分钟,提升 7.8% 。停止刺激后,心率约 3 分钟内开始下降,最终稳定在约 290 次 /
分钟,表明光刺激下光电子活性组织能有效加速心脏跳动,停止刺激后心率回落。
心电图变化:实验全程记录大鼠心电图,从心电图可清晰看到心率随刺激的变化,与心率变化结果一致,证明光电子活性组织对心脏跳动的调控作用。同时,心电图未出现明显异常变化,说明该组织在调节心脏跳动过程中,对心脏电生理活动无不良影响。
对照实验:将仅含打印 GelMA(无微太阳能电池)并接种 rCMs 的组织植入另一大鼠心脏,以约 6.5Hz 频率刺激,大鼠心脏心率未增加。这凸显微太阳能电池在光电子活性组织调节心脏跳动中的关键作用,只有含微太阳能电池的组织才能实现有效调控。
温度影响:监测发现光刺激过程中组织表面温度虽有升高,但主要因光脉冲结束时热量积累,温度变化对心脏跳动调制无实质影响。

挑战与展望
目前研究处于概念验证阶段,面临心肌细胞与光电子活性墨水未共打印、植入组织长期再生及宿主整合情况不明、绿光穿透深度仅约
1mm
等挑战;未来展望实现共打印、探索长期再生与整合、用近红外光或染料增加穿透深度,推动在大动物模型及人类治疗应用,拓展至可植入治疗设备、组织工程和个性化医学领域。

0 留言