外周血管疾病是一类由血管闭塞为主要病因的缺血性疾病,其中下肢重度缺血最为严重,在我国每年有近20万患者面临着低位截肢的风险,严重影响患者生活质量并造成巨大经济负担。下肢重度缺血主要累及下肢远端动脉,病变往往呈节段性弥漫性的狭窄或阻塞,传统血管成型术及介入治疗对于远端血管闭塞疗效不明显,故亟需探索行之有效的干预方法以达到促进患者肢体缺血后血管再生和恢复血液灌注的目的。
临床研究结果表明,1)促血管新生细胞因子治疗和2)细胞移植治疗是下肢重度缺血中两种最具应用潜力的治疗手段:递送促血管新生细胞因子至缺血灶可有效促进血管新生,改善局部血供;细胞移植则直接将内皮细胞或干细胞移植至缺血部位,并促其增殖、分化进而发挥其治疗作用。但目前研究结果显示,这两种方法均存在一定程度的缺陷——促血管新生细胞因子易失活、半衰期短、价格昂贵;而细胞移植治疗存在移植细胞被受体免疫细胞大量杀伤、至肿瘤性等缺陷,难以广泛应用。因此,这些缺陷已成为限制其临床应用的瓶颈问题。
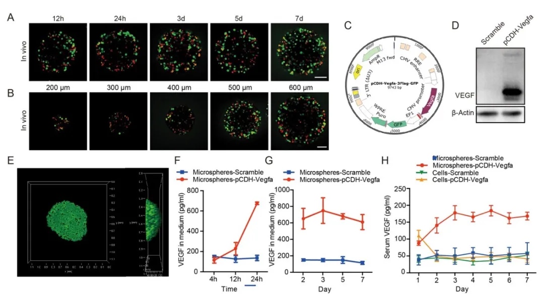
是否有可能结合这两种治疗手段的优点,开发出将稳定释放促血管新生细胞因子的细胞移植入体内并免疫豁免的新方法?有没有可能将这一过程标准化、量产化从而使之具有广泛应用的潜能?浙江大学附属第二医院项美香教授课题组和贺永教授课题组合作,通过生物3D打印功能化的载细胞微球,将稳定过表达释放促血管新生细胞因子VEGF-A的HEK293T细胞包裹至直径200-600微米的微球内,并将其用于在体下肢缺血治疗(如图一)。

我们进一步检测不同尺度微球中细胞存活曲线,发现直径500微米的微球具有良好的营养物质传输能力,能最大程度维持细胞生存;并利用ELISA证实,载细胞微球在体内、体外培养中具有稳定控制VEGF-A释放的能力,说明移植细胞已在体内成为稳定生产、释放VEGF-A的“细胞因子工厂”。进一步实验证实,钙交联-海藻酸钠分子网络孔径小于炎症细胞直径,既能有效阻止移植细胞逃逸,又能抑制受体免疫细胞浸润杀伤移植细胞,为微球内细胞提供免疫豁免的微环境,极大地提高了移植细胞的生存能力(图二)。

为探究载细胞微粒的临床应用价值,我们建立小鼠下肢缺血模型并移植VEGF-A载细胞微粒,发现相较对照组,移植了载VEGF过表达细胞微球的小鼠下肢缺血坏死症状得到显著改善,大幅缩短肢体功能恢复时间
(图三),而远期生存观察未发现治疗组小鼠出现肝/肾功能损害、体重减轻、肿瘤发生等不良反应,证实该疗法安全有效。

相关论文“Cell-modified bioprinted microspheres for vascular
regeneration”发表在《Materials Science and Engineering:
C》期刊上。沈健博士、季永丽博士及谢明君博士为共同一作,刘震杰副主任医师、贺永教授、项美香教授为通讯作者。
文章来源:https://doi.org/10.1016/j.msec.2020.110896

0 留言