体外骨模型是研究骨组织行为和细胞响应的重要工具,尤其在揭示特定骨病理机制和评估新疗法效果方面具有关键作用。然而,目前的体外骨模型存在一些局限性,例如无法完全模拟生理条件下的细胞-基质相互作用,以及在二维培养中无法准确反映骨细胞与其三维细胞外基质的复杂相互作用。此外,尽管动物模型提供了三维环境,但缺乏对细胞环境进行精确操控的能力,且不能完全代表人体组织。
因此,开发能够准确模拟人体骨组织生理特性的三维体外模型迫在眉睫。这一模型需要在三维环境中包含初级人类细胞,并准确再现从成骨细胞到骨细胞的整个成骨分化过程。
针对此问题,来自法国里昂的分子和超分子化学与生物化学研究所Emma
Petiot开发了一种通过生物3D打印技术开发的体外骨模型,该模型能够促进初级人成骨细胞向骨细胞的分化过程。相关研究以“In vitro
bioprinted 3D model enhancing osteoblast-to-osteocyte
differentiation”为题发表在《Biofabrication》上。

本论文有关于生物3D打印骨模型,主要介绍了利用生物打印技术开发体外骨模型以促进成骨细胞向骨细胞分化的研究。
(1)首次在生物打印的人体初级成骨细胞中表达骨细胞特异性蛋白:本研究首次在生物打印的人体初级成骨细胞中检测到骨细胞特异性蛋白PHEX的表达,这标志着在体外骨模型构建方面的重要进展。
(2)优化水凝胶的力学性质以促进成骨细胞分化:通过调整水凝胶的弹性模量和粘弹性行为,研究发现弹性模量为8 kPa且随时间具有粘弹性行为的水凝胶最适合成骨细胞向骨细胞的分化。
(3)细胞-基质相互作用的详细分析:研究详细分析了细胞-基质相互作用,包括水凝胶收缩和细胞外基质蛋白(如纤维连接蛋白和胶原蛋白I)的分泌,揭示了细胞如何主动影响其微环境。
本研究为骨病理研究提供了新的体外模型,有助于更深入地理解骨细胞分化和骨组织工程。
1. 生物3D打印骨模型的构建与优化
本论文详细介绍了生物3D打印骨模型的构建与优化过程。
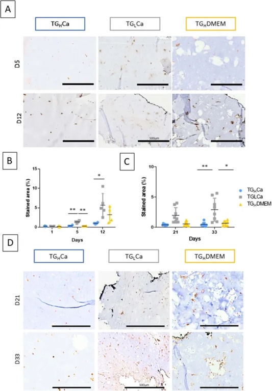
研究者首先选择了由明胶、藻酸盐和纤维蛋白原组成的生物墨水,这种生物墨水已被证明适用于多种细胞类型,包括成骨细胞的增殖。接着,通过不同的交联溶液调整生物墨水的力学性质,包括弹性模量和粘弹性行为。具体来说,研究者测试了三种交联条件:TGHCa、TGLCa和TGHDMEM,每种条件都旨在调整水凝胶的力学特性以更好地支持成骨细胞分化。通过动态力学分析(DMA)和透射电子显微镜(TEM)等表征手段,研究者评估了水凝胶的粘弹性和微孔性。最终,研究发现TGLCa条件(弹性模量为8
kPa且具有粘弹性行为)的水凝胶在促进成骨细胞向骨细胞分化方面表现出最佳效果。此外,研究还优化了生物打印参数,如细胞密度和打印几何形状,以确保构建的骨模型能够准确模拟体内骨组织的生理环境。
这些优化措施显著提高了骨模型的生物相容性和功能性,为骨组织工程和骨病理研究提供了新的有力工具。

2. 水凝胶力学性质对成骨细胞分化的影响
本论文研究了水凝胶力学性质对成骨细胞分化的影响。
研究者通过调整水凝胶的弹性模量和粘弹性行为,探讨了这些力学性质如何影响成骨细胞向骨细胞的分化过程。具体而言,研究者制备了三种不同力学性质的水凝胶:TGHCa(高弹性模量和粘弹性行为)、TGLCa(低弹性模量和粘弹性行为)和TGHDMEM(低弹性模量但弹性行为)。通过动态力学分析(DMA)表征水凝胶的力学性质,并使用透射电子显微镜(TEM)分析水凝胶的微孔性。结果表明,TGLCa条件的水凝胶(弹性模量为8
kPa且具有粘弹性行为)最能促进成骨细胞的分化,表现为细胞增殖停止、碱性磷酸酶活性增加、树突发展和骨细胞标志物PHEX的表达。这一发现强调了水凝胶的粘弹性行为和适当的弹性模量在调控成骨细胞分化中的关键作用。此外,研究还发现高微孔性的水凝胶能够改善氧气和营养物质的扩散,进一步促进成骨细胞向骨细胞的分化。
这些结果揭示了水凝胶力学性质对成骨细胞分化的深远影响,为开发更有效的骨组织工程策略提供了重要依据。

3. 细胞-基质相互作用在骨细胞分化中的作用
本论文探讨了细胞-基质相互作用在骨细胞分化中的作用。
研究者通过生物3D打印技术构建了包含成骨细胞的水凝胶模型,并分析了细胞如何通过分泌细胞外基质蛋白影响其微环境,从而促进骨细胞分化。具体来说,研究者观察到了成骨细胞在水凝胶中分泌的纤维连接蛋白和胶原蛋白I,这些蛋白是细胞外基质的重要组成部分。通过免疫组织化学染色和透射电子显微镜(TEM)分析,研究者发现,在TGLCa条件的水凝胶中,成骨细胞分泌的胶原蛋白I显著增多,且水凝胶的收缩现象明显,这表明细胞-基质相互作用在骨细胞分化中起着关键作用。此外,研究还发现细胞通过改变水凝胶的微结构来适应其分化需求,例如在高微孔性的水凝胶中,细胞能够更好地扩散氧气和营养物质,从而促进骨细胞的成熟和分化。
这些结果表明,细胞-基质相互作用不仅是骨细胞分化的必要条件,而且可以通过优化水凝胶的力学性质和微结构来进一步增强这一过程,为骨组织工程提供了新的见解和策略。



4. 骨细胞特异性蛋白的表达与鉴定
本论文研究了骨细胞特异性蛋白的表达与鉴定在生物3D打印骨模型中的应用。
研究者通过在优化后的水凝胶中培养成骨细胞,观察到了骨细胞特异性蛋白PHEX的表达,这是骨细胞成熟的重要标志。通过免疫组织化学染色,研究者发现,在TGLCa条件的水凝胶中,成骨细胞在培养21天后开始表达PHEX,且随着时间的推移,表达量逐渐增加。此外,研究者还通过碱性磷酸酶(ALP)活性的检测进一步验证了骨细胞的分化过程。ALP是成骨细胞分化的早期标志物,其活性在成骨细胞向骨细胞分化过程中逐渐降低。研究结果表明,在TGLCa条件的水凝胶中,ALP活性在初期增加,随后稳定,这与骨细胞分化的典型过程一致。
这些发现表明,通过生物3D打印技术构建的骨模型能够有效促进成骨细胞向骨细胞的分化,并成功表达骨细胞特异性蛋白,为骨组织工程和骨病理研究提供了新的实验平台。


综上所述,本论文通过生物打印技术构建了包含成骨细胞的3D骨模型,并研究了不同水凝胶的力学性质对成骨细胞分化的影响。研究结果显示,成骨细胞在不同水凝胶中表现出不同的增殖和分化行为,具体体现在细胞形态、碱性磷酸酶(ALP)活性以及细胞外基质的分泌上。通过透射电子显微镜观察,细胞外基质的超微结构也得到了详细分析。此外,论文还通过免疫组织化学染色鉴定了骨细胞特异性蛋白PHEX的表达情况。本研究揭示了水凝胶力学性质在调控成骨细胞分化中的关键作用,为未来骨组织工程的优化提供了重要依据。
未来可以进一步探索机械刺激和共培养破骨细胞对骨模型成熟度的影响,以期实现更接近生理状态的骨组织工程模型。此外,通过优化水凝胶的力学性质和微孔结构,有望提高骨模型的生物相容性和功能性,为骨相关疾病的治疗提供新的策略和解决方案。
文章来源:https://doi.org/10.1088/1758-5090/ad8ca6

0 留言