2024年11月,来自宾夕法尼亚州立大学的研究者们开发了一种新型的生物3D打印技术,该技术利用球状体(细胞簇)来制造复杂的组织。这项新技术提高了组织制造的精度和可扩展性,生产组织的速度比现有方法快 10 倍并扩大了开发功能性组织和器官以及再生医学进展的机会。研究结果已经发表在Nature communications上,题目为High-throughput bioprinting of spheroids for scalable tissue fabrication(球体的高通量生物打印)。该研究得到了美国国家生物医学成像和生物工程研究所(NIBIB)及美国国家牙科和颅面研究所(NIDCR)的资金支持,进一步证明了其在科学和技术上的重要性。
研究背景
随着再生医学和组织工程学的发展,3D生物打印技术作为一种创新的制造方法,为构建功能性组织和器官提供了新的可能性。然而,传统的生物打印方法在细胞密度、制造速度以及对脆弱细胞结构的保护方面存在诸多限制。这些挑战不仅影响了人造组织的功能性,也制约了其临床应用的可能性。为了克服这些问题,宾夕法尼亚州立大学的研究团队在Ibrahim
T. Ozbolat教授的带领下,开发了一种新型的高通量集成组织制造系统(HITS-Bio),旨在提高生物打印的速度、精度和可扩展性。
研究内容
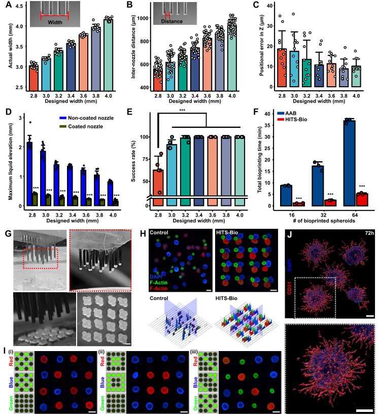
Ozbolat教授及其团队提出的新技术——HITS-Bio,利用球状体(即细胞簇)作为构建单元来制造复杂的3D组织。球状体是一种三维细胞集合体,其细胞密度与人体组织相似,因此被认为是实现高密度组织生物打印的理想材料。尽管球状体提供了更好的细胞密度,但之前的生物打印方法由于缺乏高效的可扩展技术和精确控制能力,仍然难以满足实际需求。为了解决这些问题,研究团队设计了一个数字控制喷嘴阵列,该阵列可以在三维空间中移动,并允许同时操纵多个球状体。
△HITS-Bio流程示意图
具体而言,他们将喷嘴排列成四乘四的阵列,能够一次性拾取16个球状体并迅速准确地放置在生物墨水基底上。此外,喷嘴阵列还可以根据定制模式拾取球状体,从而创建出具有特定结构的复杂组织。
△HITS-Bio性能分析
这种新方法相较于传统逐个处理球状体的技术,大大提高了工作效率,实现了比现有技术快10倍的组织制造速度,同时保持了90%以上的细胞存活率。正如Ozbolat教授所言:“这项技术是快速生物打印球状体的重大进步,它能够以高通量方式以比现有技术更快的速度打印组织,并且细胞存活率高。”
研究结果
△1立方厘米的软骨组织被生物打印出576个球体
为了验证HITS-Bio平台的有效性,研究人员进行了多项实验测试。首先,他们成功地在一个小时内制造出了一个一立方厘米大小的软骨组织结构,其中包含了大约600个由软骨细胞组成的球状体。这个过程用时不到40分钟,效率极高,远超现有生物打印技术的能力。
更重要的是,研究小组展示了该技术在大鼠模型中的手术环境中按需组织修复的应用潜力。他们直接在颅骨伤口部位打印了球状体,并使用microRNA技术对球状体进行编程,使其转化为骨骼。结果显示,在三周后伤口愈合率达到91%,六周后达到了96%。这表明HITS-Bio技术不仅加速了骨骼修复速度,还显著提高了修复效果。
此外,该技术还展示了其他潜在的应用前景。例如,通过增加喷嘴的数量,可以生产更大、更复杂的组织,如肝脏等器官组织。这对于推动再生医学的发展至关重要,因为它意味着未来可能创造出更多可用于临床或移植的人造器官。值得注意的是,该研究中展示的两种应用不存在血管化的问题,因为软骨本身没有血管,在外科手术中,周围的血管可以帮助血液流向生物打印的骨组织。
展望
展望未来,HITS-Bio技术的出现为再生医学和个性化医疗带来了新的希望。研究团队正继续探索如何将血管融入人造组织中,这是制造更多功能性和临床可用组织的关键步骤之一。Ozbolat教授指出:“我们正在努力开发一种可以支持大规模生产和复杂结构构建的方法,以便最终能够生产出可供移植的器官。”这一目标一旦实现,将极大地改变目前依赖于供体器官移植的局面,为患者提供更多的治疗选择。
综上所述,HITS-Bio技术代表着生物打印领域的一个重大飞跃,它不仅提高了组织制造的速度和质量,还为未来的医学研究和临床应用开辟了新的道路。随着更多相关研究的展开和技术的进步,相信这一领域的创新将会不断涌现,为人类健康事业做出更大的贡献。
原文链接:https://www.nature.com/articles/s41467-024-54504-7
生物打印新进展!宾夕法尼亚州立大学将生物打印组织的速度提高了10倍
关键词:生物打印
评论
◎欢迎参与讨论,请在这里发表您的看法、交流您的观点。

0 留言