功能性微血管对体外组织构建至关重要,可确保氧气、营养物质和代谢废物的有效运输,并支持组织稳定所需的旁分泌信号传导。近年来,直接和间接3D生物打印技术的进步为构建复杂血管网络提供了有前景的解决方案,然而从微血管的形状打印到功能形成的过程涉及生物墨水力学性能、力学微环境以及内皮细胞和支持细胞的力学生物学的动态变化。来自北京航空航天大学樊瑜波教授/刘肖教授团队综述了生物力学和力学生物学原理如何整合到生物打印过程中以开发生功能性微血管网络的研究进展,探讨了打印前基于这些原理的顶层设计方法、打印过程中生物墨水的生物力学设计以及打印后动态力学环境对新生血管形成多个阶段的调控等当前进展,提出了通过整合生物力学和力学生物学原理优化生物墨水、生物打印过程和动态细胞外力学微环境,可推动功能性体外微血管网络发展的观点,相关工作以“Biomechanical
and mechanobiological design for bioprinting functional
microvasculature”为题发表在《Applied Physics Reviews》上。
研究内容
1.
生物打印功能性微血管的生物力学与力学生物学设计示意图,展示了将生物力学和力学生物学原理整合到生物打印过程的整体框架,包括打印前基于生物力学和力学生物学的顶层设计、打印过程中生物墨水的生物力学设计以及打印后动态力学环境对微血管再生、形态发生和成熟等阶段的调控。

2.
预打印顶层设计工作流程示意图,呈现了预打印阶段的顶层设计方法,包括获取高分辨率解剖结构的生物力学设计和实现功能性微血管组织的力学生物学设计,涉及生物墨水流变特性、打印参数等生物力学因素,以及结合微流控和生物反应器方法建立动态细胞外基质微环境等力学生物学因素。

3.
用于制造微血管结构的3D生物打印技术示意图,列举了多种3D生物打印技术,如同轴生物打印、嵌入式生物打印、激光烧蚀生物打印和数字光处理生物打印等,并展示了每种技术的工作原理和典型应用场景,例如同轴生物打印用于快速精确制造空心管状结构,嵌入式生物打印实现全方位挤压以构建复杂网络。

4. 生物打印微血管的3D生物打印技术优化案例图,展示了不同生物打印技术在微血管构建中的优化案例,如同轴生物打印构建可调单层和双层空心管状结构,嵌入式生物打印通过牺牲生物墨水在支持基质中制造复杂可灌注结构,多材料挤压生物打印构建肝小叶结构等。

5. 用于生物打印微血管网络的各种牺牲生物墨水示意图,呈现了多种牺牲生物墨水的应用案例,如碳水化合物玻璃、Pluronic F127、明胶和镓等,展示了它们在打印过程中提供临时支撑以及打印后选择性去除以形成血管腔的过程和效果。

6. 支持浴中生物打印策略及应用示意图,展示了支持浴生物打印的策略和应用,包括支持浴的组成(如流体凝胶和微粒)、流变特性(剪切稀化、屈服应力行为和自修复)以及去除机制,例如使用明胶微凝胶作为支持浴打印复杂血管结构并通过加热去除。

7. 生物打印喷嘴优化与原位交联案例图,展示了生物打印过程中喷嘴设计优化和原位交联策略的案例,如基于模拟的直形和锥形喷嘴剪切应力分布优化,以及通过光固化或CaCl₂雾实现生物墨水的原位交联以提高结构保真度和细胞存活率。

8. 管腔内皮化生物力学因素优化案例图,展示了管腔内皮化过程中生物力学因素的优化案例,包括微血管网络架构(如分叉角度、曲率和血管直径)、内皮细胞种植条件(注射速度、密度和旋转种植技术)以及剪切应力和血流模式对内皮化的影响。

9. 流动相关的力学因素调节微血管再生的起始过程的示意图,展示了流动相关的力学因素(如管腔流、跨壁流和间质流)对微血管再生起始阶段的调节作用,包括不同壁面剪切应力水平对内皮细胞增殖和出芽的影响,以及间质流方向和强度对出芽生长的调控。

10. 固体力学和几何因素调节微血管再生的起始过程的示意图,展示了固体力学和几何因素(如基质刚度、拓扑结构和曲率)对微血管再生起始的调节作用,例如较软基质促进内皮细胞迁移和网络形成,各向异性表面控制 出芽方向,血管曲率影响血管生成出芽分布。

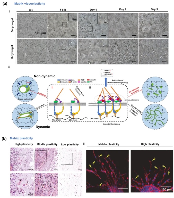
11. 粘弹性和可塑性调节微血管再生起始示意图,展示了基质的粘弹性和可塑性对微血管再生起始的调节作用,如应力松弛较快的基质增强内皮细胞扩散和侵袭,中等可塑性的水凝胶支持明确的微血管腔和分支形成。

12. 流动相关的力学因素调节微血管形态发生示意图,展示了流动相关的力学因素(如间质流和管腔流)对微血管形态发生的调节作用,包括间质流强度控制 sprout 伸长率和方向,管腔流刺激血管重塑和网络密度增加。

13. 固体力学因素调节微血管形态发生示意图,展示了固体力学因素(如基质刚度)对微血管形态发生的调节作用,例如较软基质(0.9 kPa)比硬基质(17.5 kPa)更有利于微血管网络形成,以及血管形态发生过程中基质刚度的动态变化。

14. 粘弹性和可塑性调节微血管形态发生示意图,与图片相关的主要内容为展示了基质的粘弹性和可塑性对微血管形态发生的调节作用,如动态基质的快速应力松弛促进整合素聚类和血管生成,中等可塑性水凝胶支持稳定的微血管结构形成。

15.
调节微血管稳定和成熟的力学因素示意图,与图片相关的主要内容为展示了调节微血管稳定和成熟的力学因素,包括壁面剪切应力(如高 WSS
维持血管稳定性,低 WSS 导致连接紊乱)、基质刚度(较软基质维持屏障功能)和血管几何结构(分叉和 3D 曲率影响内皮反应)。

研究结论
本研究探讨了生物打印微血管网络过程中生物力学和力学生物学因素的作用。研究发现,将生物力学和力学生物学原理整合到预打印设计、打印过程和打印后培养中,对开发功能性微血管网络至关重要。预打印阶段的顶层设计可指导功能性微血管网络的制造,打印过程中优化生物墨水和参数能确保细胞存活和结构复制,打印后动态力学微环境利于血管生成。此外,先进计算建模、动态力学因素控制、高分辨率多尺度生物打印及特定实体器官功能性微血管构建是未来发展方向。本研究为生物打印功能性微血管网络提供了思路,有望推动组织工程和再生医学发展。
文章来源:
https://doi.org/10.1063/5.0227692

0 留言