传统生物墨水通常基于合成聚合物(如聚乙二醇、明胶甲基丙烯酰胺)或天然多糖(如海藻酸钠、透明质酸)。这些材料虽然具有良好的流变学特性和打印性能,但往往缺乏天然细胞外基质(ECM)的生物活性,需要额外添加生长因子或细胞因子来促进细胞增殖和分化。此外,传统生物墨水通常需要较高的打印压力(如120
kPa)来实现稳定的挤出,这可能会对细胞造成较大的剪切应力,影响细胞活性和生存率。打印后的结构通常需要额外的交联步骤(如化学交联或光交联)来提高机械稳定性,但这些步骤可能会对细胞产生毒性。传统生物墨水的功能相对单一,通常需要通过复杂的化学修饰或与其他材料混合来实现多功能性。
本文由阿威罗大学JoãoF.Mano团队开发出的基于血源性蛋白质(如人类血小板裂解物PL和牛血清白蛋白BSA)的颗粒化生物墨水具有显著的优势。这些天然蛋白质本身富含生长因子、细胞因子和其他生物活性分子,能够直接支持细胞的粘附、增殖和分化,无需额外添加生物活性分子。PL(人类血小板裂解物)特别富含多种生长因子,如血管内皮生长因子(VEGF)、血小板衍生生长因子(PDGF)等,这些因子在组织再生和修复中起关键作用。通过喷嘴堵塞(NJ)技术,PLMA基墨水的打印压力低至20
kPa,显著降低了细胞的剪切应力,提高了细胞的存活率和活性。打印后的结构通过光交联迅速固化,形成具有高机械稳定性和鲁棒性的支架,且光交联过程对细胞的毒性较小。PLMA基墨水在打印丝状物、网格和复杂结构时展现出极高的打印保真度和结构完整性,即使在没有支撑浴的情况下也能打印出多层结构和复杂几何形状。此外,颗粒化墨水具有模块化特性,可以通过混合不同荧光标记的微凝胶或封装不同的药物来实现多功能性。这项研究为利用天然血源性蛋白质制造生物活性和患者特异性的生物打印墨水提供了新的思路,进一步拓展了其在药物递送和组织工程中的应用潜力。

1.本文亮点:
(1)创新的生物墨水制备方法
利用天然血源性蛋白质:研究团队成功利用人类血小板裂解物(PL)和牛血清白蛋白(BSA)开发出可用于3D打印的颗粒化生物墨水。这些天然蛋白质具有丰富的生长因子和细胞因子,能够促进细胞增殖和组织再生,为生物打印提供了更具生物活性的材料。
双重步骤策略:通过化学交联形成块状水凝胶,再进行机械破碎和堵塞处理,成功将低粘度的血源性蛋白质转化为适合3D打印的颗粒化墨水。这种方法不仅提高了材料的可打印性,还保留了其生物活性。
(2)优化的堵塞技术
喷嘴堵塞(Nozzle Jamming, NJ):与传统的离心堵塞(Centrifugal Jamming,
CJ)相比,喷嘴堵塞技术在颗粒化墨水的制备中表现出显著优势。NJ方法能够精确控制堵塞程度,从而优化墨水的流变学特性,使其更适合3D打印。这种技术不仅提高了打印性能,还增强了打印过程的可重复性和可控性。
2.主要内容:

通过机械破碎法制备的BSAMA和PLMA基微凝胶的产量、形态、粒径分布以及孔隙率。结果显示,PLMA基微凝胶的产量更高,粒径更小且分布更广,而BSAMA基微凝胶的孔隙率更大。这些特性与微凝胶的尺寸和分布密切相关,为后续的3D打印和生物相容性研究提供了重要基础。

通过流变学测试全面评估了BSAMA和PLMA基颗粒化墨水的打印性能相关特性。结果显示,所有配方均展现出剪切变稀行为,适合挤出打印;喷嘴堵塞(NJ)处理的墨水比离心堵塞(CJ)处理的墨水具有更高的初始粘度和更好的挤出性能。光交联后,墨水的储存模量显著增加,表明交联过程有效提升了墨水的机械稳定性,为3D打印提供了理想的材料特性。


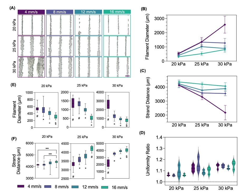
通过打印丝状物的显微照片和相关参数(如丝状物直径、间距和均匀性比率)分析,表明PLMA-NJ墨水在不同打印压力和速度下展现出良好的打印响应性和均匀性,尤其在25
kPa和12
mm/s的条件下表现最佳。随后进一步通过打印网格结构的显微照片和参数(如网格面积保真度、孔隙率和均匀性)评估,证实了PLMA-NJ墨水在复杂结构打印中的优越性,其打印结果具有更高的可重复性和保真度,而BSAMA-NJ墨水则表现出较低的均匀性和较差的响应性。这些结果表明PLMA-NJ颗粒化墨水在3D打印中具有更好的适用性和可操作性。

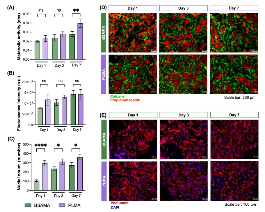
通过一系列细胞实验评估了PLMA和BSAMA基颗粒化支架的生物相容性和细胞增殖能力。结果显示,人类脂肪干细胞(hASCs)在两种支架上均能成功粘附和增殖,但PLMA基支架上的细胞代谢活性更高,细胞数量更多,且细胞形态更接近自然生长状态。这些结果表明PLMA基支架具有更好的细胞亲和力和生物学性能,为后续的生物打印和组织工程应用提供了有力支持。


通过活/死实验、细胞形态分析和流变学测试,证明了PLMA-NJ生物墨水能够高效封装人类脂肪干细胞(hASCs),并在3D打印后维持细胞活性和均匀分布,同时保持良好的打印性能和形状保真度。对颗粒化墨水的模块化特性和药物封装能力进行了进一步测试,通过共聚焦显微镜图像和药物释放实验,证实了PLMA基微凝胶在多色染料标记下的均匀分布,以及在生理和酸性条件下对药物(如橙皮苷)的高效封装和可控释放,进一步拓展了颗粒化墨水在组织工程和药物递送中的应用潜力。
3.全文总结:
本文提出了一种基于血源性蛋白质(如人类血小板裂解物PL和牛血清白蛋白BSA)的颗粒化生物墨水,用于3D生物打印。研究团队通过化学交联和机械破碎的方法将这些低粘度的蛋白质转化为适合打印的颗粒化墨水,并比较了离心堵塞(CJ)和喷嘴堵塞(NJ)两种方法对打印性能的影响。结果显示,PLMA(甲基丙烯化血小板裂解物)基墨水在喷嘴堵塞处理后展现出优异的打印保真度、低压力需求和良好的细胞相容性,能够支持细胞的粘附和增殖。此外,PLMA基墨水还具有模块化特性,可用于药物封装和释放,展现出在组织工程和再生医学中的广泛应用潜力。
参考资料:

0 留言