颅骨缺损,尤其是关键尺寸的颅骨缺损,因其自身再生能力有限,存在愈合时间长、再生不完全及骨不连风险高等问题。当前临床修复手段如金属植入物、同种异体移植物和人工移植物等,面临供体有限、存在疾病传播风险及修复效果不理想等挑战。传统骨组织工程的“自上而下”方法(细胞接种于生物材料支架)存在细胞分布不均、营养扩散不足、支架降解困难等缺陷,且难以复制骨骼复杂结构,同时干细胞聚集体体外成骨诱导时间长、血管化不足,限制了快速原位成骨。
为解决上述问题,清华大学熊卓、方永聪课题组与北京协和医学院杨斌课题组合作,提出一种新型发育工程策略,将间充质干细胞(MSCs)、人脐静脉内皮细胞(HUVECs)与成骨微颗粒结合,大规模构建具有自组织血管化和成骨特性的预血管化骨类器官。团队系统筛选出石墨烯氧化物(GO)作为最优成骨微颗粒,其通过粘着斑和PI3K/Akt通路显著促进成骨分化。进一步将类器官负载于明胶甲基丙烯酰酯(GelMA)水凝胶中进行3D生物打印,构建具有高细胞密度和成骨能力的复杂组织构建体。体内实验证实,该方法可促进快速血管化骨组织形成,实现颅骨缺损的有效原位再生修复。
相关工作以“3D Bioprinting of Prevascularized Bone Organoids for Rapid In Situ
Cranial Bone Reconstruction”为题发表在《Advanced Healthcare
Materials》上。北京协和医学院2022级整形外科博士生段婧为第一作者,清华大学熊卓教授、方永聪助理教授及协和医学院杨斌教授为共同通讯作者。

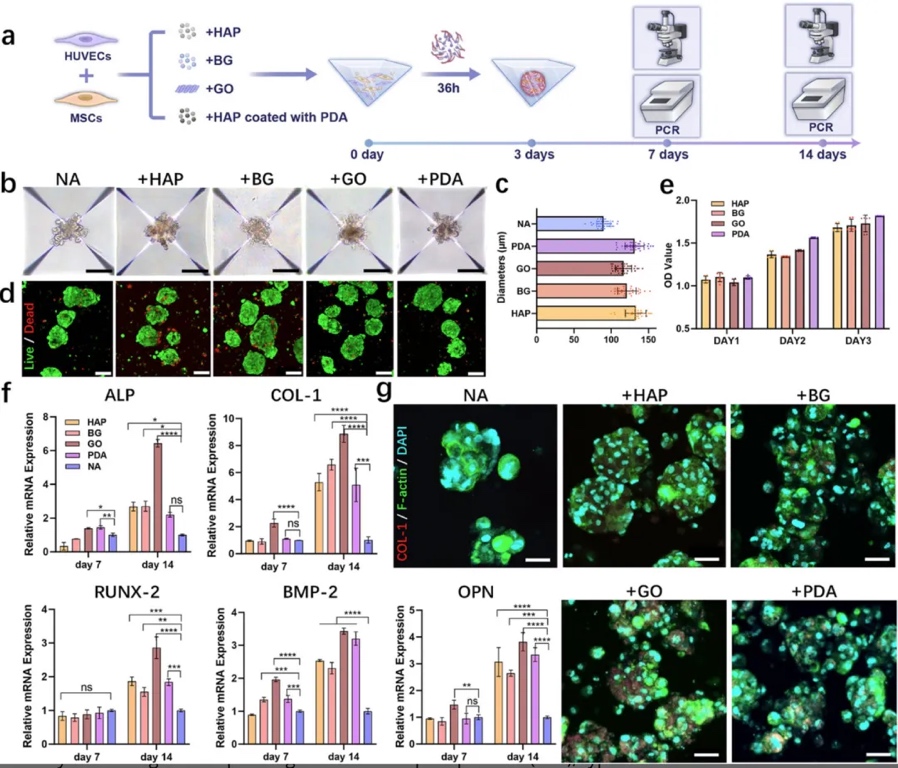
1.
研究设计与实验流程示意图。通过示意图展示研究整体设计及实验流程,研究对象为预血管化骨类器官的构建及其在颅骨修复中的应用。结果表明,结合间充质干细胞、内皮细胞与成骨微颗粒(如石墨烯氧化物)的预血管化骨类器官,经3D生物打印后可促进原位血管化骨再生,为颅骨缺损修复提供新策略。

2.
预血管化成骨聚集体的表征与优化。采用强制聚集技术制备含不同成骨微颗粒(羟基磷灰石、生物玻璃、石墨烯氧化物等)的细胞聚集体,通过实时定量PCR、免疫荧光染色等方法评估成骨基因表达与细胞活性。结果表明,石墨烯氧化物(GO)组的成骨相关基因(如ALP、COL-1、Runx-2)表达显著高于其他组,且细胞相容性良好,证实GO对成骨分化的促进作用最优。

3.
负载GO的预血管化骨类器官的成骨与血管化评估。利用碱性磷酸酶染色、茜素红染色及血管生成实验,研究GO负载的预血管化骨类器官的成骨矿化能力与血管网络形成。结果表明,GO促进钙沉积与成骨分化,且含内皮细胞的聚集体可自组织形成毛细血管样结构,CD31表达证实血管化能力,说明该类器官兼具成骨与血管化特性。

4.
GO促进成骨分化的分子机制转录组分析。通过mRNA测序与生物信息学分析,研究GO影响成骨的分子通路。结果显示,GO组差异表达基因富集于粘着斑、PI3K/Akt信号通路等,Western
blot验证PI3K、AKT等蛋白表达上调,证实GO通过激活粘着斑和PI3K/Akt通路促进成骨分化与细胞外基质合成。

5. 预血管化骨类器官的3D生物打印工艺与性能。选用7.5 wt.%
GelMA水凝胶作为生物墨水载体,通过流变学测试优化打印参数,结合活/死染色评估细胞
viability。结果表明,打印结构具有良好的挤出稳定性与细胞活性( viability
≈85.63%),且内皮细胞可形成血管网络,证实3D打印技术可实现类器官的规模化构建与功能保留。

6. 颅骨缺损修复的体内效果评估。在大鼠颅骨缺损模型中植入不同处理的生物打印
construct,通过显微CT、组织学染色(H&E、Masson三色)及免疫荧光染色评估骨再生与血管化。结果表明,含GO与内皮细胞的预血管化骨类器官组(M+H+GO)新骨覆盖率、骨体积分数(BV/TV=32.28±4.48%)及血管密度显著高于其他组,且促进M2型巨噬细胞极化,证实其高效的原位骨再生与抗炎能力。

7.
血管化与免疫响应评估。利用磁共振成像(MRI)与免疫荧光染色,分析缺损区域的血管网络形成与巨噬细胞极化。结果显示,预血管化组(M+H、M+H+GO)血管体积显著大于对照组,且GO负载组CD163+(M2型)巨噬细胞比例升高,表明预血管化骨类器官通过增强血管化与免疫调节促进骨再生。

研究结论
本研究提出一种结合预血管化骨类器官与3D生物打印的新策略,用于快速原位颅骨再生。通过将间充质干细胞、内皮细胞与成骨微颗粒(如石墨烯氧化物)整合,构建了具有自组织血管化能力和增强成骨特性的类器官。3D生物打印技术将类器官负载于水凝胶中,形成定制化的大型骨移植物,实现了接近生理细胞密度的血管化骨组织构建。体内实验显示,该方法通过激活粘着斑和PI3K/Akt通路促进成骨分化,并通过内皮细胞自组装形成血管网络,显著加速颅骨缺损的原位骨形成,同时诱导抗炎性M2巨噬细胞极化。研究结果表明,这种发育工程策略克服了传统支架方法的局限性,为骨再生提供了可扩展的有效途径,有望推动生物制造和组织工程在临床再生治疗中的应用。
文章来源:
https://advanced.onlinelibrary.w ... 1002/adhm.202501376

0 留言