从物质层面看器官的核心组分是细胞及贯穿于其中的微纳结构(通常称之为ECM,细胞外基质)。ECM是一个尺度在数个微米到几百纳米的复杂三维网络,作为骨架与细胞协同,行使并发挥出器官的功能。一个重要的科学问题就是微纳结构如何对细胞施加影响?然而天然的ECM结构微纳特征异常复杂,除了微纳结构外还耦合生化信号,导致目前相关研究受生化信号干扰较大,易出现彼此矛盾的研究结果,不利于量化探究微纳结构对细胞的调控机制。
为此,EFL团队提出使用高精度3D打印手段在体外精确重建具有异质拓扑结构的工程化ECM,从而消除复杂生化信号对研究的干扰。利用构建的工程化ECM可以量化ECM-细胞相互作用的规律,推动ECM-细胞相互作用的研究。
相关研究成果以“Morphology Guided Cellular Behavior Modulation with 3D Printed
Engineered ECM”为题,发表于Cell子刊《Cell
Biomaterials》上。浙江大学机械工程学院贺永教授、孙元博士后为该论文共同通讯作者,刘念博士、史洋博士为该论文共同第一作者。
研究内容
该研究主要从三个视角来阐明异质ECM与细胞的相互作用:①细胞更喜爱哪种形貌的ECM?②ECM中的哪种差异因素驱动了细胞的选择偏好?③细胞如何感知ECM的形貌差异?

解决这三个问题将加深我们对各种ECM环境中细胞偏好的理解。所获得的见解不仅将推进我们对细胞行为的基本理解,而且还将为仿生ECM的设计和制造提供重要指导。这些进步对于开发更准确地模仿自然组织复杂性的人工组织和器官至关重要,最终有助于提升组织工程与再生医学的成果产出。
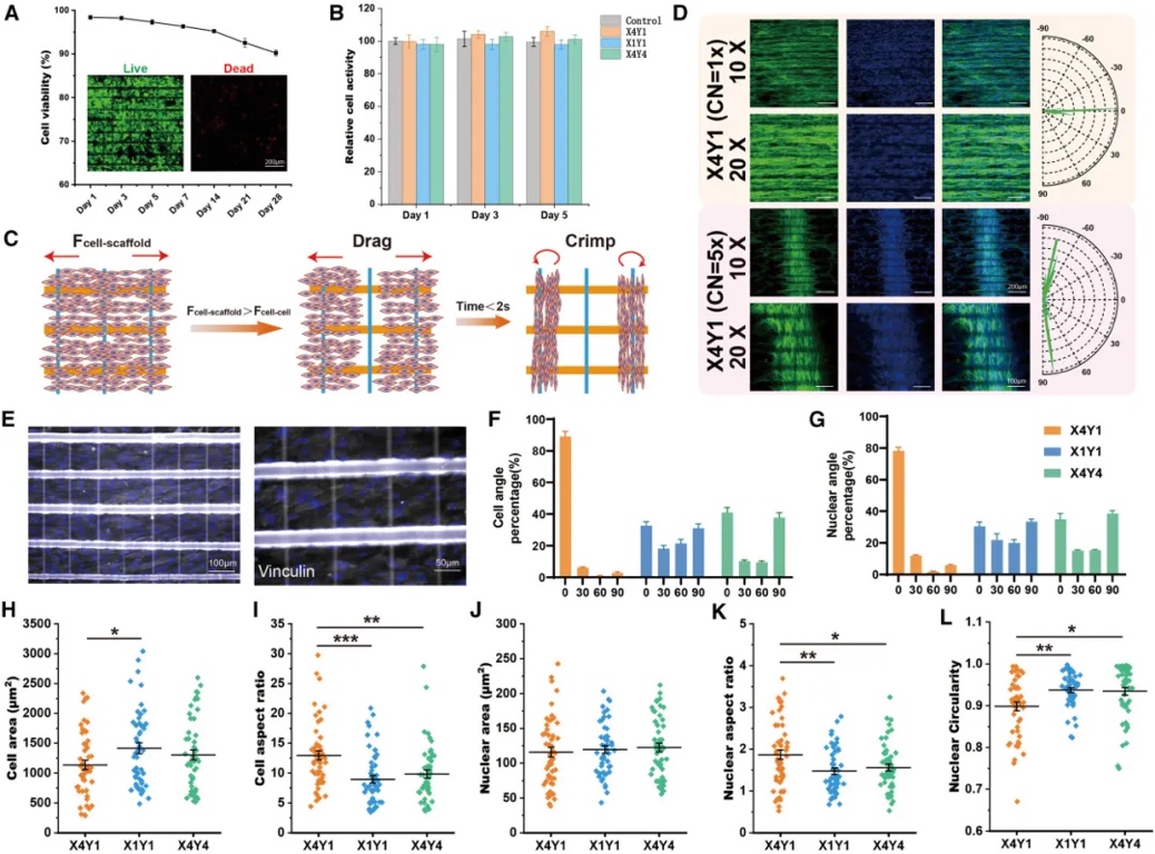
1.细胞更喜爱哪种形貌的ECM?——细胞更偏爱更粗的ECM
利用EFL-BP66013D打印机制造了直径分别为20 μm和5 μm的正交纤维网格支架,纤维间距为100
μm,将该区域划分为离散的方形区域。这个间距明显大于单个细胞的大小,可以清楚地观察到细胞对ECM的识别过程。异质ECM中的每个细胞都类似于小房间中的人,在这种情况下观察细胞行为可以深入了解细胞对特定ECM特征的偏好。
利用EFL-CV1000活细胞动态观察仪实时原位连续监测细胞行为。观测结果表明在播种后3小时内,细胞对周围的ECM进行识别和评估,绝大多数细胞逐渐向更粗的ECM迁移和积累。到第4小时,细胞停止迁移并开始粘附在偏爱的支架上。在这一阶段之后,粘附在支架上的细胞开始增殖,直到实现融合。

2.ECM诱导特定细胞行为——细胞沿着偏爱的ECM定向排列
异质ECM中的细胞呈现各向异性排列,其方向与粗支架的方向一致。异质ECM内的细胞在播种后3小时内识别了不同的ECM,向粗纤维迁移并积累,最终粘附在粗纤维上。粘附在粗支架上的细胞自发地沿着支架轴线方向延伸。随后,贴壁细胞开始增殖,新细胞在原有细胞取向的基础上依旧沿支架轴线方向延伸,导致所有细胞定向排列并与粗支架的方向一致。

3.ECM中的哪种差异因素驱动了细胞的选择偏好?——ECM的曲率差异,而非黏附位点差异,决定了细胞的选择偏好
研究表明粘附位点密度的变化不是选择性迁移的原因。值得注意的是,无论ECM表面成分如何,细胞都保持对粗支架的偏好,这表明细胞对ECM的偏好是由材料成分以外的因素驱动。然而,细胞在相同曲率的ECM支架内呈现各向同性排列,证实支架曲率差异确实是选择性迁移背后的驱动因素。

4.ECM中的哪种差异因素驱动了细胞的选择偏好?——细胞感知ECM的相对曲率差异
异质ECM中的细胞表现出对ECM相对曲率的识别和响应能力,表明细胞对曲率变化具有高度敏感性。单个细胞类似于水滴,支架上细胞的形状由Young-Laplace方程决定。位于低曲率半径(高曲率)支架上的细胞承受更大的压差,导致内应力增加。此外,当细胞的短轴与纤维方向一致时,细胞会受到拉伸,从而减少其厚度并产生显着的压力差,特别是在细胞的边缘。在液体体积守恒的约束下,细胞的势能需维持最小化,导致细胞倾向于将其长轴定向到与纤维延伸一致的方向。
可以形象地描述为:细胞不喜欢使自身产生向内的卷曲形变,而更倾向于“没有压力地”舒展在平躺的环境中。和人相似,细胞也拒绝“被迫地内卷”,喜欢“无压力地躺平”。

5.细胞如何感知ECM的形貌差异?——细胞通过丝状伪足感知ECM的相对曲率差异
片状伪足(板足),作为细胞的“手掌”,是细胞迁移的主要驱动力。不能形成板足的细胞,其实现大范围运动的能力受损,导致各向同性排列。丝状伪足,作为细胞的“手指”,是感知ECM的特殊结构。如果没有足够的丝状足形成,细胞就会失去检测支架曲率差异的能力,从而导致沿X轴和Y轴的随机迁移和排列。

6.异质ECM与细胞的相互作用——ECM通过细胞内应力直接调节细胞形态
在均质ECM中,细胞内应力是全方位的,导致细胞内应力相互抵消形成“力平衡”状态。然而,在异质ECM中,这些内应力是定向的;极化的应力在整个系统中积累,每个细胞都受到拉伸内应力,导致细胞形态和空间排列的变化。

7.异质ECM与细胞的相互作用——ECM间接调节细胞功能和命运
ECM可以通过直接调节细胞内机械应力来调节细胞形态,甚至细胞核形态,从而间接影响细胞的生理生化状态,如基因表达、信号转导和蛋白质合成。

总结与讨论
总之,各向异性ECM提供了细胞可感知的形态学线索。细胞感知异质ECM内的相对曲率差异,并选择性地向低曲率区域迁移以建立定向排列。这种细胞群体的排列导致极化的细胞间相互作用和细胞-
ECM粘附。由此产生的极化拉伸力改变了单个细胞及其细胞核的形态。此外,细胞的这些形态变化间接影响基因表达和细胞命运,最终导致不同的生物学功能。
在理解细胞行为对ECM形态的响应方面,各种ECM形态下的细胞行为可以类比为社会环境中的人类行为。对人类相互作用的深入了解有助于我们理解细胞对周围环境的反应。本研究研究了细胞与ECM之间的相互作用,其尺度与细胞大小(数十微米)相当。在这个尺度上,细胞和ECM之间的关系让我们联想起人与一个大物体(如床)之间的关系。正如更大更平坦的床层通常提供更舒适的环境一样,低曲率ECM为细胞提供了更有利的环境,这解释了它们选择性地向低曲率ECM迁移,无论细胞或基质类型如何。此外,个体通常沿着矩形床的长轴平躺,而沿着床的短轴躺下会使身体的一部分悬空,引起不适。同样地,沿着ECM延伸的细胞减少了内应力,这解释了它们与ECM延伸方向的对齐,这有利于维持正常的细胞形态。这些相关的类比有助于更深入地了解细胞行为,并支持进一步研究天然ECM中的细胞相互作用。
本研究采用工程方法来解决细胞生物学中的基本问题,在一定程度上填补了细胞- ECM形态相互作用的认知空白,并总结了一系列与细胞- ECM形态相互作用相关的特征,这些特征对基础科学研究和临床转化具有重要意义。


0 留言