2025年6月19日,由浦项科技大学(POSTECH)机械工程系Dong-Woo
Cho教授和机械工程系、IT融合工程系、生命科学系和跨学科研究生项目系Jinah Jang教授领导的研究团队,与Mihyeon
Bae博士和Joeng Ju Kim博士合作,采用生物3D打印技术成功开发出一种能够紧密模拟人脑结构和功能的3D大脑模型,并将其作为研究神经退行性疾病的工具。

研究成果以题为“3D bioprinted unidirectionalneural network and
its application for alcoholic
neurodegeneration”的论文发表在制造和材料科学领域的顶尖期刊《国际极限制造杂志》(International Journal
of Extreme Manufacturing)上。

众所周知,阿尔茨海默病和帕金森病等神经退行性疾病一旦发病就难以逆转,因此早期诊断和预测模型至关重要。然而,大脑是人体最复杂的器官,细胞和信号传导机制错综复杂,至今仍未被深入探索。最近的研究表明,即使是日常饮酒也可能与神经损伤有关,这进一步凸显了我们迫切需要能够在实验室环境下精确复制人脑反应的体外脑模型。现有的二维细胞培养和干细胞衍生的类器官在复制大脑复杂的结构和功能方面表现出显著的局限性。
为了克服这些局限性,浦项科技大学研究团队开发了生物工程神经网络(BENN),这是一种利用3D打印技术构建的新型3D人工大脑模型。3D模型的核心创新在于仿生划分,将大脑划分为两个不同的区域:灰质,包含神经元细胞体;白质,由排列整齐的轴突组成,这些轴突充当信息高速公路,促进信号传输。

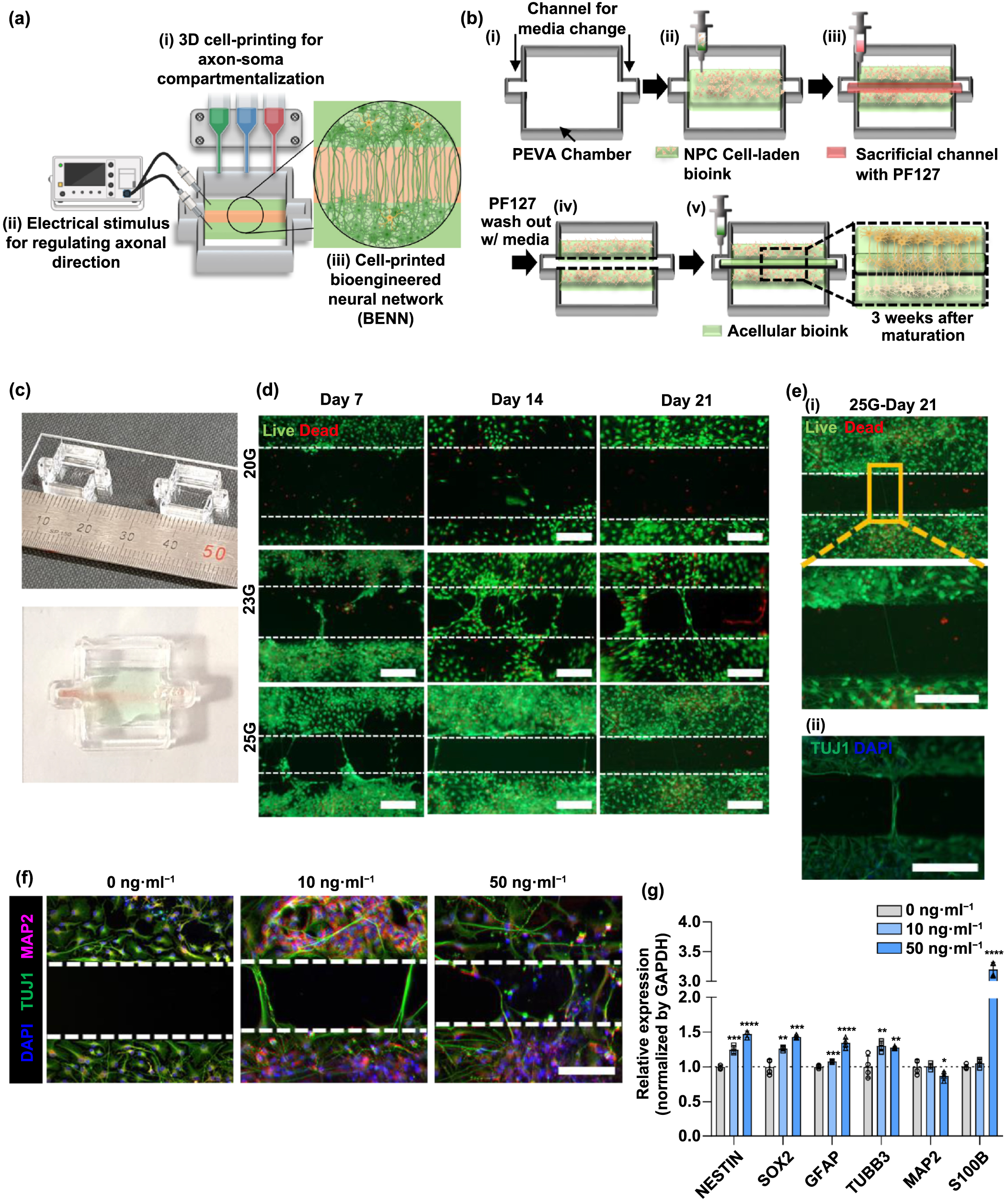
△图1. 使用 3D 细胞打印构建的区间化神经结构。(a)BENN
开发示意图。(b)构建区间化神经结构的程序。(c)打印的区间化结构,比例尺代表 200
μm。(d)活/死成像以验证无细胞区域打印宽度的优化以诱导轴突延长。(e)成熟三周后区间化的荧光图像。(f)BDNF处理的区间化模型的免疫荧光图像,比例尺代表
100 μm。(g)神经元/神经胶质细胞分化的RT-PCR 结果;*使用学生 t 检验确定统计学显着性,显著性 * p <
0.05,** 代表p < 0.01,*** 代表 p < 0.001,**** 代表 p < 0.000 1。
研究人员利用电刺激引导神经元轴突沿特定方向生长,促进排列整齐、相互连接的神经通路形成。这最终建立了一个与大脑原生信号传输架构非常相似的功能性神经网络。钙离子通量的实时监测证实,BENN 模型表现出与实际脑组织中观察到的类似的电生理反应。
此外,研究团队利用 BENN 平台研究酒精暴露对脑功能的影响。模型每日接受浓度为
0.03%(代表适度社交饮酒)的乙醇处理,持续三周。在灰质区域,他们观察到阿尔茨海默病相关蛋白(包括淀粉样β蛋白和 tau
蛋白)水平升高。在白质区域,他们发现神经纤维出现显著的形态变化,包括肿胀和扭曲。神经信号的传播也表现出明显的衰减。这项研究首次利用生物工程大脑模型,实时直接可视化和量化特定区域对酒精的神经毒性反应。Dong-Woo Cho 教授表示:“该模型能够对以往难以观察到的神经连接和电生理反应进行高分辨率分析。它在早期疾病检测和临床前阶段准确预测治疗结果方面具有巨大潜力。”
Jinah Jang 教授表示:“这项研究标志着我们在实验室环境下研究脑部疾病早期病理事件的能力迈出了重要一步。”这项 POSTECH 研究得到了韩国再生医学基金会的支持,并由科学和信息通信技术部、卫生和福利部(22A0106L1,韩国)以及韩国政府(MSIT)资助的韩国国家研究基金会(NRF)拨款(编号 2022M3C1A3081359)资助。

0 留言