骨组织工程的一个中心重点是构建血管系统,为细胞生存提供营养,清除代谢废物,并加速组织再生。血小板衍生生长因子-BB(PDGFB)具有刺激血管形成和骨再生的能力;然而,由于给药系统不理想,其临床应用受到副作用和低疗效的阻碍。
近期,南京大学赵建宁/上海交通大学医学院附属第九人民医院雷东团队设计了一种与硫酸乙酰肝素(HS)交联的仿生血管支架,用于持续递送PDGFB变体,以促进临界大小骨缺损的再生(图1)。
相关研究成果以“3D-Printed Biomimetic Vascular Scaffold Crosslinked with Heparan
Sulfate for Sustained Release of PDGFB-LG4 Fusion Protein Promotes Bone
Regeneration”为题于2025年3月27日发表在《Advanced Science》上。

1. 仿生血管支架的制备及表征
研究者采用了一种反向成型3D打印方法来制造具有血管样层次结构的仿生血管支架(图1)。通过加热使蔗糖逐渐焦糖化,从而获得良好的挤出成型性,使用3D打印机将焦糖墨水挤出成连续的单纤维(图2C)。根据打印路径,将熔化的焦糖墨水堆叠成多层层板,形成模板(图2D、E)。3D打印参数直接影响模板的宏观和微观结构,进而影响仿生血管网络支架的形态。SEM显示,支架展现出多级血管样结构(图2G)。微通道堆叠形成多层中空框架,通道相互连接形成多分支网络。通道表面存在大量微孔,使通道壁具有渗透性。这种血管样结构能够支持生理相关的灌注,模拟三维中的微血管网络进行物质传递。尽管通道壁薄且多孔,但支架展现出良好的延展性(图2H)。单轴压缩测试表明,支架的模量为13.4
± 1.7
kPa(图2I)。此外,循环压缩测试显示支架具有优越的弹性和抗疲劳性能,在动态压力下几乎没有滞后现象(图2J)。支架的弹性使其能够抵抗多种拉伸和压缩变形,并在各种应用中保持原始管状结构。

2. 硫酸乙酰肝素与仿生血管支架的结合和蛋白质释放
随后,研究者通过XPS确认了HS在PCL支架表面的成功涂层,结果显示PCLHS支架在168.86
eV处有一个峰值,对应于PCLHS支架表面存在的S原子(图2K、L)。甲苯蓝染色进一步证明了HS成功交联到支架上(图2F)。此外,还研究了PDGFB和PDGFB-LG4在PCLHS支架上的释放行为,结果表明PDGFB的释放速率更快,而PDGFB-LG4的释放速率相对较慢,这表明HS对PDGFB-LG4具有更强的吸附性,显示出高亲和力,从而延迟了PDGFB-LG4的释放(图2M)。这些结果表明,HS能够有效地与支架结合,并通过静电相互作用延迟PDGFB-LG4的释放,从而实现更持久的蛋白质释放。
3.体外细胞增殖和附着测定
通过CCK-8实验评估了HS、PDGFB和PDGFB-LG4对人脐静脉内皮细胞(HUVECs)和骨髓间充质干细胞(BMSCs)增殖的影响,结果显示,
HS、PDGFB和PDGFB-LG4组在1、3和5天时的细胞增殖显著增加(图3M、N)。此外,细胞附着实验表明,只有PDGFB-LG4显著增强了两种细胞的附着,而HS和PDGFB单独使用时未显示出对细胞附着的改善(图3L)。这些结果表明,PDGFB-LG4在促进细胞增殖和附着方面具有显著优势,这可能与其通过静电相互作用与HS结合的能力有关,从而延长了其在支架上的保留时间,增强了局部治疗效果。

4.成骨活性及血管生成活性分析
研究者通过碱性磷酸酶(ALP)活性检测、钙沉积分析和成骨相关基因表达的评估来分析这些物质的成骨效果。ALP染色结果显示,
HS、PDGFB和PDGFB-LG4组在培养7天和14天时显著增强了BMSCs的ALP活性,其中PDGFB-LG4组的ALP活性最高(图3A、C)。矿化沉积结果显示PDGFB-LG4组的矿化基质形成最为显著(图3B、D)。此外,通过qRT-PCR分析发现,HS和PDGFB-LG4显著上调了成骨相关基因的表达(图4E)。这些结果表明,HS和PDGFB-LG4显著促进了BMSCs的成骨分化,且PDGFB-LG4在促进ALP活性和钙沉积方面比PDGFB更有效,显示出更强的成骨诱导能力。
研究者通过划痕愈合实验、Transwell迁移实验和体外管状形成实验来评估这些物质对细胞迁移和血管生成的促进作用。划痕愈合实验显示,PDGFB和PDGFB-LG4组的细胞迁移能力显著优于对照组,尤其是PDGFB-LG4组在24小时(BMSCs)和48小时(HUVECs)时的伤口闭合率最高(图3E、H)。Transwell迁移实验进一步验证了PDGFB变体诱导HUVECs迁移的潜力,PDGFB-LG4组的迁移细胞数量显著多于PDGFB组(图3F、I)。体外管状形成实验表明,PDGFB和PDGFB-LG4组的HUVECs形成的管状网络参数(分支数量和总分支长度)显著优于对照组,但两组之间没有显著差异(图3G、J、K)。这些结果表明,PDGFB-LG4在促进细胞迁移和血管生成方面具有显著优势,可能与其通过静电相互作用与HS结合的能力有关,从而延长了其在支架上的保留时间,增强了局部治疗效果。
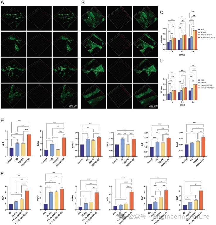
5. 复合支架的生物相容性和成骨评价
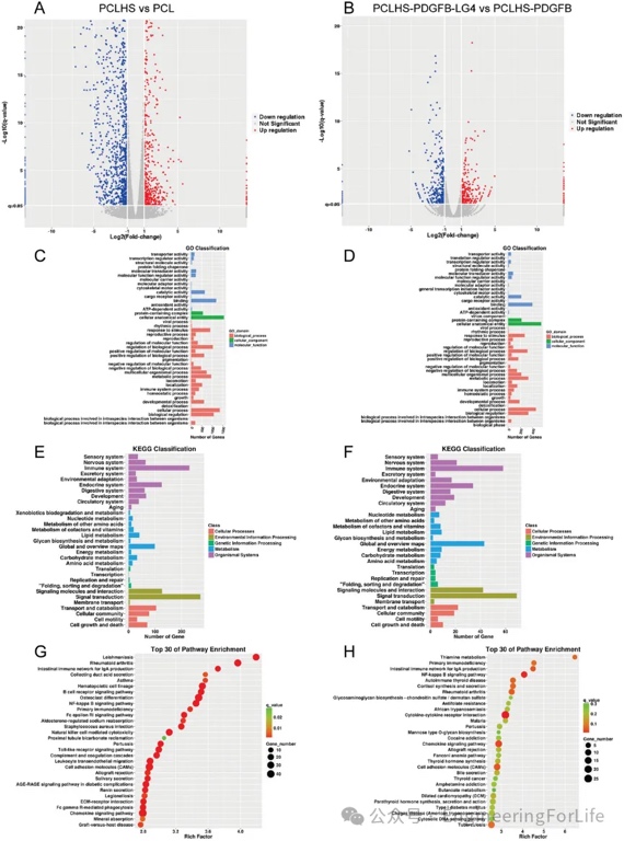
随后,研究者通过CCK-8实验和活死染色评估了BMSCs和HUVECs在不同复合支架上的细胞增殖和生物相容性。CCK-8结果显示,所有组的细胞数量在5天内均有所增加,其中PCLHS-PDGFB和PCLHS-PDGFB-LG4组的细胞增殖显著高于其他组(图4C、D)。活死染色显示,BMSCs和HUVECs在所有组中均能有效粘附和铺展,表明良好的生物相容性(图4A、B)。此外,通过qRT-PCR分析了BMSCs在不同复合支架上培养14天后的成骨相关基因表达,结果显示PCLHS-PDGFB-LG4组的成骨相关基因表达最高(图4F)。RNA测序进一步揭示了PCLHS-PDGFB-LG4组与PCLHS-PDGFB组相比,激活了NF-kappa
B信号通路和细胞粘附分子,这些信号通路的激活有助于增强BMSCs的成骨分化(图5)。这些结果表明,PCLHS-PDGFB-LG4复合支架在促进细胞增殖和成骨分化方面具有显著优势。


6. 复合支架促进体内骨形成
研究者在大鼠颅骨缺损模型中评估了不同支架的骨再生效果。通过micro-CT分析,结果显示PCLHS-PDGFB-LG4组在4周和8周时的新骨形成量显著高于其他组(图6A)。骨体积与总体积比(BV/TV)和覆盖分析进一步证实了这一结果(图6B、C)。组织学分析显示,PCLHS-PDGFB-LG4组在缺陷区域中心观察到明显的骨组织形成,且无明显炎症反应或坏死,表明支架具有良好的生物相容性(图7A、B)。免疫荧光染色显示,PCLHS-PDGFB-LG4组在CD31、COL1和RUNX2的表达上显示出最高的荧光信号,表明其在血管化和骨再生方面的优越性(图8)。这些结果表明,PCLHS-PDGFB-LG4复合支架在体内能够显著促进骨形成和血管化,且在较低剂量下表现出比PDGFB更好的骨再生效果。



综上,本文成功设计了一种与HS交联的仿生血管支架,用于持续递送PDGFB-LG4融合蛋白,在较低剂量下促进骨再生。维管状支架具有多分支微通道和可渗透多孔壁,促进质量交换和细胞浸润。与PDGFB相比,PDGFB-LG4表现出优异的骨诱导和血管生成活性。这种方法可能适用于其他生长因子和明胶基材料,在再生医学中具有广泛的应用潜力。
参考资料:https://doi.org/10.1002/advs.202414362

0 留言