浙大《Advanced Materials》:3D打印构建可灌注肝纤维化模型复现刚度驱动的纤维化发生

频道:技术 日期: 浏览:3

来源:生物材料与生物力学

        肝纤维化是慢性肝病的共同病理终点,主要由ECM过度沉积引起,其特征是细胞外基质驱动的肝组织硬化与肝星状细胞(HSC)持续激活形成的恶性循环。位于肝血窦中的HSC是纤维化的核心介质:生理条件下HSC保持静息,但在病理刺激下激活为肌成纤维细胞,特征为α-SMA表达和I型胶原过度分泌。胶原的过度产生会提高肝脏硬度,进而通过力传导途径进一步激活HSC,形成自我持续的纤维化循环,驱动肝脏硬度从生理范围(<7.4 kPa)升至病理水平(>12.5 kPa)。现有模型虽可通过二维刚度可调基质或静态三维培养模拟纤维化微环境,但缺乏工程化的肝血窦脉管系统及三维基质环境中的动态力学刺激。


      为了解决这一难题,浙江大学流体动力基础件与机电系统全国重点实验室杨华勇院士团队马梁课题组采用嵌入式牺牲生物打印技术,在弹性模量精确可调(1.5–27.5 kPa)的水凝胶基质中构建功能性仿肝血窦血管网络,建立了动态灌注的体外肝纤维化模型。实验证实,基质刚度直接驱动HSC激活。与静态模型相比,三维动态灌注显著增强了肝细胞对高刚度基质的敏感性,更准确复现了体内纤维化微环境中肝细胞的功能衰退。通过对关键信号枢纽的靶向抑制,实现了HSC激活的部分逆转和肝组织功能的部分恢复。2026年1月22日,相关研究以 “Engineered Perfusable Hepatic Fibrosis Model via Embedded Sacrificial Bioprinting Recapitulates Stiffness-Driven Fibrogenesis” 为题发表于《Advanced Materials》。

方法概述


研究团队通过调整GelMA与HAMA比例调控基质模量,模拟肝纤维化进展中演变的力学微环境。将肝细胞掺入基质形成细胞负载支撑浴,在其中打印包裹内皮细胞和HSC的明胶基生物墨水,构建血窦样血管网络。打印后交联并升温使明胶液化,细胞黏附于腔表面,最终形成具有仿生血窦结构的3D肝组织模型,并采用动态灌注系统模拟血流动力学剪切应力。

刚度可调支撑浴的构建


     通过增加HAMA浓度(0%-3%),复合水凝胶刚度从1.57 kPa(模拟正常肝脏)提升至27.5 kPa(复现纤维化条件)。流变学测试表明支撑浴具有屈服应力行为(8.47–13.98 Pa)和快速自愈合能力。温度敏感性评估显示支撑浴粘度随温度变化显著,屈服应力随温度升高降低而自愈合能力提高。

血管网络的精确构建


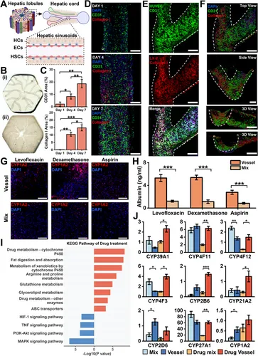
通过调控支撑浴屈服应力,可在不同基质刚度下稳定打印光滑管腔。光滑管腔(Ra < 20 µm)上人脐静脉内皮细胞(HUVECs)的细胞密度和血小板-内皮细胞黏附分子(CD31)分泌显著高于粗糙管腔。复杂的血管结构显著增强了促血管生成能力,并加速了内皮细胞增殖、迁移和管腔形成,同时ECM重塑能力增强,为复现纤维化ECM沉积提供了有利微环境。

肝血窦模型的功能验证


打印后细胞活性保持90%以上,第4天增至95%。免疫荧光显示:第1天细胞呈圆形均匀黏附;第4天HSC激活(Collagen I沉积扩展),内皮细胞沿血窦壁排列;第7天内皮细胞形成融合单层,HSC持续激活。药物毒性测试显示,血管化肝组织较无血管组织具有更高的CYP1A2表达和白蛋白分泌,在药物代谢、脂质代谢方面显著更优。

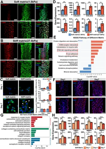
基质刚度驱动HSC激活


与软基质(1.5 kPa)相比,硬基质(27.5 kPa)上HSC中α-SMA表达上调,软基质促进圆形形态,而硬基质诱导伪足延伸和细胞连接增强,触发显著增强的I型胶原沉积。转录组分析显示硬基质优先诱导HSC激活,特别是ECM相关通路,缺氧反应通路也上调。

时间进程研究显示,硬基质上培养7天的HSC出现ECM相关通路、局灶黏附和整合素信号通路的显著上调。MMP9和TIMP1表达随时间增加,细胞模量从5 kPa逐渐增至9 kPa,证实纤维化进行性过程。

动态力学刺激加速纤维化


动态灌注下,软基质中肝细胞显著上调细胞周期调控、代谢和解毒相关通路;硬基质则激活Hippo、Wnt和p53信号通路。硬基质上肝细胞对ECM改变表现出高度敏感性,整合素基因上调激活TIMP1/2,增强ECM重塑和胶原代谢,加剧炎症反应。

靶向干预部分逆转纤维化



使用FAK、MMP和PI3K抑制剂处理HSC后,α-SMA、Collagen I和Piezo1表达显著下降,相关基因下调。KEGG分析显示从ECM-受体相互作用到局灶黏附再到PI3K-Akt通路的级联抑制。

动态灌注下,FAK和MMP抑制剂组中MRP2和SLC27A2表达显著上调,ABC、CYP和SLC家族基因表达接近软基质水平。其中FAK抑制效应最显著。

讨论
       该研究的关键发现是通过在3D微环境中改变基质刚度成功调节HSC表型。细胞黏附于硬基质促进MMP激活,触发ECM重塑,导致胶原代谢通路上调。KEGG分析证实高刚度基质上HSC表现出ECM受体介导的局灶黏附和PI3K-Akt信号级联激活。

       动态灌注显著改变了组织功能:灌注增强软基质中的代谢功能,而硬基质对力学刺激表现出高度敏感性,激活Hippo和Wnt通路,加剧炎症反应。这表明力学刺激可增强正常模量组织代谢功能,而对纤维化样组织则加剧疾病进展。抑制FAK、MMP、PI3K下调HSC激活、力传导和炎症相关基因,证实ECM力学刺激是纤维化的核心驱动因素。FAK抑制效应最显著,可能因其作为关键信号枢纽整合多种促纤维化信号。

结论
        本研究通过嵌入式牺牲生物打印在任意模量水凝胶中精确制造可灌注血管网络,结合动态灌注平台模拟血流动力学,建立了刚度可调动态肝纤维化模型,成功复现刚度驱动的纤维发生。通过精确抑制关键靶点实现了HSC激活的部分逆转和肝功能的部分恢复。该模型为开发靶向ECM重塑和力敏感信号通路的抗纤维化策略提供了新型平台。
      为助力生物力学研究,笔者也提供可免费试用的细胞刺激系统(拉伸、剪切、压力、电刺激等)和生物力学表征设备(细胞、切片、组织和生物材料的力学测试、测试细胞收缩力的牵引力玻片等),并且欢迎致电(或添加)19032235318交流任何生物力学有关的问题!


0 留言

评论

◎欢迎参与讨论,请在这里发表您的看法、交流您的观点。