来源:EFL生物3D打印与生物制造
皮肤作为人体最大器官,在日常活动中易受损,慢性伤口管理成为全球公共卫生难题。传统伤口敷料功能有限,难以实现伤口愈合。富血小板血浆(PRP)因富含多种生长因子,在再生医学领域应用广泛,可促进伤口愈合,但它存在诸多局限性。一方面,PRP保存困难且需按需制备,增加了使用难度和成本;另一方面,其在伤口微环境中易快速降解,导致生长因子无法持续释放,影响对慢性伤口的治疗效果。目前多数PRP相关水凝胶敷料虽能部分解决生长因子缓释问题,但长期储存稳定性不足。
为解决这些痛点,五邑大学于晖、王利环团队开发了一种基于三层核壳纤维的多功能敷料。该团队利用一步同轴生物打印技术结合冷冻干燥法,将PRP负载于纤维核心层。相关工作以“Triple-layered
core-shell fiber dressings with enduring platelet conservation and
sustained growth factor release abilities for chronic wound
healing”为题发表在《Regenerative
Biomaterials》上。这种敷料不仅能有效分散和固定血小板,实现生长因子的持续释放,还可降低PRP在冷冻和储存过程中的失活率,为慢性伤口愈合提供了新的解决方案。


1.
CAG纤维的微观结构和物理性质,通过场发射扫描电子显微镜(FE-SEM)观察、测量不同时间点纤维在特定溶液中的重量并计算相关比率、利用万能试验机进行拉伸测试等研究方法,研究了CAG纤维的微观结构、孔隙大小、各层结构、吸水保湿性能以及机械性能。结果表明,CAG纤维呈分层结构,有适宜的孔隙尺寸利于液体吸收和细胞活动,具备三层核壳结构,吸水膨胀率高(浸泡10h可达2378%)、保湿性好(保湿率达1388%),能满足伤口敷料的基本机械要求。

2.
CAG-P纤维的微观结构和降解性能,运用扫描电子显微镜(SEM)和透射电子显微镜(TEM)观察不同储存时间的PRP形态、检测不同时间点特定溶液中VEGF的含量、观察CAG-P纤维在PBS中的降解过程等研究方法,研究了CAG-P纤维中PRP的储存稳定性、VEGF释放行为以及纤维的降解机制。结果显示,CAG-P纤维可延长PRP活性,其VEGF释放为持续释放模式,且通过调节纤维外层CS层流速能控制纤维降解和VEGF释放速度。

3.
优化冷冻和储存条件以提高PRP的储存性能,采用对湿CAG-P纤维在不同温度下冷冻处理、测量不同储存温度下CAG-P纤维中VEGF和LDH的累积释放量、使用不同保护剂处理PRP并检测VEGF释放和P-选择素含量等研究方法,研究了冷冻速率、储存温度和保护剂对PRP活性的影响。结果表明,液氮快速冷冻、-20℃或
-80℃储存、添加海藻糖保护剂可有效保护PRP活性,减少其在冷冻和储存过程中的损失。

4.
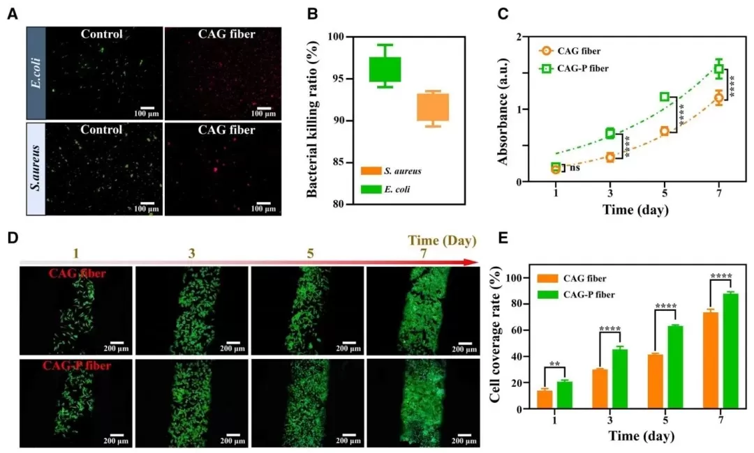
CAG-P纤维的体外抗菌性能和生物相容性,利用活/死染色法评估对大肠杆菌和金黄色葡萄球菌的抗菌性能、通过CCK-8法检测细胞增殖率以及荧光染色观察细胞覆盖情况等研究方法,研究了CAG-P纤维的抗菌能力和对L929细胞的生物相容性。结果表明,CAG-P纤维对两种细菌的杀菌率高(对金黄色葡萄球菌达96.32%,对大肠杆菌达91.56%),且生物相容性良好,能促进L929细胞增殖,第7天细胞覆盖率比对照组高14.18%。

5.
体内伤口闭合和愈合评估,借助建立大鼠全层皮肤切口伤口模型、对伤口进行不同处理并拍照测量伤口面积计算愈合率、对伤口组织进行H&E染色等研究方法,研究了长期储存的CAG-P纤维对伤口的愈合能力。结果显示,CAG-P纤维组伤口愈合效果良好,后期愈合速率超过PRP-gel组,促进了伤口愈合。

6.
不同处理组伤口的组织学分析,通过对不同处理组伤口组织进行Masson染色观察胶原沉积、进行CD31免疫组化染色评估血管生成情况并量化分析等研究方法,研究了不同处理方式对伤口愈合过程中组织修复和血管形成的影响。结果表明,随着时间推移,CAG-P纤维处理组的胶原纤维含量增加且更成熟,血管密度在后期高于对照组,加速了伤口从血管生成增殖期向成熟期的过渡,有利于伤口愈合。

研究结论
本研究通过同轴低温3D生物打印结合冷冻干燥技术,制备了一种多功能三层核壳纤维敷料。实验结果显示,该敷料能通过调整纤维的核壳结构,调控富血小板血浆(PRP)中生长因子的释放。经冷冻干燥后,在低温储存180天的情况下,PRP仍能保持较高活性和伤口愈合能力,且由于核壳结构的保护作用,其血管内皮生长因子(VEGF)的累积释放仅下降30%。该敷料还能有效缓解炎症并促进皮肤切口愈合。此外,采用液氮冷冻、添加海藻糖保护剂并在-80°C储存,可进一步降低PRP在冷冻和储存过程中的失活率。因此,这种核壳纤维(CAG-P)能够实现PRP的长期储存和生物活性维持,以及生长因子的持续释放,对伤口愈合起到积极作用,为生物活性医用敷料的开发提供了重要参考。
文章来源:
https://doi.org/10.1093/rb/rbae034

0 留言