来源:EFL生物3D打印与生物制造
传统骨肿瘤手术治疗存在诸多弊端,难治性骨肉瘤复发率高,因此开发能时空控制肿瘤消除和后续骨再生的多功能治疗平台迫在眉睫。近年来,多种动态疗法涌现,但临床转化面临难题。其中,声压电疗法虽有优势,却因缺乏合适压电材料受限。
来自上海交通大学医学院附属上海第六人民医院的高悠水、上海中医药大学附属上海市中医医院的常美琪以及上海大学的陈雨团队合作开展研究。他们将少层黑磷(BP)和一氧化氮(NO)供体负载到3D打印的生物活性玻璃(BG)支架上,构建了超声响应性4D生物支架(BP
- GSNO -
BG)。该支架利用超声激发BP产生压电效应生成活性氧(ROS),同时触发NO供体释放高浓度NO,二者协同杀伤肿瘤细胞。而且,BP的生物降解产物和低浓度NO能促进骨再生。相关工作以“Ultrasound-Responsive
4D Bioscaffold for Synergistic Sonopiezoelectric-Gaseous Osteosarcoma
Therapy and Enhanced Bone Regeneration”为题发表在《Advanced
Science》上,为侵袭性骨肿瘤的综合治疗提供了新方向。


1.
BP纳米片和复合支架的表征,通过透射电子显微镜(TEM)、高角度环形暗场扫描透射电子显微镜(HAADF-STEM)、环形亮场扫描透射电子显微镜(ABF-STEM)、扫描电子显微镜(SEM)、元素映射、压电响应力显微镜(PFM)、UV-Vis-NIR漫反射光谱等方法,研究了BP纳米片的形貌、晶格结构、电子传输特性、压电性能以及复合支架的表面形貌、元素分布。结果表明,BP纳米片具有均匀的横向尺寸分布和良好的压电性能,复合支架表面粗糙、具有分层多孔结构,且BP纳米片和NO供体成功负载到BG支架上。

2.
复合纳米片的压电效应和ROS生成能力,运用UV-Vis-NIR漫反射光谱、Tauc图、电子自旋共振(ESR)光谱、ROS检测试剂盒和Griess测定法等研究方法,研究了BP纳米片的吸收特性、带隙、在超声刺激下产生ROS的能力,以及BP-BG支架的ROS释放效率和GSNO-BG支架的NO释放效率。结果显示,BP纳米片能在超声刺激下产生多种ROS,且BP-BG支架的ROS释放效率、GSNO-BG支架的NO释放效率分别与BP、GSNO分散液浓度正相关。

3. BP-GSNO-BG支架的体外细胞消融效果,采用DCFH-DA荧光探针定量检测ROS生成、DAF-FM
DA荧光探针检测NO释放、活/死细胞活力检测、CCK-8细胞增殖和活力检测、高通量分析等研究方法,以骨肉瘤细胞(MG63)为研究对象,评估BP-GSNO-BG生物支架在细胞水平的声压电治疗效果。结果表明,超声刺激下,BP-GSNO-BG支架能显著增加细胞内ROS水平和NO释放,有效降低MG63细胞活力,且确定了最佳治疗参数,其作用机制与干扰肿瘤细胞膜完整性有关。

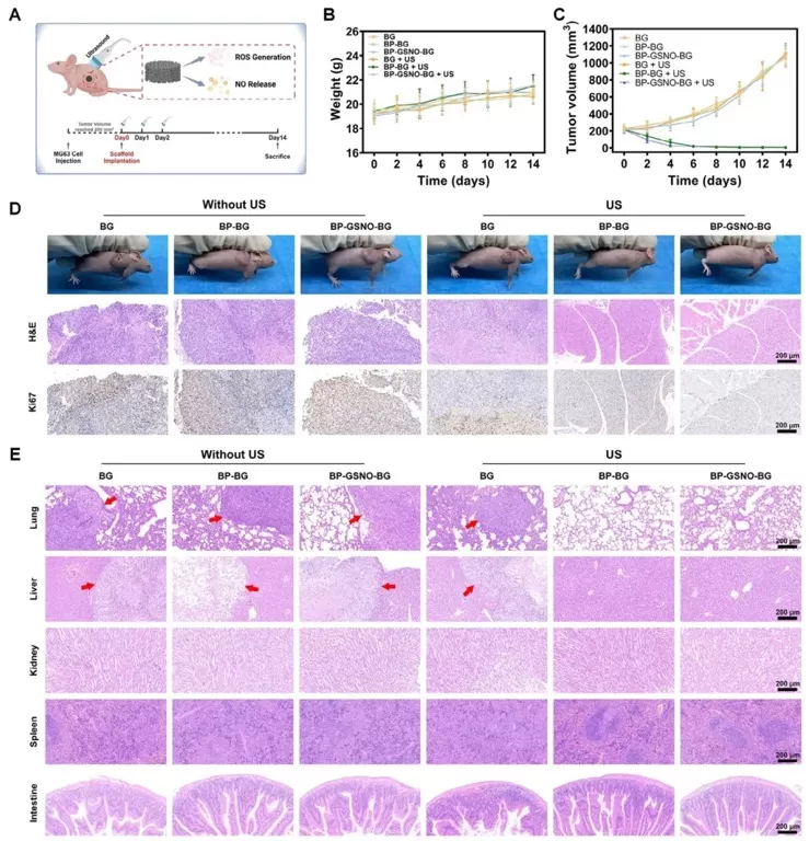
4.
BP-GSNO-BG支架的体内肿瘤消融效果,通过建立雌性BALB/c裸鼠皮下骨肉瘤模型,将荷瘤小鼠分组进行不同处理,监测小鼠体重和肿瘤体积变化,对肿瘤组织进行H&E染色、Ki67免疫组化染色,对主要器官进行H&E染色,研究BP-GSNO-BG支架在体内的肿瘤消融效果、生物安全性和组织相容性。结果显示,BP-GSNO-BG
+ US组和BP-BG + US组肿瘤几乎被根除,且该支架生物安全性好,无明显脱靶效应,抑制肿瘤转移效果显著。

5.
复合支架上BMSCs的体外增殖和分化,借助荧光细胞骨架染色、SEM观察、CCK-8细胞增殖检测、碱性磷酸酶(ALP)染色、茜素红染色(ARS)、RT-qPCR分析等研究方法,以人骨髓间充质干细胞(BMSCs)为研究对象,探究复合生物支架的成骨诱导潜力。结果表明,复合支架生物相容性好,能促进BMSCs的黏附、增殖和分化,BP纳米片的加入进一步增强了成骨效果。

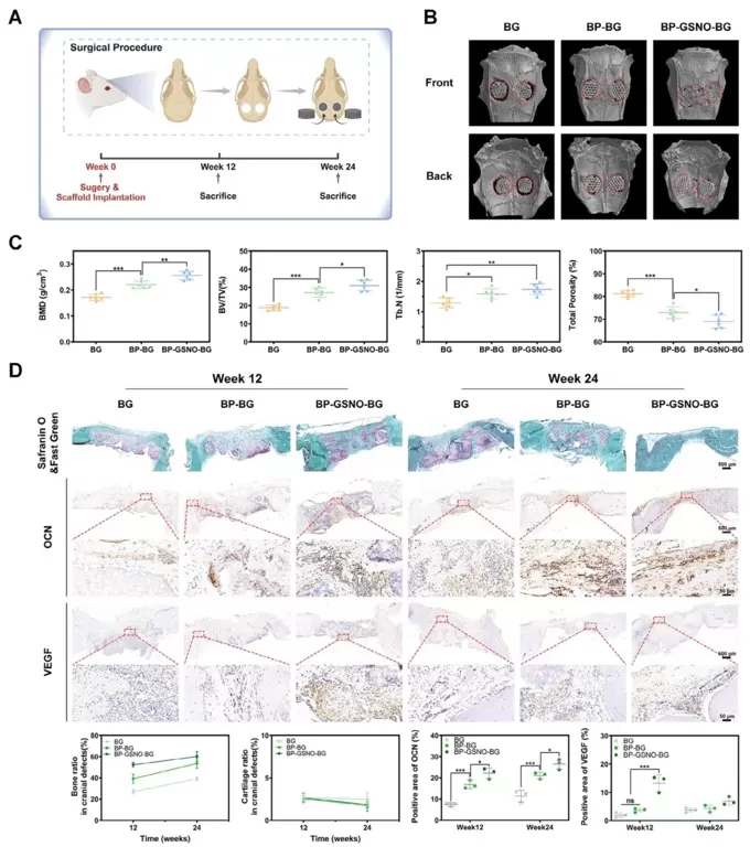
6.
复合支架促进颅骨缺损的骨再生,通过建立大鼠颅骨缺损模型,对植入不同支架的大鼠颅骨进行3D重建、Micro-CT分析、形态学染色和免疫组化分析,研究复合支架的生物相容性、骨传导性、骨诱导性和骨整合能力。结果显示,BP-GSNO-BG支架能加速骨矿化过程,促进骨组织再生,提高骨密度和骨体积与总体积比,同时上调成骨相关蛋白和血管内皮生长因子的表达。

研究结论
本研究构建了一种复合4D生物支架,将少层黑磷(BP)与一氧化氮(NO)供体相结合,用于有效治疗骨肉瘤并促进后续骨再生。该支架实现了基于BP的声压电疗法和基于NO的气体疗法的协同整合,在超声作用下,少层BP纳米片经超声激活产生压电性ROS,同时GSNO释放高浓度NO,二者协同抑制肿瘤生长和转移,且无明显脱靶毒性。体内外实验均验证了这一协同效应。此外,BP纳米片原位生物降解有助于成骨和骨整合,后期低浓度NO持续释放,发挥促血管生成和促成骨作用,协同促进骨再生。此多功能治疗平台在治疗过程中展现出从抗肿瘤到促骨生成的功能转变,符合4D生物材料的创新理念。然而,该超声响应4D生物支架在临床应用方面仍面临挑战,如低浓度NO的潜在脱靶效应、系统的组织穿透深度以及生物支架的离子释放特性等问题,有待进一步研究。
文章来源:https://doi.org/10.1002/advs.202417208

0 留言