来源:浙儿科研
●心脏电生理学,特别是细胞内动作电位记录,对于促进心血管疾病机制研究和治疗策略开发至关重要。
●纳米电极阵列结合多样化的膜穿透策略,可以实现高灵敏的细胞内电信号记录,但传统的纳米电极阵列器件研制工艺复杂且成本高,限制了其更广泛的生物医学研究应用。因此,开发低成本、简化和高效的细胞内电生理传感器件备受瞩目。
● 近年来,3D打印作为一种新兴技术,通过提供精确的结构控制、材料的多功能性和简化的制造工艺,促进了生物电子学的发展。
●近期,纳米科学与纳米技术国际高水平期刊ACS Nano(中科院一区、IF=15.8)在线发表了浙大儿院秦春莲研究员和胡宁研究员的3D打印柔性纳米银电极阵列用于并行和稳健的细胞内电生理记录的研究成果。

原文链接:https://pubs.acs.org/doi/full/10.1021/acsnano.5c01372
研究主要内容介绍

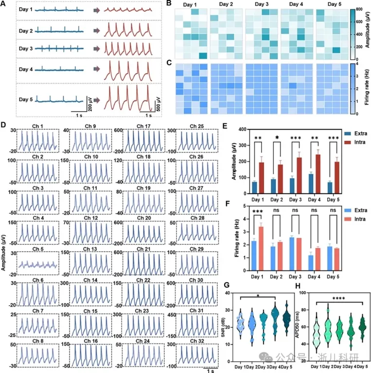
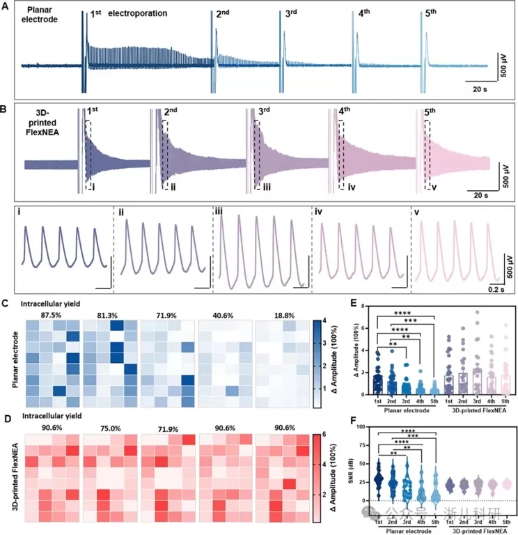
该研究利用多材料电场驱动微喷射3D打印技术开发了一种柔性纳米银电极阵列(FlexNEA)器件,可以在几分钟内实现简单高效的电路制造,通过电穿孔实现了高达99%以上的细胞内访问成功率。这种具备柔韧特性的纳米银电极阵列显著增强了细胞-电极耦合效应,心肌细胞膜紧密包裹纳米银电极,从而产生相较于传统平面电极更优异的信号质量。



通过多次生物安全的连续电穿孔操作(短期或长期),3D打印的FlexNEA可实现稳定、高保真的细胞内动作电位记录。该平台还展现出强大的药物筛选功能,能精准检测药物诱导的胞内动作电位变化,为离子通道药物效应提供精确定量评估。

本研究所开发的3D打印FlexNEA器件和集成的生物传感调控平台为高保真心脏电生理细胞内记录提供了一种创新的技术方案,推动了低成本、良好生物相容性的纳米电极阵列系统在心脏病学和药理学等研究领域的应用发展。
研究总结
本研究利用多材料电场驱动微喷射3D打印技术开发了一种新型的FlexNEA器件,为微纳传感器件的制造提供了简单、高效且低成本的策略。结合自主研发的集成生物传感-调控电生理系统,通过微创电穿孔对心肌细胞实现了灵敏的细胞内动作电位记录。
3D打印的FlexNEA集成了灵活性与机械耐久性,有效降低了电穿孔过程中细胞界面的机械应力,在多次连续电穿孔中展现了出色的稳定性、生物相容性以及对动态细胞环境的适应性。此外,采用3D打印FlexNEA进行的细胞内记录在精准药效评估方面展现出显著优势,可以准确量化离子通道药物引起的胞内动作电位变化。FlexNEA在可扩展制造、可重复的细胞内访问以及高质量胞内信号记录方面的优势,使其在心脏病学和神经科学领域的药物筛选和精准治疗应用中展现出广阔前景。
浙江大学医学院附属儿童医院、国家儿童临床医学中心秦春莲研究员和胡宁研究员为本论文的通讯作者。
主要作者简介
通讯作者

秦春莲,现任浙江大学医学院附属儿童医院研究员,2022年博士毕业于浙江大学生物医学工程专业,后于浙江大学生物系统工程与食品科学学院/杭州国际科创中心从事博士后研究工作。长期从事微纳传感技术与生物医学应用研究,围绕生物敏感元件与传感机理、电生理传感技术及其传感系统开发应用开展一系列系统性研究,相关研究成果在ACS
Nano(IF=15.8)、Biosensors and Bioelectronics(IF=10.7)、Nano
letters(IF=9.6)等国际知名期刊共发表SCI论文40余篇,其中一作/通讯作者19篇;目前,主持国自然青年科学基金项目、浙江省探索青年科学基金项目、中国博士后特别资助项目和面上项目4项,参与国自然重点国际合作基金项目、科技创新2030-“脑科学与类脑研究”重大项目等;申请国家发明专利8项,授权3项;参编学术专著《仿生传感与智能感知》1本。担任中国老年保健协会诊疗技术创新与消化康复分会委员、中国生物医学工程学会会员,曾受邀在世界生物传感器大会、中国生物医学工程大会暨创新医疗峰会等国内外学术会议做口头报告10余次。
个人主页:https://person.zju.edu.cn/lotusQin
通讯作者

胡宁,现为浙江大学化学系“百人计划”研究员,博士生导师、浙江大学杭州国际科创中心研究员、浙江大学医学院附属儿童医院研究员、国家儿童健康与疾病临床医学研究中心研究员,本硕博毕业于浙江大学生物医学工程专业,后前往哈佛大学、麻省理工学院、塔夫茨大学开展博士后研究工作。十余年来专注于生物医学传感与纳米科学技术交叉学科领域,坚持以探索微纳生物医学传感研究与技术的创新、突破技术与仪器的瓶颈、打破国外技术与产品的垄断为目标,系统性地发展了生物医学传感核心的生物模型、试剂、器件、技术与系统。目前,共主持国家自然科学基金国际合作研究项目、面上项目、国际合作交流项目、青年项目、教育部人才培养项目、省自然重点项目、省自然面上项目、企事业横向项目等30多项,参与国家自然科学基金委、国家海洋局等重大科研仪器研制类项目10多项。相关成果已在国际知名期刊Nature
Reviews Gastroenterology and Hepatology (IF=45.9)、Biosensors and
Bioelectronics (IF=10.7)、ACS Nano (IF=15.8)、Nano Letters
(IF=9.6)、Nano-Micro Letters (IF=31.6)、Advanced Functional Materials
(IF=18.5)、PNAS (IF=11.1)、Chemical Reviews (IF=51.4)、Advanced Materials
(IF=27.4)、Advanced Healthcare Materials
(IF=10.0)等共发表SCI论文120多篇,其中通讯作者80多篇;授权发明专利20多项,转让4项;基于生物医学传感技术的研究成果撰写中英文著作5部;有关生物医学传感技术的研究与应用成果分别获得教育部技术发明二等奖与自然科学二等奖,并担任中国生物医学工程学会生物医学传感技术分会委员,多个SCI期刊的副主编或编委,连续两年(2023-2024)入选年全球前2%顶尖科学家榜单。
个人主页:https://person.zju.edu.cn/zjuhuning

0 留言