脑血管疾病中,狭窄区域的血流诱导内皮炎症研究因体内环境复杂而极具挑战,现有微流控平台难以模拟复杂血流动力学及病理特征。北京理工大学高戈、浦项科技大学Dong
- Woo Cho和釜山国立大学Byoung Soo
Kim团队合作,开发出基于3D同轴生物打印技术与机械增强细胞外基质生物墨水的体外模型,精准构建具有可控几何结构的狭窄脑血管理论,结合计算流体动力学模拟和实验验证,成功再现血流扰动诱导的内皮炎症反应。相关工作以“Embedded
3D〤oaxial Bioprinting of Stenotic Brain Vessels with a Mechanically
Enhanced Extracellular Matrix Bioink for Investigating Hemodynamic
Force-Induced Endothelial Responses”为题发表在《Advanced Functional
Materials》上。
研究内容
通过3D浴内同轴生物打印技术结合计算流体动力学模拟,研究如何构建模拟脑动脉粥样硬化的狭窄血管模型及血流扰动对内皮细胞的影响,结果表明模型能重现血管狭窄导致的血流紊乱并诱导内皮细胞炎症反应,可用于脑血管疾病机制研究。

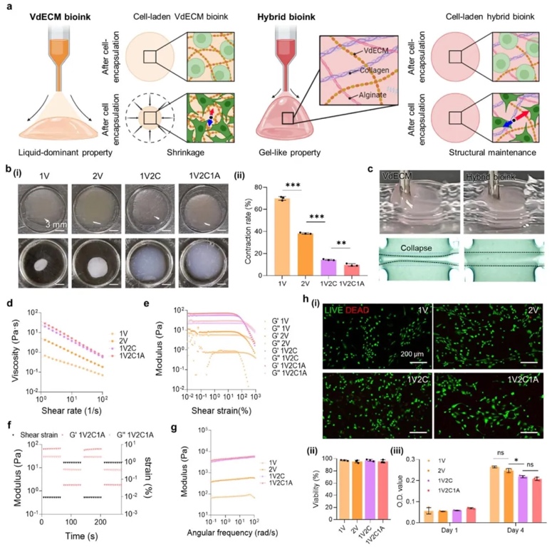
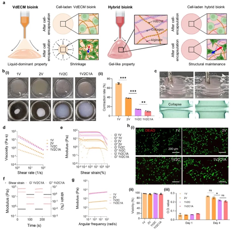
通过物理化学方法对猪主动脉进行去细胞处理制备VdECM水凝胶,研究水凝胶中DNA、胶原蛋白、弹性蛋白等成分含量及结构完整性,结果表明去细胞后DNA含量显著降低且保留关键生物成分,维持了血管组织的胶原和弹性纤维结构。

通过在VdECM中添加胶原蛋白和海藻酸盐制备混合生物墨水并测试其流变特性及细胞存活情况,研究生物墨水的机械稳定性、打印适性及对内皮细胞活性的影响,结果表明混合生物墨水增强了血管结构稳定性,细胞存活率超90%且打印后无塌陷。

通过调节3D打印平台移动速度控制血管内径和壁厚,研究精准制造不同狭窄程度血管模型的方法,结果表明提高打印速度可使血管内径缩小至551–1340微米,成功构建可灌注且无阻塞的狭窄血管。

通过在生物墨水中负载人内皮细胞构建血管芯片并培养,研究内皮细胞成层能力及血管屏障功能,结果表明血管内壁形成连续内皮层,HBMECs的屏障功能更强且通透性具有分子尺寸依赖性。

通过计算流体动力学模拟结合荧光微珠示踪血流,研究狭窄区域血流紊乱是否诱导内皮细胞炎症反应,结果表明狭窄区域出现血流反流和低切应力,导致ICAM-1和VCAM-1等炎症标志物表达升高。

研究结论
本研究成功开发了一种混合血管组织衍生的细胞外基质生物墨水,并将其应用于浴内3D同轴生物打印技术,以构建脑部狭窄血管。通过优化生物墨水成分和打印参数,实现了对血管病理几何结构的精确尺寸控制。所构建的血管表现出内皮屏障功能和血流动力学响应能力,证明了其在模拟脑血管疾病方面的潜力。此外,通过计算和实验分析,证实了狭窄几何结构、血流紊乱和炎症反应之间的相关性。该技术为脑血管疾病机制研究、药物测试以及个性化医疗在脑血管研究中的应用提供了有前景的平台。
文章来源:
https://doi.org/10.1002/adfm.202504276.

0 留言