在组织再生领域,机械转导对细胞与细胞外基质通讯至关重要,但传统3D生物打印技术在使用低粘度生物墨水时,常因无法产生足够剪切应力,导致细胞刺激不足,影响组织形成与功能。来自成均馆大学的GeunHyung
Kim教授团队合作开发梳状辅助生物打印技术,通过在打印喷嘴附加梳状微结构,增加生物墨水上的剪切应力,优化梳齿间隙和喷嘴移动速度等参数,实现对生物墨水的机械刺激,促进细胞排列及机械敏感基因表达,改善肌管形成与肌球蛋白重链排列,提升晚期肌生成相关基因表达。相关工作以“Comb-assisted
3D bioprinting for highly aligned 3D muscle bioconstructs with enhanced
cellular mechanotransduction”为题发表在《Virtual and Physical Prototyping》上。
研究内容
通过构建包含重力、剪切力和毛细力的多力作用模型,结合3D模型与光学图像,研究了梳状结构对生物墨水流向的影响。结果表明,梳状结构能有效诱导胶原蛋白分子沿打印方向排列,与普通打印相比,其 alignment 程度显著提升。

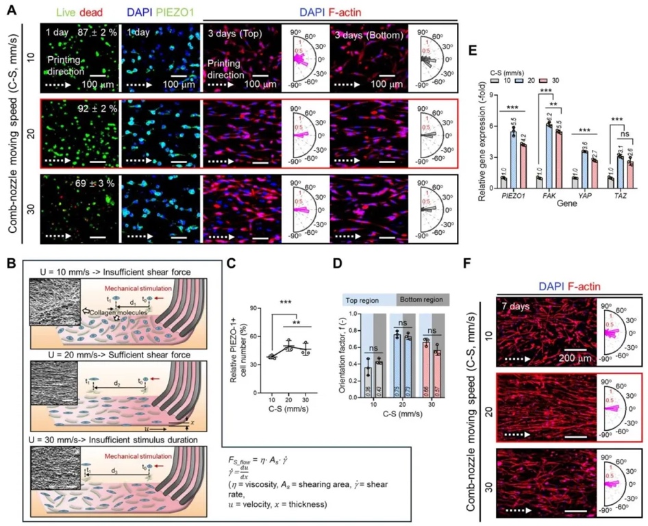
采用不同梳齿间隙(300-600μm)的梳状结构进行生物打印,通过活/死细胞染色、免疫荧光和F-actin染色,研究了间隙大小对细胞
viability、Piezo1 表达和细胞骨架排列的影响。结果表明,400μm 梳齿间隙时 Piezo1 表达最高,F-actin
排列最整齐,且细胞 viability 超过90%。

在固定梳状结构的情况下,改变喷嘴移动速度(10-30mm/s),通过SEM、免疫荧光和基因表达分析,研究了速度对剪切力和细胞
mechanotransduction 的影响。结果表明,20mm/s 时剪切力适中,既能促进 Piezo1 和 FAK
等基因表达,又能保持细胞 viability 高于90%,而30mm/s 时细胞 viability 显著下降至69%。

对比普通打印、刀片辅助打印和梳状辅助打印,通过F-actin染色、免疫荧光和基因表达检测,研究了不同方法对细胞排列和
mechanotransduction 相关基因的影响。结果表明,梳状辅助打印在 Hippo、Wnt/β-catenin
等信号通路基因表达上显著优于其他两种方法,机械刺激效果最强。

对三种打印方法制备的生物构造进行SEM观察、活/死染色和MTT检测,研究了结构完整性和细胞增殖能力。结果表明,梳状辅助打印的构造中胶原蛋白排列更均匀,F-actin 对齐度更高,细胞增殖速率显著高于对照组。

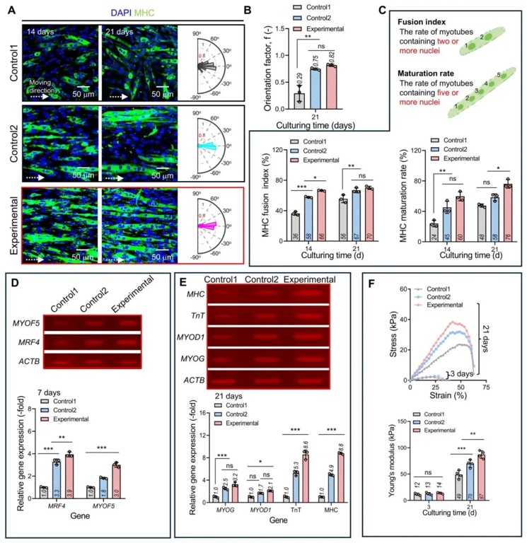
通过免疫荧光染色(MHC)、基因表达分析和力学测试,研究了生物构造的肌生成潜力和机械性能。结果表明,梳状辅助打印组的肌管形成更明显,MHC 融合指数和成熟率更高,且 Young’s modulus 显著增强。

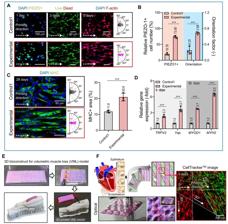
使用GelMA和dECM生物墨水进行梳状辅助打印,通过光学显微镜、免疫荧光和基因表达检测,研究了不同材料对细胞排列和机械刺激的响应。结果表明,两种生物墨水在梳状辅助下均能提升 F-actin 对齐度和 Piezo1 表达,dECM 组效果更优。

利用hASCs-laden胶原生物墨水进行梳状辅助打印,结合3D打印的VML模型和多角度心脏肌肉构造,研究了该技术在肌肉和心脏再生中的应用。结果表明,梳状辅助打印能促进hASCs向肌细胞分化,且可制备具有复杂结构的折叠构造和多角度对齐的心脏肌肉模型。

研究结论
本研究表明,梳状辅助生物打印可显著改善含C2C12细胞生物墨水的生物物理特性。该方法与传统及刀片辅助生物打印技术相比,不仅能促进细胞核和F-肌动蛋白纤维的优异排列,还能实现更高的F-肌动蛋白重组甚至细胞增殖。这一改进归因于梳状结构提供的适当且均匀的剪切刺激,有效引导了细胞组织并增强了机械转导通路。此外,梳状辅助生物打印方法显著提高了C2C12成肌细胞的成肌活性,表现为肌管形成增加、肌球蛋白重链排列更好以及晚期成肌相关基因的表达升高。这些结果表明,梳状辅助生物打印在制造具有增强结构和功能完整性的生物工程肌肉组织方面具有广阔前景。
文章来源:
https://doi.org/10.1080/17452759.2025.2499440

0 留言