关节软骨损伤修复是临床治疗的重大挑战,病理条件下炎症相关细胞因子及活性氧(ROS)积累阻碍软骨再生。传统基于水凝胶的抗氧化递送策略存在药物突释、细胞刺激性高、抗氧化效率降低及体内难降解等局限。湖南大学刘海蓉教授、周征团队开发了细胞胶囊递送生物墨水,将负载石榴皮素的软骨细胞膜囊泡(CMVs)与甲基丙烯酰化丝胶(SerMA)结合,形成可光固化生物墨水前体。该生物墨水兼具优异抗氧化、抗菌及软骨保护性能,通过数字光处理3D生物打印机打印的结构具有高形状保真度及细胞活性,有效促进软骨再生。相关工作以“Cellular
Capsule Delivery Bioink with Punicalagin-Loaded Chondrocyte Membrane
Vesicles for Tissue Engineering Therapy”为题发表在《Advanced Functional
Materials》上。
研究内容
1.
细胞胶囊递送生物墨水的制备与应用示意图,通过构建负载石榴皮素的软骨细胞膜囊泡(CMVs)并与甲基丙烯酰化丝胶(SerMA)结合,制备出可光固化生物墨水,研究了其在ROS环境下用于软骨组织工程的可行性。结果表明该生物墨水能有效
scavenge ROS、促进软骨再生,且可通过3D打印形成具有高形状保真度的结构。

2.
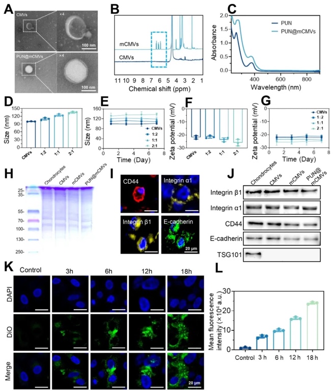
PUN@mCMVs的制备与表征图,利用透射电子显微镜(TEM)、核磁共振(1H
NMR)、动态光散射(DLS)等方法,研究了改性CMVs负载石榴皮素后的形貌、粒径及稳定性。结果显示mCMVs呈杯状结构,平均粒径约100
nm,PUN@mCMVs封装率达67.8%,且在7天内保持稳定。

3. SerMA及PUN@SerMA−mCMVs的制备与表征图,通过1H
NMR、傅里叶变换红外光谱(FTIR)、扫描电子显微镜(SEM)等手段,研究了SerMA的化学结构及水凝胶的多孔形貌。结果表明SerMA成功改性,水凝胶孔隙率超70%,且PUN@SerMA−mCMVs水凝胶具有良好的光固化性、力学性能及H₂O₂响应性释药能力。

4. PUN@SerMA−mCMVs的生物相容性图,采用FDA染色、CCK-8
assay及RT-qPCR等方法,研究了不同浓度细胞胶囊对软骨细胞增殖及基因表达的影响。结果显示PUN8@SerMA−mCMVs组细胞增殖能力最强,显著上调SOX9、ACAN等软骨再生相关基因,COL
II/COL I比值升高。

5.
PUN8@SerMA−mCMVs的抗氧化活性图,通过DPPH、ABTS自由基清除实验及DCFH-DA荧光探针法,研究了其体外抗氧化能力。结果表明该水凝胶对DPPH、ABTS自由基清除率分别达79.82%、94.28%,胞内ROS清除率达93.0%,并上调SOD1、SOD2基因表达。

6. PUN8@SerMA−mCMVs的抗菌性能图,利用平板菌落计数、活/死细菌染色及SEM观察,研究了其对大肠杆菌和金黄色葡萄球菌的抑制作用。结果显示该水凝胶使细菌存活率降至10%以下,能破坏细菌细胞膜并抑制生物膜形成。

7. PUN8@SerMA−mCMV生物墨水的3D打印性能图,通过数字光处理(DLP)3D打印技术,研究了其打印精度及细胞活性。结果表明打印结构形状保真度高,细胞存活率超80%,且在培养7天后仍保持良好增殖能力。

8.
体内软骨修复评估图,通过SD大鼠软骨缺损模型,采用大体观察、Micro-CT、组织学染色及免疫组化等方法,研究了PUN8@SerMA−mCMVs的修复效果。结果显示该生物墨水组新生软骨完全覆盖缺损区,与周围组织融合良好,ICRS评分最高,且MMP-13表达显著降低。

研究结论
本研究构建了一种细胞胶囊递送生物墨水策略,将甲基丙烯酰化丝胶(SerMA)与负载石榴皮素的改性软骨细胞膜囊泡(mCMVs)结合,制备出PUN8@SerMA−mCMV生物墨水。该生物墨水相比其他药物负载方式,延长了药物半衰期,提升了生物相容性、打印性和利用率。SD大鼠软骨缺损修复实验表明,其组织再生效率高于SerMA生物墨水及对照组。鉴于PUN8@SerMA−mCMV生物墨水的抗氧化与抗菌能力,其在组织工程中具有应用潜力,尤其适用于氧化应激等特定病理微环境。相关成果为3D生物打印在组织再生中的应用提供了新思路。
文章来源:
https://doi.org/10.1002/adfm.202504180

0 留言