离子液体胶体的3D打印及其在生物电子器件中的应用

频道:专家解读 日期: 浏览:170

      在生物电子领域,聚3,4-乙撑二氧噻吩:聚苯乙烯磺酸盐(PEDOT:PSS)因兼具类组织机械性能与导电性,成为理想材料,但其用于3D打印时面临三大核心挑战:传统油墨需冗长后处理去除细胞毒性添加剂(如二甲基亚砜、离子液体),难以实现高纵横比结构打印,且导电率较低(原始PEDOT:PSS仅~1 S/cm)。这些问题限制了其在可植入设备、柔性电子纹身等即时可用生物电子器件中的应用。   
      韩国科学技术院(KAIST)的Seongjun Park教授与Steve Park教授团队合作,开发了一种离子液体辅助离心制备的PEDOT:PSS离子液体胶体油墨(PILC)。该团队通过离心诱导离子交换反应,形成紧密堆积的氢键网络胶体颗粒,无需后处理即可实现生物相容性,同时显著提升油墨的流变性能(储存模量达10⁵ Pa,屈服应力10³ Pa)和导电率(286 S/cm)。实验证明,PILC油墨可打印高分辨率(~50 µm)、高纵横比(4:1)结构及悬空架构,并直接用于体内神经信号记录(如海马区θ波振荡)和体外生理监测(ECG、EMG信号)。相关工作以《3D printable and biocompatible PEDOT:PSS ionic liquid colloids with high conductivity for rapid on-demand fabrication of 3D bioelectronics》为题发表在《Nature Communications》上。


研究内容
1. PILC油墨的制备原理与微观结构   通过离心诱导离子交换反应,结合扫描电子显微镜(SEM)和冷冻透射电子显微镜(cryo-TEM)观察,研究PEDOT:PSS离子液体胶体(PILC)油墨的形成机制。结果表明,离子液体EMIM:TCB通过氢键网络促进PEDOT胶体颗粒紧密堆积(粒径18.8±8.1 nm),形成具有高储存模量(10⁵ Pa)和屈服应力(10³ Pa)的 viscoplastic 结构,相比原始PEDOT:PSS显著提升流变性能。   

图1. PILC油墨的胶体堆积示意图与SEM图像。   


2. PILC油墨的流变性能与打印适性   利用流变仪测试油墨的剪切变稀行为和触变性,结合3D打印实验评估其结构完整性。结果显示,PILC油墨在低剪切速率下表现出高粘度(~1 MPa·s)和抗塌陷能力,可打印高纵横比(4:1)的垂直堆叠结构及2 mm悬空悬垂结构,打印分辨率达50 µm,优于传统PEDOT:PSS油墨。   

图2. PILC油墨的流变曲线与3D打印结构示意图。   


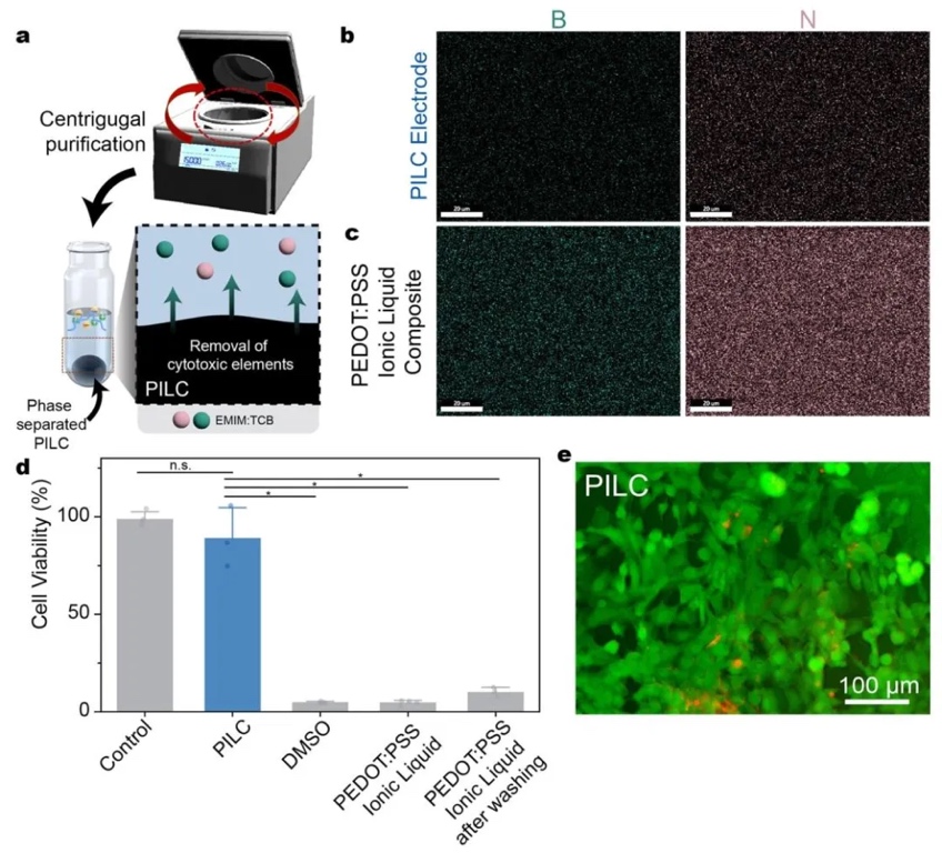
3. PILC电极的导电性与生物相容性  通过四探针法测量导电率,并利用MTT法和LIVE/DEAD染色评估细胞毒性。结果表明,PILC电极导电率达286 S/cm(原始PEDOT:PSS仅1 S/cm),且通过离心去除90%以上的离子液体毒性成分,细胞存活率与对照组无显著差异(p>0.05),证实其无后处理生物相容性。   

图3. PILC电极的导电率对比与细胞毒性测试结果。   


4. 3D打印生物电子器件的应用验证   通过直接墨水书写技术(DIW)制备3D电路、电子纹身和植入式电极,结合体内外实验验证功能性能。结果显示,PILC油墨可打印LED互连电路(导通电压2.6 V)、贴合皮肤的ECG监测电极(阻抗200 kΩ·mm²),以及植入小鼠大脑的3D神经探针,成功记录海马区5 Hz θ波振荡信号。   

图4. 3D打印PILC器件的生理信号监测与神经记录应用。   


5. 离子液体作用机制与材料稳定性   利用傅里叶变换红外光谱(FT-IR)和拉曼光谱分析氢键形成过程,结合循环伏安法(CV)测试电荷存储能力。结果表明,EMIM:TCB通过离子交换诱导PEDOT链从苯醌型向醌型转变,提升导电率;同时,PILC电极在PBS溶液中浸泡30天阻抗波动<5%,显示长期稳定性。   

图5. PILC油墨的氢键网络形成机制与电化学稳定性分析。


研究结论
本研究开发了一种可3D打印的高导电性生物相容性PEDOT:PSS离子液体胶体油墨(PILC),通过离心诱导离子交换反应实现了胶体颗粒的紧密堆积,无需后处理即可获得兼具高结构完整性(储存模量10⁵ Pa、屈服应力10³ Pa)和高导电率(286 S/cm)的特性。实验表明,PILC油墨可打印高分辨率(~50 µm)、高纵横比(4:1)的复杂结构,包括悬空互连电路和3D神经探针。其生物相容性通过离心去除毒性离子液体成分得以保障,细胞存活率达92%以上。在应用层面,PILC油墨成功用于制备可穿戴电子纹身(ECG信号信噪比16.8 dB)和植入式器件,实现了小鼠体内坐骨神经低电压刺激(60 mV)和海马区深层神经信号(5 Hz θ波)的精准记录。本研究为快速原型化生物电子器件提供了新策略,有望推动可穿戴医疗和植入式神经接口的发展。

文章来源:
https://doi.org/10.1038/s41467-024-50264-6


0 留言

评论

◎欢迎参与讨论,请在这里发表您的看法、交流您的观点。