骨肉瘤治疗面临需多次有创操作的困境,现有肢体挽救疗法因肿瘤放化疗耐药难获显微阴性切缘,且骨缺损修复微环境差,传统支架改性策略难兼顾杀瘤与骨再生。四川大学程冲教授、邱逦教授与张勃庆博士团队设计出超声激活与生物催化纳米颗粒改性的3D打印羟基磷灰石支架(HS
-
ICTO)。该支架在肿瘤微环境通过多酶样机制结合超声激活产生活性氧促肿瘤细胞凋亡,在炎症骨缺损微环境催化过氧化氢为氧气,阻断氧化应激并调节干细胞成骨分化。相关工作以“Sono
- activable and biocatalytic 3D - printed scaffolds for intelligently
sequential therapies in osteosarcoma eradication and defect
regeneration”为题发表在《Nature Communications》上。
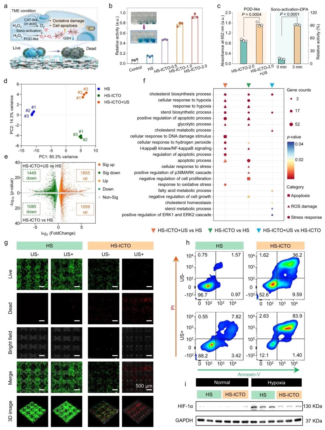
本文研究了HS-ICTO支架的合成流程(包括TiO₂-Ir纳米颗粒制备和3D打印羟基磷灰石支架改性)及其在骨肉瘤治疗中的作用机制。结果表明,该支架能在肿瘤微环境中通过超声激活产生大量活性氧(ROS)杀死癌细胞,同时在骨缺损处分解过氧化氢(H₂O₂)释放氧气,促进骨再生。

使用扫描电子显微镜(SEM)、透射电子显微镜(TEM)、X射线衍射(XRD)和X射线光电子能谱(XPS)等工具,研究了HS-ICTO支架的表面形貌、纳米颗粒分布及元素结合状态。结果表明,支架表面均匀覆盖着花瓣状TiO₂-Ir纳米颗粒,Ir以纳米团簇形式存在,与TiO₂形成强电子耦合,证实了材料成功制备。

通过3,3',5,5'-四甲基联苯胺(TMB)显色实验、电子顺磁共振(EPR)和密度泛函理论(DFT)计算,研究了HS-ICTO对H₂O₂的催化性能及反应路径。结果表明,支架在酸性肿瘤环境中表现出类过氧化物酶(POD)和类氧化酶(OXD)活性,可高效产生ROS;在中性环境中则展现类过氧化氢酶(CAT)活性,分解H₂O₂释放氧气,且超声可增强其催化效果。

通过细胞活性检测(CCK-8)、活性氧染色(DCFH-DA)和流式细胞术,研究了HS-ICTO支架对骨肉瘤细胞的杀伤作用。结果表明,支架联合超声处理可显著提高细胞内ROS水平,诱导线粒体损伤和细胞凋亡,且RNA测序显示其通过调控凋亡、氧化应激相关基因发挥作用。

通过建立裸鼠肿瘤模型、肿瘤体积测量和组织病理染色,研究了HS-ICTO支架在体内的抗肿瘤效果。结果表明,支架联合超声治疗可抑制肿瘤生长,减少缺氧诱导因子(HIF-1α)表达,促进肿瘤细胞凋亡,且无明显全身毒性。

通过H₂O₂分解实验、干细胞活性检测和免疫荧光染色,研究了HS-ICTO对骨缺损处氧化应激的调节作用。结果表明,支架可高效分解H₂O₂并释放氧气,保护间充质干细胞(BMSCs)免受氧化损伤,促进其成骨分化(如碱性磷酸酶ALP和骨钙素表达增加)。

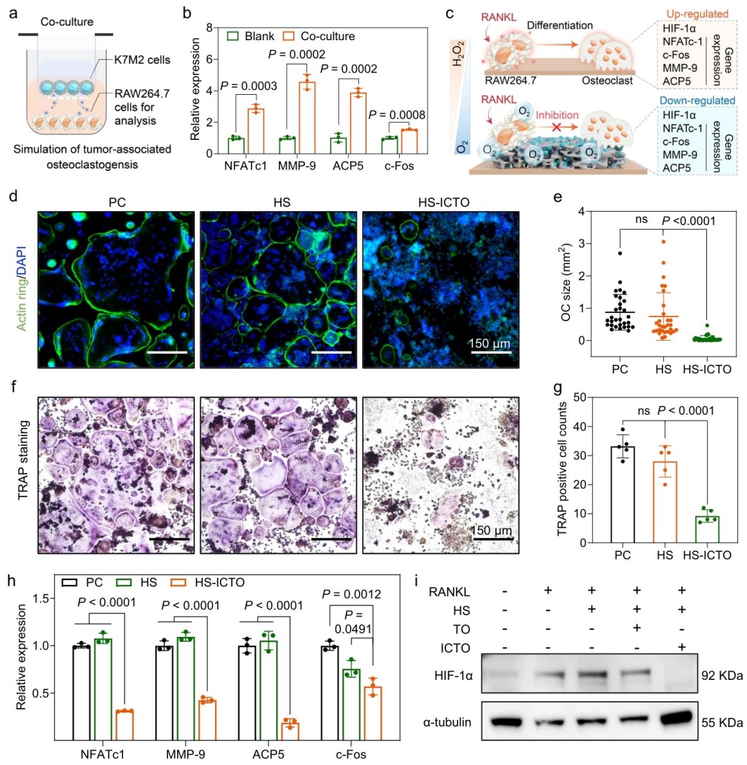
通过Transwell共培养实验、抗酒石酸酸性磷酸酶(TRAP)染色和基因表达分析,研究了HS-ICTO对破骨细胞分化的影响。结果表明,支架可抑制核因子κB受体活化因子配体(RANKL)诱导的破骨细胞生成,下调关键转录因子(如NFATc1、c-Fos)和骨吸收相关酶的表达。

通过大鼠颅骨缺损模型、显微CT(Micro-CT)和组织学染色,研究了HS-ICTO的骨再生能力。结果表明,支架可促进新骨形成,增加骨体积分数(BV/TV)和骨小梁数量(Tb.N),免疫荧光显示其上调成骨标志物(Runx2、BMP-2)并抑制炎症反应。

研究结论
本研究开发了超声激活及生物催化纳米颗粒改性的3D打印羟基磷灰石支架(HS-ICTO),实现骨肉瘤根除与骨缺损再生的智能序贯治疗。该支架在肿瘤微环境中展现优异的时空可控过氧化氢催化性能,通过多酶样机制结合超声激活快速产生大量活性氧,增强肿瘤细胞凋亡;在炎症骨缺损微环境中可智能切换催化模式,将过氧化氢分解为氧气,有效阻断内源性过氧化氢介导的氧化应激,正向调控干细胞成骨分化,促进缺损再生。体内外实验证实,HS-ICTO支架具备强劲且按需的防肿瘤复发能力,能促进抗炎性骨组织修复,为精准肿瘤干预和再生医学提供了有前景的平台。
文章来源:
https://doi.org/10.1038/s41467-025-61377-x

0 留言