3D打印骨化中心类器官的分而治之策略促进快速骨愈合

频道:案例 日期: 浏览:95

当前,临界尺寸骨缺损的修复面临延迟再血管化与再生困难的挑战,传统自体骨移植或人工移植物存在供体部位并发症、感染及骨整合不佳等问题,永久合成支架也限制了血管化与骨生长。新兴生物杂交方法虽使用可降解基质促进细胞自组织,但需高成本体外预培养及额外生长因子诱导,难以满足临床需求。  

浙江大学基础医学院/良渚实验室欧阳宏伟教授团队开发了骨化中心类器官(OCO),通过3D打印技术构建内核心骨形态发生-神经营养球体与外鞘促血管生成神经营养相的双模块结构,利用“分而治之”策略实现骨缺损处的快速骨桥接。该研究以“Divide-and-conquer strategy with engineered ossification center organoids for rapid bone healing through developmental cell recruitment”为题发表在《Nature Communications》上,为解决临界尺寸骨缺损修复难题提供了新途径。浙江大学医学院附属第一医院特聘研究员张显著为本文的第一作者,浙江大学医学院蒋炜、吴心宇硕士研究生为本文的共同第一作者。浙江大学基础医学院/良渚实验室欧阳宏伟教授为本文的通讯作者。


1. 通过碱性磷酸酶(ALP)染色、阿尔新蓝(ARS)染色及实时定量PCR(RT-qPCR)等方法,研究了CGRP与BMP-2在不同浓度组合下对MSCs成骨分化的影响。结果表明,CGRP(10⁻⁸ M)与生理剂量BMP-2(0.5 μg/mL)协同作用时,显著提升ALPL、RUNX2等成骨基因表达及矿化结节形成,且细胞增殖活性增强、衰老标记物减少。   

图1. CGRP协同促进间充质干细胞与生理剂量BMP-2的成骨分化。


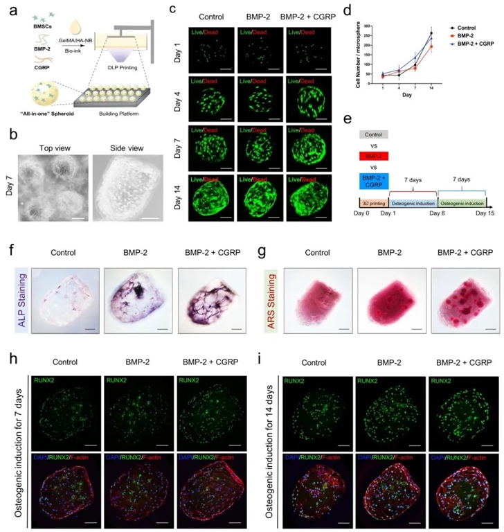
2. 利用数字光处理(DLP)3D打印技术,制备负载MSCs、CGRP和BMP-2的GelMA/HA-NB水凝胶微球,通过活/死染色、免疫荧光及RT-qPCR分析细胞行为。结果显示,直径400 μm的微球具有更高细胞存活率,且CGRP与BMP-2协同促进MSCs在微球内的成骨分化,RUNX2和OCN等标记物表达显著上调。

图2. 基于3D打印的骨化中心类球体构建及其细胞存活与成骨潜力。


3. 通过大鼠颅骨缺损模型,结合μ-CT扫描和Masson三色染色,比较OCO、双模块水凝胶(Vehicle)及混合MSCs与神经营养因子(Hybrid)组的骨再生效果。结果表明,OCO组在4周和8周时均表现出更高的骨体积分数、骨矿化密度及新骨-旧骨整合度,且形成蜂窝状骨结构及完整骨 marrow腔。   

图3. OCO植入实现骨缺损处快速骨桥接与全层重建。


4. 通过HE染色、免疫荧光(CGRP、β-III tubulin、CD31等标记)分析OCO植入后组织形态学变化。结果显示,OCO促进软骨样组织形成并动态转化为骨组织,同时诱导感觉神经纤维(CGRP+)和血管(CD31+)侵入,伴随COLX+肥大软骨细胞及OCN+成骨细胞的有序分布。

图4. OCO原位融合与成熟过程重现骨化中心发育中的神经、血管与骨化协同作用。   


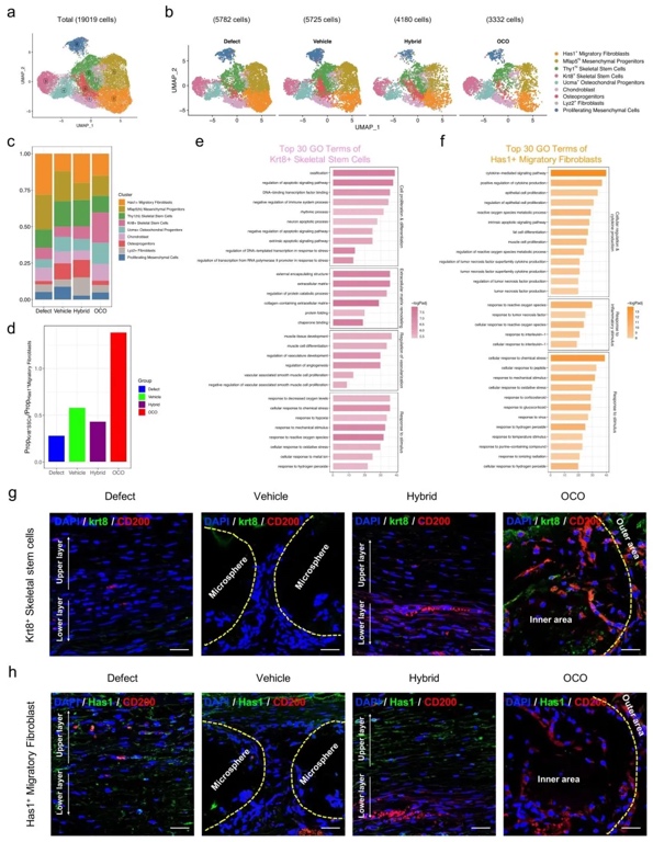
5. 通过单细胞RNA测序(scRNA-seq)分析大鼠颅骨缺损修复2周后的组织细胞,利用UMAP降维与聚类分析。结果鉴定出15个细胞群,包括B/T细胞、单核/巨噬细胞、内皮细胞、成骨谱系细胞(OLCs)等,其中OLCs在OCO组中比例显著变化,为解析骨再生细胞机制提供基础。   

图5. 再生骨组织的单细胞图谱揭示细胞异质性,尤其是成骨谱系细胞。


6. 对OLCs进行亚聚类分析,鉴定出9个亚群(如Has1+迁移成纤维细胞、Krt8+ SSCs等),结合基因功能富集与谱系发育分析。结果显示,Krt8+ SSCs和Thy1+ SSCs作为主要干/祖细胞群,且不同亚群参与软骨形成、骨祖细胞分化及纤维化等不同路径。   

图6. 单细胞RNA-seq揭示骨修复中成骨谱系细胞异质性及紧密联系。


7. 通过差异基因分析与GO富集,定义四个细胞社区(CC1-CC4),结合免疫染色验证其空间定位。结果表明,CC3(Krt8+ SSCs)和CC4(Thy1+ SSCs)主导再生骨组织,而CC1(Has1+成纤维细胞)在未治疗组中广泛分布,社区功能差异与骨再生/不愈合状态相关。   

图7. 骨修复过程中形成具有独特转录特征与空间分布的四个OLC社区。


8. 通过scRNA-seq比较各组OLC亚群比例,结合免疫荧光染色(Krt8、Has1等),并利用机器学习模型分析跨物种数据。结果显示,OCO组中Krt8+ SSCs比例显著升高,Has1+迁移成纤维细胞减少,且Krt8+ SSCs与发育中骨组织的细胞特征高度相似。   

图8. 骨再生过程中发育性Krt8+骨骼干细胞被促再生OCO优先招募。


9. 整合人、鼠、大鼠的发育与再生scRNA-seq数据,通过HGBoost模型分析Krt8+ SSCs和Has1+ MFs的特征基因。结果表明,OCO诱导的骨再生中Krt8+ SSCs的分子特征与人类胚胎长骨发育中的细胞高度相似,而Has1+ MFs主要存在于损伤修复组织中。

图9. 机器学习跨物种比较揭示骨再生中Krt8+ SSCs与发育骨组织的高度相似性。


研究结论
本研究表明,通过3D打印构建的骨化中心类器官(OCO)采用“分而治之”策略,可实现临界尺寸骨缺损的快速再生。OCO由内核心骨形态发生-神经营养球体与外鞘促血管生成神经营养相组成,其原位融合与成熟过程伴随神经支配、血管化和骨化的协同发生,部分通过软骨内成骨途径促进骨修复。单细胞RNA测序分析显示,OCO可调控成骨谱系细胞形成具有特定分子功能和空间分布的细胞社区,显著促进Krt8+骨骼干细胞(SSCs)扩增并减少Has1+迁移成纤维细胞。跨物种机器学习比较证实,OCO诱导的骨再生中Krt8+ SSCs与发育骨组织的细胞组成高度相似。该研究为高效修复临界尺寸骨缺损提供了基于发育生物学启发的新策略。

文章来源:
https://doi.org/10.1038/s41467-025-61619-y


关键词:3D打印骨化中心

0 留言

评论

◎欢迎参与讨论,请在这里发表您的看法、交流您的观点。