2025年7月13日,由捷克工程师Tomas Starek与Pavel
Dyntera联合创立的开源硬件项目SLS4All,现已发布一款经济实惠的工业级选择性激光烧结(SLS)3D打印Inova
MK1。这款机型经过三年半的潜心研发,面向功能性原型设计、教育应用及小批量生产,致力于为专业3D打印用户带来更高的自由度与可控性。所有硬件与软件文档现已全面开放,仅供非商业用途。

Inova
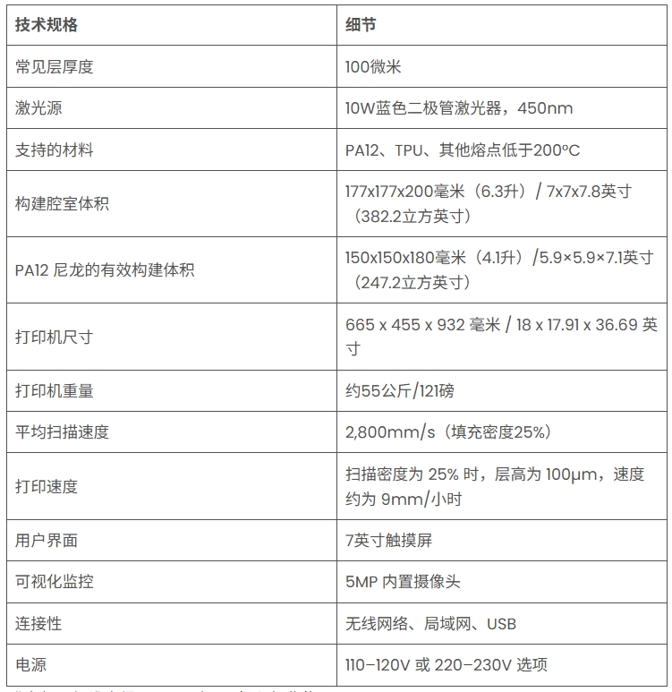
MK1搭载10W蓝色二极管激光器,工作波长为450纳米,通过高精度振镜聚焦,光斑尺寸约350微米。它的垂直运动采用Nema17步进电机配合滚珠丝杠,实现高效稳定的层高控制。设备拥有177
x 177 x 200毫米(6.3升)的打印腔体,有效成型体积为150 x 150 x
180毫米(4.1升),主要支持PA12尼龙材料的打印需求。
在25%扫描密度与100微米层厚条件下,Inova
MK1的Z轴打印速度可达9毫米/小时,激光扫描速度高达2,800毫米/秒。设备预热时间表现优异,230V版本低于45分钟,110V版本低于75分钟。冷却阶段占总工作循环时间的30%至50%,具体取决于部件几何结构与热负载情况。

特性与安全功能
Inova
MK1仅支持聚合物粉末,目前已通过PA12和TPU基材料的验证。对于熔点低于200°C的其它热塑性塑料,用户可根据需求进行测试,但MK1不适用于金属粉末。SLS技术本身支持无支撑打印,能够实现复杂结构设计,并确保一致的表面质量。打印部件具备优异的机械性能、耐热性和耐化学性,适用于功能测试、最终用途应用及工程评估。
该系统集成闭环温度监控功能,能在加热器或传感器发生故障时自动关闭固件,保障设备安全。专用硬件看门狗独立监控系统运行状况,提升整体可靠性。内置5MP摄像头可实时监控腔室状态,同时配备450 nm激光防护镜。

开源且支持DIY组装的SLS 3D打印机
Inova MK1支持通过浏览器在局域网或无线网络环境下实现远程操作。7英寸IPS触控屏可本地完成排料、切片、打印及维护等任务。USB端口为文件管理提供额外便利。设备支持 110-120V和220-230V两种电压版本,适应不同地区需求。
系统控制软件SLS4All
Compact基于Klipper构建,涵盖低级运动控制、切片、嵌套及加热程序管理。固件支持一键式在线更新。用户可自定义刀具路径、腔体加热曲线、扫描密度及材料参数。系统由Raspberry
Pi
5进行管理,两种套件配置均包含该主控板。全套套件包含组装所需的全部结构、电子、光学及热力学组件,包括绝缘材料、布线及触控屏界面。配合详尽的组装手册和教学视频,预计整体组装时间为4至7天。

DIY版本则包含光学元件、电子元件、传感器及加热器,但不包括结构面板、3D打印组件、绝缘材料、紧固件及布线。这些部件需用户自行制造或采购。如使用非标准或不兼容零部件组装,官方无法保证设备正常运行。机械部件、电子元件和控制固件的文档均已公开。
该设计采用非商业开源许可证,禁止转售或生产衍生版本以牟利。大部分固件源代码已开放,剩余部分将陆续发布。高级用户可根据需求修改固件程序、腔体几何结构、振镜行为及温度曲线。设备框架设计支持后续机械升级。所有关键电子和光学元件均可通过公开渠道采购,便于维护与升级。

现阶段,SLS4All团队通过Discord、电子邮件和WhatsApp提供技术支持。随着用户规模扩大,团队计划组织线下研讨会。对于想要进一步了解打印质量的用户,可购买价值10美元的样品套装,内含三件由MK1打印的PA12样品。
项目开源https://github.com/sls4all/SLS4All.Compact
https://sls4all.com/
Inova MK1提供两种配置。全套套件售价6990美元(约为5万元人民币),包含组装所需的所有组件。DIY套件售价3860美元(约为2.7万元人民币),适用于能够自行制造或采购剩余结构部件的用户。全套套件将于2025年10月开始发货。
技术规格


0 留言