临界尺寸的骨缺损仍是一项重大的临床挑战。缺损区域缺乏具有成骨分化潜能的内源性干细胞,再加上支架植入诱发的炎症反应,突出了对可输送干细胞并具有炎症调节特性的生物材料的需求。中国医科大学张忠提团队基于3D生物打印技术,构建了负载木犀草素-ZIF-8纳米颗粒的GelMA水凝胶支架(LUT@ZIF-8/GelMA)。该文章名为“3D
bioprinted biomimetic MOF-functionalized hydrogel scaffolds for bone
regeneration: Synergistic osteogenesis and
osteoimmunomodulation”,发表在Materials Today
Bio上。该支架表现出优异的物理性能和生物相容性。LUT@ZIF-8纳米颗粒中木犀草素和锌离子的持续释放赋予了其抗菌、成骨诱导和炎症调控作用。LUT@ZIF-8/GelMA水凝胶支架调控的免疫微环境促进了BMSCs的成骨分化。此外,体内实验证实了LUT@ZIF-8/GelMA水凝胶支架的成骨和炎症调控能力。总之,这种3D生物打印的LUT@ZIF-8/GelMA水凝胶支架具有骨免疫调节特性,为骨缺损的治疗提供了一种有前景的策略。

一、背景介绍
临界尺寸骨缺损(CSBDs)的临床修复面临内源性干细胞匮乏与炎症微环境双重挑战。本研究融合3D生物打印与骨免疫调控策略,构建多功能LUT@ZIF-8/GelMA水凝胶支架,以ZIF-8纳米颗粒负载木犀草素提升药物缓释性能,协同Zn²⁺释放实现抗菌-成骨-免疫调节三重功效。优化GelMA水凝胶力学性能,通过RGD基序促进骨髓间充质干细胞(rBMSCs)黏附增殖。体外实验证实支架可诱导巨噬细胞M2极化,分泌IL-4/IL-10等抗炎因子,逆转炎症微环境对成骨分化的抑制。体内颅骨缺损模型显示支架显著促进新生骨形成,Micro-CT与组织学分析证实其骨再生效率优于对照组。该研究为骨组织工程提供了兼具干细胞递送与免疫微环境重塑功能的智能化修复平台。

图1. 用于骨再生的LUT@ZIF-8/GelMA生物打印支架的示意图。
二、材料和方法
2.1 3D水凝胶支架的生物打印
LUT@ZIF-8/GelMA生物墨水的制备流程如下:首先将50
mg苯基-2,4,6-三甲基苯甲酰基次膦酸锂(EFL,中国)溶于10 mL PBS溶液,45℃间歇搅拌15 min。随后将500 mg
GelMA(EFL,中国)加入5 mL LAP溶液中,65℃避光加热15
min。灭菌后,将LUT@ZIF-8纳米颗粒悬液按1:1(v/v)与GelMA溶液混合,超声处理5 min形成均质生物墨水。使用23G针头的5 mL注射器装载生物墨水,置于3D生物打印机BM2i(Sunp,中国)中,设置打印头与平台温度分别为18-22℃和18℃,打印速度与挤出速度分别为5 mm/min和2 mm/min。405 nm波长紫外光(0.5 W/cm²)固化成型。封装rBMSCs时,将细胞以1.5×10⁶cells/mL密度混悬于生物墨水中进行打印。
三、结果与讨论
3.1 ZIF-8和LUT@ZIF-8纳米颗粒的表征
ZIF-8和LUT@ZIF-8纳米颗粒在室温下成功合成(图2A),悬浮液分别呈乳白色和姜黄色(图2B)。TEM显示两者均呈现均匀菱形十二面体形貌,但LUT@ZIF-8粒径更大且边缘模糊(图2C-D)。XRD与FTIR分析表明,LUT@ZIF-8保留了ZIF-8晶体结构特征峰,且未检测到木犀草素特征峰,证实药物被有效封装(图2F-G)。Zeta电位分析显示木犀草素负载使纳米颗粒表面电荷由+10.5
mV转为-6.1 mV(图2H),有利于成骨分化和免疫调节。
热重分析显示LUT@ZIF-8因木犀草素分解产生更大质量损失,羟基与Zn²+配位延缓了早期降解(图2I)。紫外光谱验证药物负载效率达16.72%(图2J)。pH响应性释放实验表明,酸性环境下24小时内释放达平台期,中性条件释放平稳,提示ZIF-8在体液复杂环境中仍可通过水凝胶整合优化缓释性能(图2K)。

图2. ZIF-8和LUT@ZIF-8纳米颗粒的表征。
3.2 水凝胶支架的表征
本研究开发了负载LUT@ZIF-8纳米颗粒的GelMA生物墨水(图3A),通过3D打印构建多孔支架(图3E)。扫描电镜显示支架呈规则网格结构,纳米颗粒均匀分散于水凝胶基质(图3F)。力学测试表明,ZIF-8/GelMA与LUT@ZIF-8/GelMA组弹性模量比纯GelMA组有所提升,但木犀草素单独负载会降低光交联效率(图3G-H)。溶胀实验显示含ZIF-8组溶胀率较低,24小时达平衡(图3I),降解速率适中(图3J),为细胞迁移提供空间。药物缓释实验证实LUT@ZIF-8/GelMA支架在14天内持续释放木犀草素,通过GelMA基质延缓ZIF-8降解,实现长效免疫调控。生物相容性测试显示0.04%
LUT@ZIF-8浓度下rBMSCs存活率最佳(图3B),亲水性材料特性促进抗炎因子分泌。

图3. 水凝胶支架的表征。
3.3 水凝胶支架的抗菌性能
针对骨缺损常见感染风险,评估水凝胶支架对大肠杆菌和金黄色葡萄球菌的抑制作用(图4A)。菌落计数显示,LUT@ZIF-8/GelMA与ZIF-8/GelMA组显著降低菌落数量(图4B),24小时后细菌存活率分别下降至23.5%和28.7%(图4C-D)。活/死菌染色显示,含ZIF-8组红色荧光比例显著增加(图4E-G),证实其强效抗菌作用。抗菌机制归因于Zn²⁺破坏细菌细胞膜,以及木犀草素抑制DNA拓扑异构酶的双重协同效应。LUT/GelMA组因药物浓度不足仅表现微弱抗菌活性。

图4. 水凝胶支架的抗菌活性和生物相容性。
3.4 生物打印支架的生物相容性和细胞毒性
通过生物打印构建载有大鼠骨髓间充质干细胞(rBMSCs)的支架评估其细胞封装性能,同时制备空白水凝胶支架研究其对巨噬细胞增殖的影响(图5A)。CCK-8检测显示各组细胞增殖随时间显著增强,活/死染色证实细胞均匀分布且存活良好(图5B-C)。第5天TRITC-鬼笔环肽染色显示LUT@ZIF-8/GelMA组细胞伸展更显著,表明其更优的细胞扩展性能(图5D)。第7天所有组别均呈现良好细胞延展,证实水凝胶基质成功模拟细胞外基质特性。RAW264.7细胞实验表明各组支架3天内均无细胞毒性(图5E)。结果表明,LUT@ZIF-8纳米颗粒在适宜浓度下保持良好生物相容性,生物打印支架既能支持rBMSCs增殖扩展,又不影响巨噬细胞正常增殖。

图5. 水凝胶支架的生物相容性。
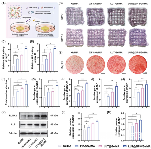
3.5 生物打印支架的体外成骨研究
骨髓间充质干细胞(BMSCs)是骨组织工程的核心种子细胞,既能直接成骨分化,又能通过旁分泌促进组织修复。针对骨缺损区干细胞不足的问题,负载rBMSCs的支架可显著提升骨再生效果。本研究通过ALP染色、茜素红(ARS)染色及基因蛋白检测评估水凝胶支架成骨性能(图6A)。结果显示,LUT@ZIF-8/GelMA组ALP活性显著高于对照组(图6B-D),矿化结节密度与成骨基因(RUNX2/COL1A1/ALP/OCN)表达均最优(图6E-J),Western
blot证实其RUNX2和ALP蛋白表达最高(图6K-M)。机制上,水凝胶内ZIF-8纳米颗粒缓释Zn²⁺维持最佳浓度,与木犀草素协同增强成骨效应。木犀草素通过Wnt通路促进成骨细胞矿化,而适量Zn²⁺可经TGF-β/PI3K-AKT通路激活BMSCs成骨分化。该研究证实LUT@ZIF-8/GelMA支架通过双因子控释体系有效促进骨再生。

图 6. 水凝胶支架的体外成骨特性。
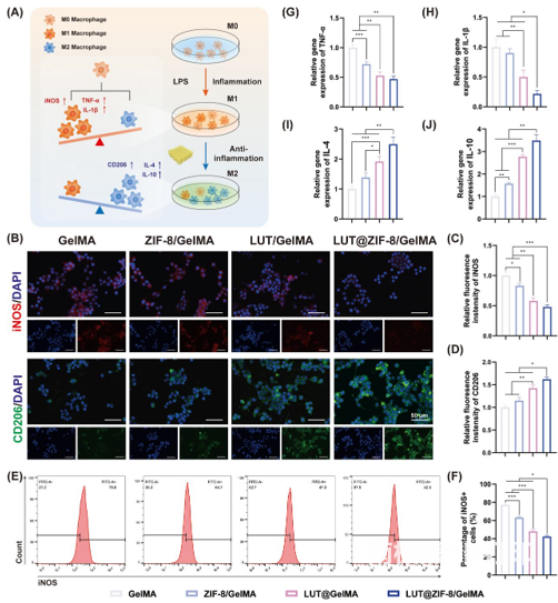
3.6水凝胶支架对巨噬细胞极化的调控
生物材料植入骨缺损会引发异物反应,其中巨噬细胞的极化状态对骨修复至关重要。本研究通过免疫荧光染色、流式细胞术及基因检测评估LUT@ZIF-8/GelMA支架的免疫调控性能(图7A)。结果显示,LUT@ZIF-8/GelMA组显著抑制M1型标志物iNOS表达,同时促进M2型标志物CD206表达(图7B-C);流式检测证实该组M1型巨噬细胞比例最低(图7E-F)。RT-qPCR分析显示其下调促炎因子TNF-α/IL-1β,上调抗炎因子IL-4/IL-10(图7G-J)。支架内木犀草素通过调控STAT3/STAT6磷酸化诱导M2极化,而ZIF-8缓释的Zn²⁺协同增强该效应,共同构建抗炎微环境。该双因子控释体系为骨再生提供了免疫调控新策略。

图7. 水凝胶支架对巨噬细胞极化的调节。
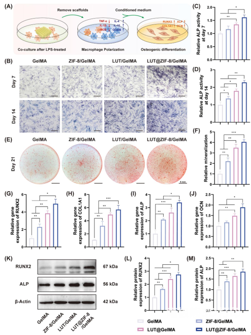
3.7炎症调控介导的成骨分化
骨免疫学揭示了巨噬细胞在骨修复中的核心作用:通过直接接触或分泌外泌体调控间充质干细胞成骨分化。本研究通过构建LPS诱导的炎症微环境模型,评估LUT@ZIF-8/GelMA支架调控巨噬细胞极化对rBMSCs成骨分化的影响(图8A)。结果显示,经该支架处理的巨噬细胞条件培养基显著提升rBMSCs的ALP活性(图8B-D)及矿化结节密度(图8E-F)。RT-qPCR与Western
blot证实其成骨基因(RUNX2/COL1A1/ALP/OCN)及蛋白表达均最优(图8G-M)。机制上,支架释放的木犀草素与Zn²⁺协同诱导M2型巨噬细胞极化,分泌促修复细胞因子,有效逆转炎症微环境对成骨分化的抑制作用。该研究阐明免疫调控-成骨分化级联机制,为构建免疫微环境响应型骨修复材料提供新思路。

图8. 炎症调节介导的成骨分化。
3.8 生物打印支架的体内评估
采用大鼠颅骨缺损模型评估LUT@ZIF-8/GelMA支架的体内免疫调控与成骨性能(图9A)。术后8周Micro-CT显示,LUT@ZIF-8/GelMA组骨再生面积最大,LUT/GelMA与ZIF-8/GelMA组次之,GelMA组最弱(图9B)。骨体积(BV)与骨体积分数(BV/TV)定量分析证实LUT@ZIF-8/GelMA组指标显著优于对照组(图9C-D)。

图9. 体内骨再生评估。
通过H&E/Masson染色及免疫组化评估支架体内成骨效应(图10A-C)。结果显示,LUT@ZIF-8/GelMA组缺损区新生骨量最多,RUNX2/OCN表达显著高于对照组。支架降解良好,残留极少(图10A-B)。早期免疫荧光显示该组iNOS阳性细胞减少而CD206阳性细胞增多,证实其促进M2型极化。重要器官病理切片证实支架植入8周后无毒性损伤。综上,LUT@ZIF-8/GelMA支架通过诱导M2极化构建促骨生成抗炎微环境,显著提升骨再生效果。

图10. 骨再生的组织学分析。
四、结论
本研究针对骨缺损区域内源性干细胞不足与炎症微环境难题,成功构建了新型LUT@ZIF-8/GelMA水凝胶支架。该支架通过负载LUT@ZIF-8纳米颗粒实现木犀草素与Zn²⁺的协同控释,兼具优异力学性能、抗菌活性及生物相容性,可显著促进rBMSCs成骨分化并诱导巨噬细胞M2极化以营造促骨生成免疫微环境。体内实验证实该支架能有效修复临界尺寸骨缺损,展现出卓越的骨修复潜力,为骨组织工程提供了新型多功能生物材料解决方案。
五、参考文献
San-yang Yu, Ting Wu, Kai-hao Xu, Ru-yue Liu,Tian-hao Yu, Zhen-hua Wang, Zhong-ti Zhang, 3D
bioprinted biomimetic MOF-functionalizedhydrogel scaffolds for bone
regeneration: Synergistic osteogenesis
andosteoimmunomodulation,Materials Today Bio,Volume 32, 2025,101740,ISSN
2590-0064, https://doi.org/10.1016/j.mtbio.2025.101740.

0 留言