当前肿瘤研究中,传统患者来源类器官(PDO)培养存在两大核心问题:一是缺乏肿瘤微环境(TME)的模拟,如基质硬度、缺氧条件等外在因素,导致无法准确反映肿瘤病理特征;二是PDO尺寸和形态异质性高,难以稳定模拟患者个体间的生物学差异,限制了其在精准医疗中的应用。来自韩国蔚山科学技术院的Hyun-Wook
Kang教授、Tae-Eun Park教授以及首尔大学的Seung-Jae
Myung教授团队合作,开发了嵌入式生物打印技术构建类器官阵列(Eba-PDOs)。该技术通过将PDO油墨精确打印到模拟肿瘤硬度(≈7.5
kPa)的海藻酸盐浴中,形成统一尺寸的三维结构,同时复现缺氧微环境。研究利用转录组分析和免疫荧光验证,证实Eba-PDOs能更精准捕获肿瘤内在基因特征(如CEACAM5表达)和外在微环境响应。相关工作以“Bioprinted
Patient-Derived Organoid Arrays Capture Intrinsic and Extrinsic Tumor
Features for Advanced Personalized Medicine”为题发表在《Advanced Science》上。

研究内容
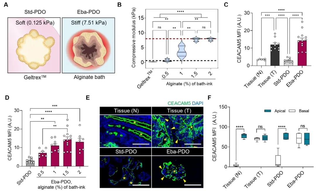
1. 嵌入式生物打印构建类器官阵列的流程与形态表征,通过定制化生物打印系统将含PDO细胞的Geltrex油墨挤压至1.5%海藻酸盐浴(模拟7.5
kPa基质硬度),结合温度和钙离子双重交联,研究了Eba-PDOs的形成过程。结果表明,打印后7天形成直径≈200
μm的均匀类器官,10天融合为统一结构,细胞存活率超94%,其面积变异系数(0.18)显著低于传统培养的Std-PDOs(0.71),且不同患者来源的Eba-PDOs保留独特形态特征。

2.
类器官的肿瘤微环境模拟与病理特征分析,通过H&E染色、免疫荧光(YAP/TAZ、HIF1α、胶原I)和qPCR,对比Eba-PDOs与Std-PDOs的形态和分子表达。结果表明,Eba-PDOs核面积较Std-PDOs缩小1.7倍,机械应力标志物YAP1表达上调4倍,缺氧标志物HIF1α和胶原I沉积显著增加,且CDH2/CDH1比值升高(提示上皮-间质转化),重现天然肿瘤的细胞挤压、低氧环境和ECM重塑特征。

3.
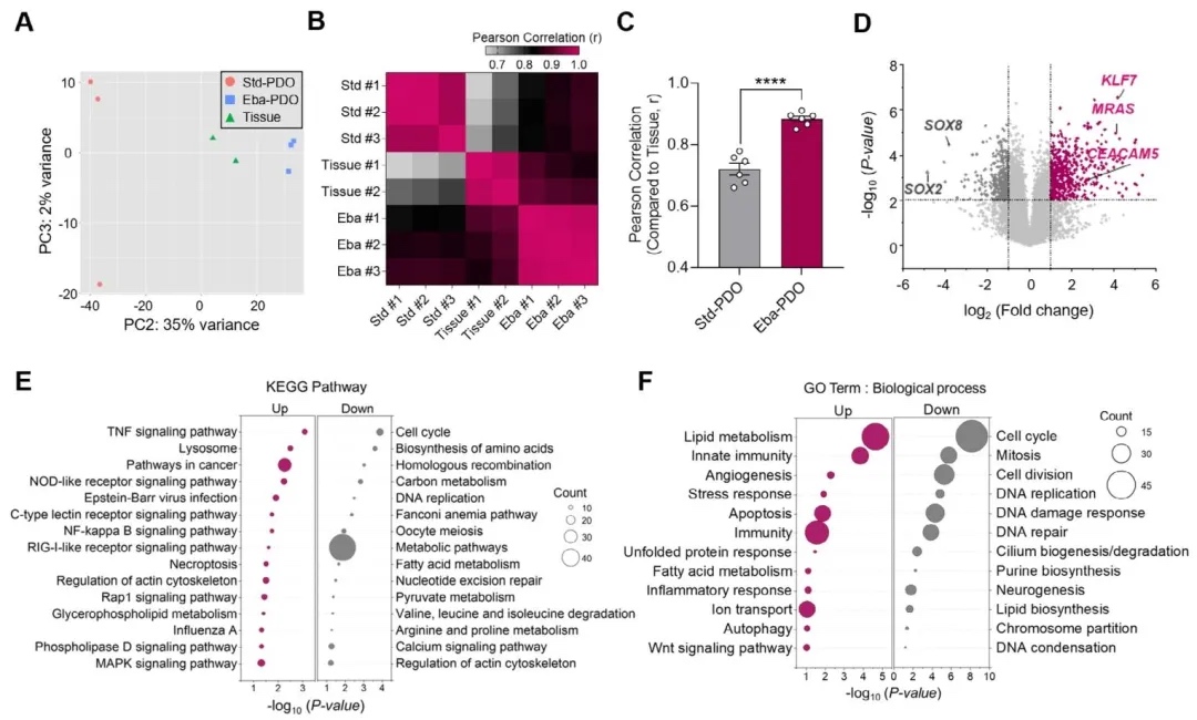
类器官与原发组织的转录组差异及功能富集,通过RNA测序和主成分分析(PCA),比较Std-PDOs、Eba-PDOs和患者原发组织的基因表达谱。结果表明,Eba-PDOs转录组与原发组织的Pearson相关系数(r=0.84)显著高于Std-PDOs(r=0.48),差异表达基因(DEGs)富集于TNF信号、NF-κB炎症通路及脂质代谢过程,其中CEACAM5、KLF7等结直肠癌关键基因表达更贴近真实肿瘤。

4.
基质硬度对CEACAM5表达与细胞极性的影响,通过设置不同浓度海藻酸盐(0.5%-2%)调整基质硬度,结合免疫荧光和流式细胞术,研究机械应力对CEACAM5分布的调控。结果表明,1.5%海藻酸盐(7.5
kPa)条件下,Eba-PDOs的CEACAM5表达水平与原发组织一致,且异常定位于细胞基底外侧(模拟肿瘤细胞极性丧失),而软基质(0.5%海藻酸盐)无法诱导该表型。

5.
类器官阵列的患者异质性与药物响应验证,通过培养5例患者的Eba-PDOs并进行5-氟尿嘧啶(5-FU)药物测试,分析CEACAM5水平与化疗敏感性的关联。结果表明,Eba-PDOs的CEACAM5表达与患者血清水平高度相关(r=0.84),高CEA组对5-FU的耐药性显著更强(AUC差异>20%),而Std-PDOs未能区分该差异,验证了Eba-PDOs在预测个体药物响应中的价值。

6.
基于形态学的无标记预测模型构建与验证,通过提取177个Eba-PDOs的亮度场图像特征(面积、周长、圆度),训练随机森林算法并结合多数投票法(MVA),建立高/低CEA分类模型。结果表明,使用50个Eba-PDOs时预测准确率达98%,显著优于Std-PDOs(37%),且在7例新患者的外部验证中实现100%准确分类。

研究结论
本研究开发了嵌入式生物打印技术构建的患者来源类器官阵列(Eba-PDOs),该模型通过模拟肿瘤微环境的基质硬度(≈7.5
kPa)和缺氧条件,显著提升了对原发肿瘤内在特征(如CEACAM5表达异质性)和外在响应(如机械应力信号通路激活)的模拟精度。研究表明,Eba-PDOs的转录组与原发组织的相关性(r=0.84)显著高于传统类器官(r=0.48),并能准确捕获患者间CEACAM5表达差异及其与5-氟尿嘧啶耐药性的关联。此外,基于Eba-PDOs形态特征开发的无标记预测模型,通过多数投票法整合50个类器官数据,可实现98%的高/低CEA患者分类准确率。本研究为精准模拟肿瘤个体特征、预测药物响应提供了新平台,有望推动个性化癌症治疗和药物开发的临床转化。
文章来源:https://doi.org/10.1002/advs.202407871

0 留言