骨组织工程中,骨诱导性支架的关键结构因素和参数尚未明确,孔隙结构的复杂性与多样性导致其与骨诱导性的关系模糊,缺乏支架结构设计的指导方针和数据支持,制约了高性能骨再生材料的发展。来自四川大学张兴栋院士/朱向东研究员团队利用DLP
3D打印技术制备了包含24种不同孔隙结构(三角形、菱形、方形、多面体,孔隙率50%~75%)的磷酸钙(CaP)陶瓷支架,结合高通量筛选、体外(BMSCs共培养)和体内(比格犬肌肉植入)评价,以及机器学习(XGBoost模型)和非线性拟合,系统探究了支架结构参数与骨诱导性的复杂关系。
研究发现孔隙率和比表面积(SSA)是影响骨再生能力的主要因素,孔隙几何形状影响可忽略,确定了SSA为10.49~10.69
mm²·mm⁻³、渗透率为3.74×10⁻⁹
m²的多孔结构(对应孔隙率约65%~70%)为最优参数,并建立了数据驱动的高通量筛选方法和骨诱导性结构参数基准。相关工作以“Optimal
structural characteristics of osteoinductivity in bioceramics derived
from a novel high-throughput screening plus machine learning
approach”为题发表在《Biomaterials》上。论文第一作者为四川大学生物医学工程学院/国家生物医学材料工程技术研究中心的博士研究生刘芸伊,四川大学材料基因工程研究中心/国家生物医学材料工程技术研究中心/生物医学工程学院的朱向东研究员、王科锋副研究员和李向锋副研究员为该论文的共同通讯作者。

研究内容
1. 基于DLP的3D打印CaP芯片/圆柱状支架设计示意图,通过3D建模结合DLP
3D打印技术,制备了包含三角形、菱形、方形、多面体4种孔几何形状且孔隙率为50%-75%的24种CaP陶瓷支架(CaP
Chip用于体外实验,CaP
Cyl-scaffold用于体内实验),并通过高通量筛选结合机器学习分析结构参数与骨诱导性的关系。结果表明,孔隙率和比表面积(SSA)是影响骨诱导性的关键因素,而孔几何形状影响较小。

2.
3D打印CaP芯片/圆柱状支架的表征,通过扫描电子显微镜(SEM)、X射线衍射(XRD)、微CT等方法,分析了支架的微观形貌、物相组成、孔隙率、比表面积(SSA)和渗透率。结果显示,打印支架结构完整,主要成分为β-TCP和HA,孔隙率与设计值一致,SSA随孔隙率增加而增大,渗透率在不同孔结构和孔隙率下呈现复杂变化规律。

3.
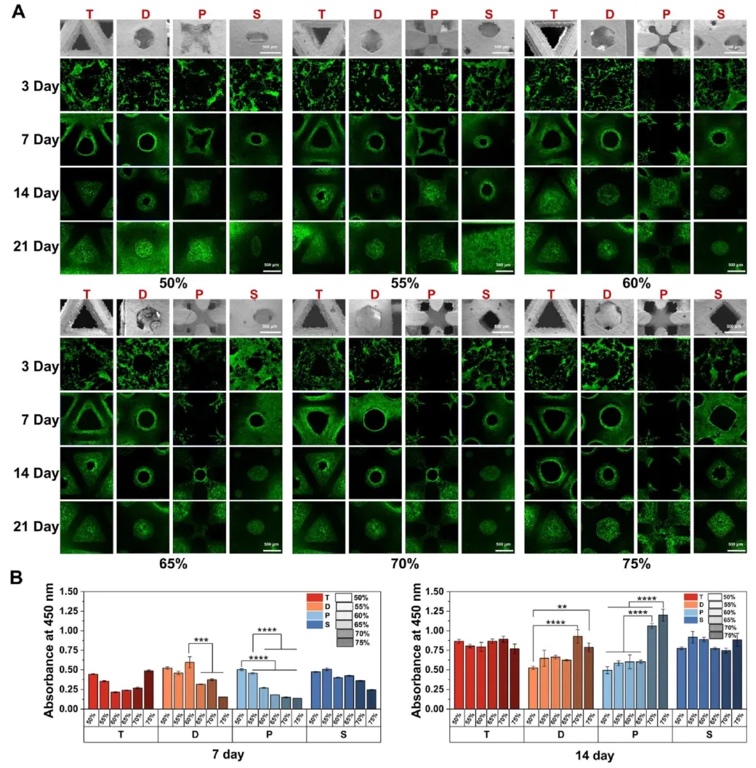
CaP芯片的体外评价,通过CCK-8检测细胞增殖、FDA/PI染色观察细胞死活、qRT-PCR分析成骨基因表达,评估了不同孔结构和孔隙率的CaP
Chip对BMSCs行为的影响。结果表明,60%-70%孔隙率的菱形和多面体结构细胞增殖较好,14天培养时方形结构的成骨基因(如Runx-2、ALP)表达显著升高。

4.
CaP圆柱状支架的体内评价,通过微CT三维重建和组织学染色(H&E),分析了支架植入比格犬背部肌肉180天后的新骨形成情况。结果显示,65%-70%孔隙率的多面体和方形结构新骨形成量较高,75%孔隙率结构因降解严重导致骨组织较少,验证了孔隙率对体内骨诱导性的关键作用。

5.
结构参数与骨诱导性的相关性分析及机器学习建模,通过Pearson相关系数(PCC)和XGBoost模型,分析了孔隙率、SSA、渗透率等参数与骨诱导性(BV/TV、成骨基因表达)的线性及非线性关系。结果表明,SSA与BV/TV呈先升后降的非线性关系,最优SSA为10.49-10.69
mm²·mm⁻³,渗透率3.74×10⁻⁹ m²时成骨基因表达达峰值,XGBoost模型能有效拟合结构-活性关系。

研究结论
本研究通过DLP-3D打印技术制备了含24种孔结构的磷酸钙陶瓷支架,结合高通量筛选与机器学习,系统分析了结构参数与骨诱导性的关系。结果表明,骨再生能力主要受孔隙率和比表面积(SSA)影响,孔几何形状影响可忽略。最优结构参数为SSA
10.49-10.69 mm²·mm⁻³、渗透率3.74×10⁻⁹
m²,对应孔隙率约65%-70%,该结构显著促进成骨分化与体内新骨形成。非线性拟合显示,SSA、渗透率与成骨基因表达存在特定相关性。本研究建立了数据驱动的高通量筛选方法,提出了骨诱导性结构的参数基准,为骨诱导型支架的设计提供了关键见解,加速了骨再生生物材料的研发进程。
文章来源:https://doi.org/10.1016/j.biomaterials.2025.123348

0 留言