在3D生物打印领域,水凝胶作为常用材料,虽具高含水量等优势,却面临打印后肿胀难题。打印后的肿胀会改变打印结构的几何与机械性能,致使与原始设计出现偏差,对细胞功能及组织结构产生不良影响
。尽管科研人员在开发非溶胀水凝胶方面投入诸多努力,但因材料合成繁琐、网络结构复杂等局限,其在3D细胞封装及生物打印中的应用仍有待实现。
来自瑞士联邦材料科学与技术实验室的Kongchang Wei教授团队
,联合多方开展深入研究,致力于突破这一困境。他们以冷水鱼明胶(cfGel)为原料,借助硫醇-烯“点击”化学构建了仅含单一网络的新型非溶胀水凝胶
。相关工作以“Mechanically Robust Non-Swelling Cold Water Fish Gelatin
Hydrogels for 3D Bioprinting”为题发表于《Materials Today Bio》
,为解决3D生物打印中水凝胶肿胀问题提供了创新性思路,有望推动组织工程和再生医学领域的发展。


1.
水凝胶合成与流变特性,通过合成cfGel-NB和cfGel-SH功能聚合物,利用硫醇-烯“点击”化学交联,结合流变学测试(时间扫描、应变扫描、频率扫描),研究了不同cfGel-NB与cfGel-SH质量比(R)对水凝胶交联效率、刚度(G')和线性粘弹性范围的影响。结果表明,UV曝光10秒内可快速成胶,R=4:6时G'最高,水凝胶可承受100%应变未断裂,呈现低阻尼特性。

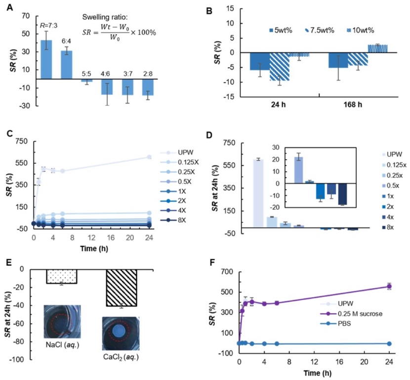
2.
生理条件下的非溶胀特性,通过在不同浓度PBS、超纯水(UPW)、NaCl和CaCl₂溶液中测量溶胀率(SR),研究了cfGel-水凝胶的溶胀行为与离子强度的关系。结果表明,R=5:5的水凝胶在PBS中溶胀率<±10%,表现为非溶胀;高盐溶液(如8×PBS)导致脱水收缩,而低离子强度溶液(如UPW)引发显著肿胀,Ca²⁺通过与明胶羧酸基团相互作用增强脱水收缩。

3.
机械性能与分子机制,通过循环压缩测试、杨氏模量测量和橡胶弹性理论计算,研究了水凝胶在PBS和UPW中的力学响应及分子链构象变化。结果表明,PBS中受限溶胀使水凝胶具备高机械稳健性(承受80%压缩应变,滞后率>40%),而UPW中溶胀导致力学性能下降;分子链在PBS中的构象收缩率达49%,交联点间距缩短,解释了能量耗散与快速恢复特性。

4. 细胞封装与3D生物打印,通过Alamar
Blue代谢活性检测、活/死染色和免疫荧光成像,研究了人真皮成纤维细胞(HDFs)在不同浓度cfGel-水凝胶中的存活、增殖和
spreading行为。结果表明,5 wt%和7.5 wt%水凝胶支持细胞长期存活,10
wt%因刚度较高限制细胞扩散;结合FRESH技术打印含细胞的多层网格结构,证明水凝胶在2周培养中保持形状保真度,仅因细胞收缩力出现轻微弯曲。

研究结论
本研究开发了一种全冷水鱼明胶基“点击”水凝胶(cfGel-Hydrogel),其通过单网络结构和硫醇-烯化学交联,在生理条件下表现出显著的抗溶胀性(溶胀率<2%)。非溶胀特性源于明胶聚合物在盐溶液中的构象收缩,赋予水凝胶能量耗散(滞后率>40%)和快速恢复的机械性能,可承受80%压缩应变而不发生内聚破坏。细胞封装实验表明,该水凝胶具有优异的细胞相容性,支持人真皮成纤维细胞在3D结构中长期存活和扩散。通过挤出式3D生物打印验证,含细胞的打印结构在培养过程中保持形状稳定性,仅因细胞收缩力产生轻微形变。本研究为构建形状保真、力学稳健的生物打印组织提供了新平台,在再生医学和疾病建模领域具有应用潜力。
文章来源:
https://doi.org/10.1016/j.mtbio.2025.101701

0 留言