大量段骨缺损是临床上的难题,常导致不愈合、植入物失败等问题。传统的Ti-6Al-4V骨植入物缺乏促进骨再生所需的松质骨结构和促血管生成信号。近日,来自南方医科大学黄文华教授、胡孔和、吴耀彬团队联合暨南大学Shiyu
Li共同设计了一种结合3D打印技术和微流控技术的双仿生策略,通过制备3D打印钛合金支架(BTPS)与负载缺氧诱导外泌体的双网络水凝胶微球(PGHExo),有效解决了传统
Ti-6Al-4V骨植入物的应力屏蔽和生物活性有限的问题,显著增强了体外的成骨和血管生成能力,并在体内实验中提高了骨量、骨密度和新生血管化,为临床骨缺损修复提供了有前景的解决方案(图1)。相关研究成果以“3D-Printed
Titanium Trabecular Scaffolds with Sustained Release of Hypoxia-Induced
Exosomes for Dual-Mimetic Bone Regeneration”为题于2025年5月11日发表在《Advanced
Science》上。

1.BTPS的设计、制造和表征
作者首先描述了生物仿生松质骨结构(BTPS)的设计、制造和表征过程。作者利用沃罗诺伊算法结合影像数据设计出模仿股骨松质骨解剖结构的BTPS,其具有600微米的孔径和70%的孔隙率,展现出各向异性和相互连通的多孔结构,实现了与自然骨结构的高度相似性。通过选择性激光熔化(SLM)技术成功制造了这种具有生物仿生多孔松质骨设计的Ti-6Al-4V支架(图2A)。对BTPS的结构和组成进行了全面评估,SEM成像显示BTPS表面光滑、孔壁厚度均匀(图2B、C),EDS验证了该支架主要由钛(Ti)、铝(Al)和钒(V)组成(图2D);工业CT扫描验证了内部完整性和连通性,孔径分析显示平均孔径为560微米,平均松质骨厚度为248微米(图2E-J)。结果表明BTPS实现了预期的结构精度和均匀性,其弹性模量约为3.2
GPa,渗透率为11.52 × 10⁻⁸ mm²,与自然骨的力学性能和渗透性相匹配。

2.BTPS的有限元分析、力学测试和流体动力学分析
进一步,作者对BTPS进行有限元分析、力学测试和流体动力学分析的过程。通过有限元分析评估了BTPS在受载情况下的力学稳定性,结果显示最大应力为454.26
MPa,应力分布均匀,最大位移为0.005
mm,表明BTPS具有良好的变形抗力(图3A-C)。流体动力学评估了BTPS的渗透性和流体传输特性,结果显示BTPS内流速均匀,流体顺畅通过孔隙结构,无湍流或停滞现象,渗透率为11.52
× 10⁻⁸ mm²,表明其具有较高的流体传输能力(图3D-H)。物理力学测试进一步验证了BTPS的力学性能,其弹性模量为3.2
GPa,与松质骨和皮质骨的弹性模量范围相符,且平均屈服压缩载荷为3085.25
N,表明BTPS具有足够的力学强度以支持骨组织修复和维持结构完整性(图3I-L)。

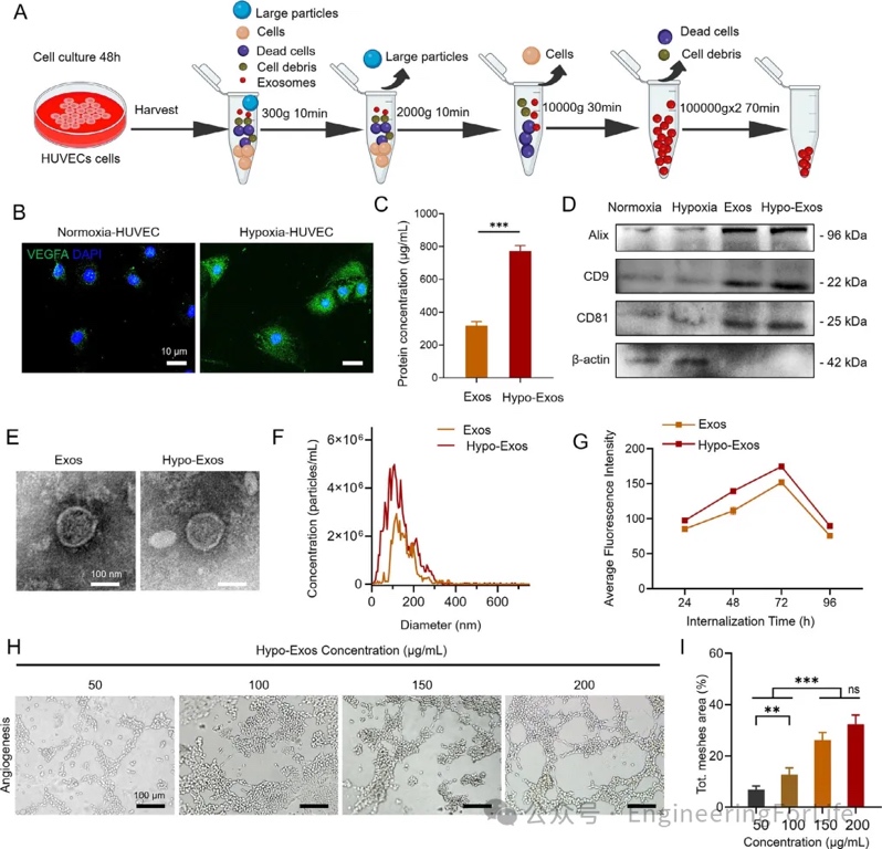
3.外泌体的提取及表征
接着,作者从人脐静脉内皮细胞(HUVECs)中提取外泌体并对其进行了表征。通过多步高速离心法成功提取了常氧和缺氧条件下的HUVECs来源的外泌体(图4A)。免疫荧光染色显示缺氧显著提高了HUVECs中VEGFA的表达(图4B)。定量分析表明,缺氧外泌体(Hypo-Exos)的蛋白浓度显著高于常氧外泌体(图4C)。蛋白印迹分析进一步验证了外泌体标记物ALIX、CD9和CD81的存在,证实了外泌体的纯度和身份(图4D)。TEM表明外泌体呈现典型的圆形形态,平均直径约为100纳米(图4E)。纳米颗粒跟踪分析(NTA)显示Hypo-Exos的颗粒浓度高于常氧外泌体,但两者在100-150纳米范围内的粒径分布相似(图4F)。随着时间推移,PKH26标记的外泌体被受体细胞摄取,其中Hypo-Exos在72小时的摄取量显著更高(图4G)。此外,研究还发现Hypo-Exos在50-200
μg mL⁻¹的浓度范围内具有剂量依赖性的促血管生成潜力,其中200 μg mL⁻¹组表现出最显著的血管结构形成(图4H-I)。

4.双网络水凝胶缓释微球的制备、表征和释放特性
随后,作者通过微流控芯片技术成功制备了负载缺氧诱导外泌体(Hypo-Exos)的双网络水凝胶微球(PGHExo),并对其进行了表征。作者发现PGHExo微球表面光滑、内部结构均匀,粒径分布集中且平均粒径约为80微米(图5A、C、D)。流变学分析表明,与单组分GelMA凝胶相比,PEGDA/GelMA双网络凝胶具有更高的储能模量和损耗模量,显示出更好的力学稳定性(图5B)。在蛋白释放特性方面,不含Hypo-Exos的PG样本在18天内几乎无蛋白释放,而含Hypo-Exos的样本则表现出持续的蛋白释放,且释放速率与Hypo-Exos浓度正相关(图5E)。特别地,PGHExo2(含2
mg mL⁻¹ Hypo-Exos)在18天内持续释放,平均释放浓度约200 μg
mL⁻¹,该浓度是诱导血管生成的最佳浓度(图5F)。此外,通过共聚焦显微镜观察PKH26标记的Hypo-Exos释放情况发现,PGHExo2微球能持续释放Hypo-Exos长达18天(图5G),免疫荧光成像和定量荧光分析结果一致,证实了双网络微球中有效的Hypo-Exo释放(图5H)。

5.BTPS&pDA@PGHExo的体外生物活性评估
作者在此部分主要描述了BTPS&pDA@PGHExo复合材料的制备过程及其体外生物活性评估。通过等离子体处理和多巴胺涂层(pDA)修饰将PGHExo微球固定在BTPS表面,形成稳定的复合结构(图6A-D)。SEM和EDS确认了pDA涂层的成功修饰以及PGHExo微球在BTPS表面的良好分布(图6E-H)。细胞活性实验表明,BTPS&pDA@PGHExo组展现出显著更高的细胞活力和增殖能力(图6I-K,L)。此外,该复合材料还显著提升了MC3T3-E1细胞的成骨分化能力,表现为更高的碱性磷酸酶(ALP)活性和矿化结节形成能力(图6M-O)。同时,BTPS&pDA@PGHExo组在促血管生成方面表现出色,表现为血管内皮生长因子(VEGF)等促血管生成基因的显著上调(图6P-W)。

6.mRNA测序分析
基于其体外良好的生物活性,作者进一步对BTPS&pDA@PGHExo进行了mRNA测序分析,以探究其对基因表达的影响。与对照组相比,BTPS&pDA@PGHExo处理组中有5102个基因表达上调,6049个基因表达下调(图7A-D)。GO富集分析揭示了关键的生物学过程,如线粒体功能、骨形态发生和缺氧诱导的血管生成(图7E-G)。KEGG通路分析则突出了包括MAPK、mTOR、HIF-1和VEGF在内的关键信号通路,这些通路是成骨和血管生成的重要调控者(图7H)。通过热图分析,作者进一步强调了与骨功能相关的显著基因(如ALPL、COL18A1、SAMD6和RUNX2OS1)以及与血管生成相关的基因(如VEGFB、PDGFA和ANGPT2)。为了验证RNA测序结果,作者对关键的成骨和血管生成差异表达基因(DEGs)进行了定量实时PCR(qRT-PCR)分析(图7I,J),结果表明BTPS&pDA@PGHExo组中RUNX2、OCN、PDGF和VEGF的蛋白表达水平显著增加(图7K-N)。

7.体内骨缺损修复中的应用效果
最后,作者对该复合材料在体内骨缺损修复中的应用效果进行了动物实验验证。作者在兔股骨缺损模型中植入了四种不同类型的支架(空对照组、BTPS组、BTPS&pDA@PG组和BTPS&pDA@PGHExo组),并在术后4周和12周分别进行了Micro-CT和组织病理学分析(图8A-E)。结果显示,BTPS&pDA@PGHExo组在新骨体积和密度方面显著高于其他组,特别是在4周时新骨体积达到19.3
mm³,骨密度达到653.9 mg cm⁻³,12周时分别增加至28.1 mm³和717.1 mg
cm⁻³(图8B-E)。组织病理学分析(图8F-I)进一步揭示了BTPS&pDA@PGHExo组在缺损部位显著促进了新骨形成和更密集的血管网络。早期(4周)便观察到明显的新生骨和血管,至12周时骨进一步成熟且血管密度增加。定量分析表明,BTPS&pDA@PGHExo组在两个时间点的新骨体积和血管密度均显著高于对照组。

综上,本文开发了一种双仿生策略,将3D打印的生物仿生松质骨结构(BTPS)与负载缺氧诱导外泌体(Hypo-Exos)的双网络水凝胶微球(PGHExo)相结合,用于骨组织修复。通过体外和体内实验表明,这种复合支架能够显著增强成骨和血管生成能力,调控关键信号通路(如MAPK、mTOR、HIF-1和VEGF),从而促进骨缺损的修复。在兔股骨缺损模型中,BTPS&pDA@PGHExo组展现出显著的骨再生和血管化效果,表明该材料有望成为一种临床应用的骨缺损修复解决方案。
参考资料:
https://doi.org/10.1002/advs.202500599

0 留言