肝移植是目前治疗终末期肝衰竭最有效的方法,但由于供体肝短缺,限制了其临床应用。近年来,生物3D打印作为一种先进的组织工程技术,为肝脏组织模型的体外构建提供了新的途径。然而,目前大多数肝组织模型构建使用的细胞功能存在欠缺,且打印构建依赖于传统的分散细胞打印方法——将消化后的细胞悬液混入打印材料作为生物墨水。打印后单个细胞分散在水凝胶中,存在细胞间相互作用不足、细胞功能无法长期维持等问题,限制了3D打印构建的肝组织模型的功能和体内治疗效果。

2025年3月,来自清华大学机械系生物制造中心的庞媛和北京大学/昌平实验室邓宏魁团队在中科院1区23分Top期刊Gut上发表了题为《Bioprinting
functional hepatocyte organoids derived from human chemically induced
pluripotent stem cells to treat liver
failure》的文章。研究人员提出了一种基于球状体打印的策略,打印具有良好生物功能的肝细胞类器官,成功构建了高活性、功能性的肝组织模型,并在小鼠肝衰竭模型中验证了其良好的治疗效果。
让我们一起解读这篇文章中介绍的肝脏类器官培养技术,看看这一模型在肝脏疾病研究领域的应用前景!
研究背景
最近的研究致力于通过结合3D生物打印和类肝细胞构建功能性肝组织。然而,维持强大的肝功能及其在体内的长期存活仍然是一大挑战。由于原代人肝细胞(PHH)的供应有限,研究人员常使用肝癌细胞系(如HepG2、Huh-7和HepaRG)进行3D生物打印。但这些细胞系缺乏特定的肝功能,限制了其在生物打印肝组织中的应用。此外,单细胞生物打印技术整合的细胞数量有限,而细胞间相互作用的缺乏会显著影响肝细胞的存活和生物功能,进而限制肝组织模型功能的长期维持。因此,为保证生物打印肝组织功能的长期稳定性,整合理想的细胞来源与改进的生物打印技术至关重要。
大规模生产具备成熟功能的肝细胞是构建有效肝组织的关键。人诱导多能干细胞(hiPSC)能够自我更新并分化为各种细胞类型,具有成为3D生物打印组织细胞来源的巨大潜力。然而,传统的hiPSC生成方法通常涉及基因改造,可能影响安全性。近期,作者团队成功利用小分子化学重编程技术(hCiPSC)生成hiPSC。这一方法无需基因改造即可生成人类多能干细胞。作者进一步建立了一种从hCiPSC生成的功能性肝细胞(hCiPSC-Hep)的方案。这些肝细胞可在体外大规模生产,并且其关键肝功能可与PHH相媲美,确保了生物打印肝组织具备充足且功能完善的细胞来源。
与传统的单细胞打印技术不同,基于球状体的生物打印将高密度聚集的肝类器官(HO)与生物材料结合。Cuvellier等人的研究表明,借助球状体生物打印技术,PHH球状体在体内可维持活性并保持人类特异性肝功能长达28天。因此,球状体生物打印可确保丰富的细胞间相互作用,使其更接近天然肝组织,有望提高肝功能的长期维持能力。
hCiPSC衍生的HO(hCiPSC-HO)与基于球状体的生物打印相结合,使用基于聚二甲基硅氧烷(PDMS)的微孔装置进行可扩展的类器官培养,生成功能良好、细胞密度高的肝组织,用于治疗肝功能衰竭。生物打印的
HO(3DP-HO)在肝功能衰竭小鼠模型中表现出卓越的治疗效果,表明其在肝脏再生医学方面具有巨大的临床研究潜力。
研究思路
利用氧渗透微孔板设备成功大规模制备hCiPSC-HO。收获hCiPSC-HO并与GelMA混合,制备生物墨水用于3D生物打印3DP-HO。应用RNA-Seq、RT-qPCR、H&E染色、免疫荧光染色和TUNEL染色等技术评估3DP-Ho的形态及功能。在CCl₄诱导的急性慢性肝衰竭小鼠和Fah−/−肝衰竭小鼠模型中评估3DP-Ho的临床应用潜力。

研究结果
1. 利用氧渗透微孔板设备大规模生成高功能性hCiPSC-HO
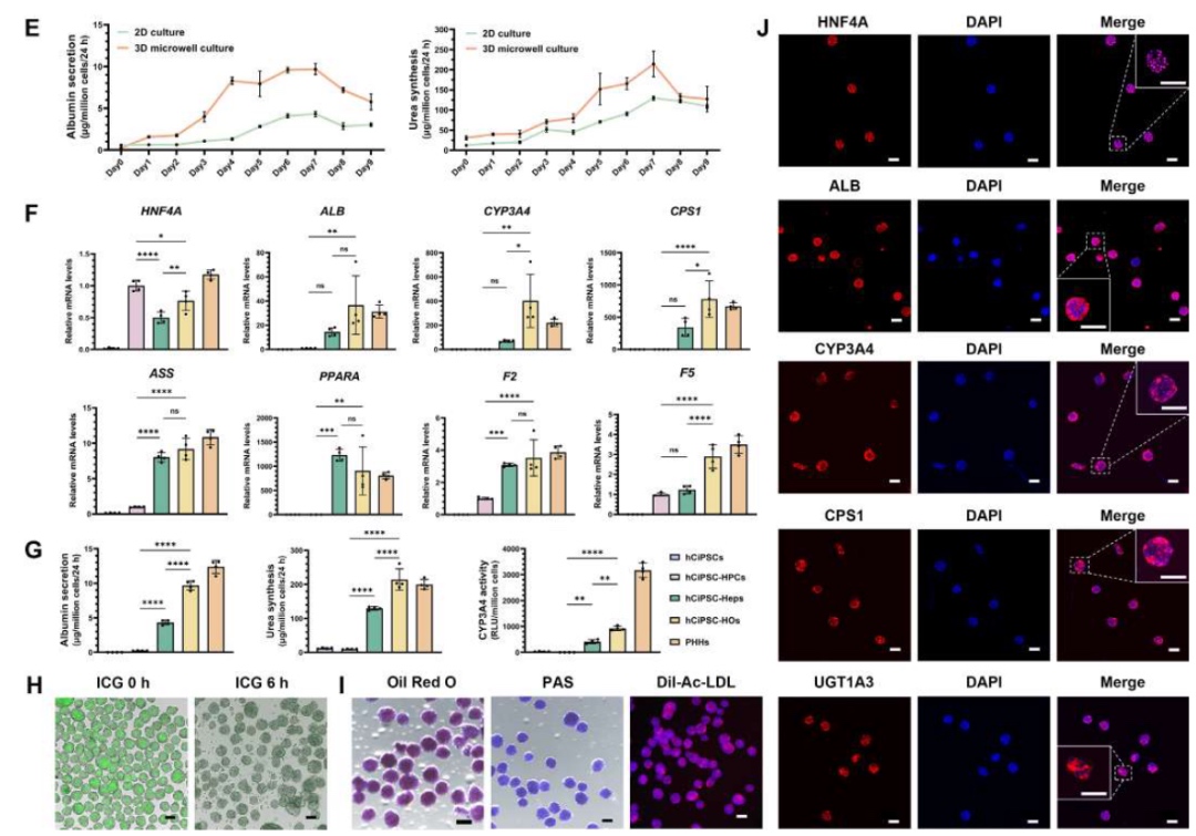
基于此前发表的实验方案,作者成功制备了大量以hCiPSC-HPC作为HO细胞来源的hCiPSC-HO。接种2天后,hCiPSC-HPC细胞悬浮并在微孔阵列中自组织形成球状体。该氧渗透微孔板设备可实现高存活率球状体的大规模生成。
每个培养孔中包含约14600个分布在微孔板的圆形片层上的微孔。与由组织培养处理的聚苯乙烯制成的非氧渗透型商业培养板相比,应用这一设备生成的
hCiPSC-HPC球状体直径更大,并且细胞存活率显著提高。球状体在成熟过程中保持完整的形态,从第7天起外围区域偶有细胞分散(图2A)。
在最初6天内,球状体的平均直径稳步增长,而后续测量结果显示其直径分布范围扩大,平均直径约为95
μm(图2B)。活-死双重染色(图2C)和细胞存活率分析(图2D)表明,在前6天的培养期间,球状体存活率始终保持在90%以上。然而,第7天起细胞存活率显著下降,表明hCiPSC-HPC球状体可能因过度生长而诱导细胞凋亡。

在微孔培养系统中,作者评估了hCiPSC-HPC球状体和2D培养的hCiPSC-HPC的白蛋白(ALB)分泌和尿素合成情况(图2E)。与2D细胞培养相比,hCiPSC-HPC球状体的ALB分泌和尿素合成水平普遍更高,这表明3D细胞球培养模式有助于HO的成熟。ALB分泌和尿素合成均在第7天达到峰值,但随后因细胞死亡逐渐下降。作者将培养7天成熟的hCiPSC-HPC球状体定义为hCiPSC-HO,并用于进一步的表征分析和3D生物打印研究。
作者还评估了hCiPSC、hCiPSC-HPC、hCiPSC-Hep、hCiPSC-HO及PHH的肝功能相关基因表达水平(图2F)。hCiPSC为阴性对照,PHH为阳性对照。与hCiPSC-Hep相比,hCiPSC-HO细胞中HNF4A、CYP3A4、CPS1和F5表达水平更高。不同细胞组别的ALB分泌、尿素合成及CYP3A4活性数据(图2G)表明,hCiPSC-HO的功能水平显著高于hCiPSC-Hep和hCiPSC-HPC。此外,hCiPSC-HO的ALB分泌和尿素合成水平与PHH相当,进一步验证了其优越的肝功能特性。
为了进一步确认hCiPSC-HO的肝细胞功能,作者进行了吲哚氰绿(ICG)摄取与释放实验(图2H)、油红O染色、PAS染色及乙酰化低密度脂蛋白(Ac-LDL)摄取实验(图2I)。免疫荧光分析显示,hCiPSC-HO细胞显著表达基本肝功能标志物HNF4A和ALB、药物代谢相关标志物CYP3A4和UGT1A3以及尿素循环相关标志物
CPS1(图2J)。
以上实验说明,氧渗透微孔板设备成功大规模生成了高存活率、高生物功能的hCiPSC-HO,有望成为3D生物打印肝组织模型的重要细胞构件。

2. 基于球状体的生物打印构建肝组织模型确保了hCiPSC-HO高存活率和生物功能
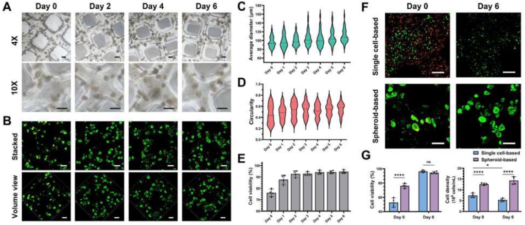
作者从微孔板设备中收获hCiPSC-HO,并将其与10%明胶甲基丙烯酸酯(GelMA)前体混合,制备生物墨水。生物打印后,hCiPSC-HO均匀分布于格子状水凝胶结构中。在6天的培养过程中,hCiPSC-HO在水凝胶中保持球状形态(图3A)。
活-死双重染色表明,在第0天,球状体外围区域的细胞死亡较少,但大多数球状体由于挤出式生物打印产生的剪切应力而发生一定程度的拉长(图3B)。尽管如此,hCiPSC-HO仍表现出持续生长,平均直径不断增加(图3C)。特别是在生物打印后的前2天,球状体的平均圆度迅速增加(图
3D)。hCiPSC-HO的细胞存活率在生物打印后迅速恢复(图3E)。因此,hCiPSC-HO在生物打印后能够迅速恢复球状形态和细胞存活率,这可能归因于细胞在生物打印结构中的重新组织和重组。
此外,作者进一步对比了基于单细胞和基于球状体的生物打印技术(图3F-G)。对于基于单细胞的方法,作者使用了2D培养的hCiPSC-Hep。在水凝胶结构中分散细胞后,第0天检测到大量细胞死亡,细胞存活率仅52.56%±6.37%,可存活细胞密度为0.74±0.11×10⁷细胞/mL。培养6天后,细胞数量进一步减少,且未观察到明显的球状体形成。
相比之下,在基于球状体的生物打印方法中,尽管第0天有部分细胞死亡,但到第6天,细胞存活率完全恢复。因此,基于球状体的生物打印技术不仅提升了细胞存活率,还确保了肝组织模型中来源于hCiPSC的肝细胞的良好生长。这两者生物打印后的ALB分泌和尿素合成均在第2天达到峰值(图3H)。因此,作者将生物打印后2天的模型命名为3DP-HO,并用于进一步的表征分析和体内植入研究。


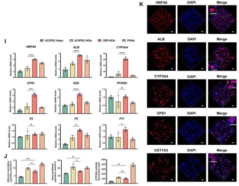
作者比较了hCiPSC-Hep、未生物打印的hCiPSC-HO、3DP-HO以及PHH的肝功能相关基因表达,并评估了ALB分泌和尿素合成水平(图3I)。结果显示:3DP-HO的HNF4A、ALB、CYP3A4、CPS1、ASS、F5和F11基因表达水平显著高于hCiPSC-Hep。3DP-HO的ALB分泌和尿素合成高于hCiPSC-Hep,但低于未生物打印的hCiPSC-HO。
hCiPSC-HO和3DP-HO的CYP3A4活性无显著差异,但均远高于hCiPSC-Hep(图3J)。这种差异可能与GelMA
水凝胶的吸收及生物打印后细胞功能恢复不完全有关。免疫荧光分析证实3DP-HO高表达HNF4A、ALB、CYP3A4、CPS1和UGT1A3(图3K)。因此,基于球状体的生物打印方法能够有效维持hCiPSC-HO的高存活率和生物功能,展现出治疗肝衰竭的植入潜力。

3. hCiPSC-HO和3DP-HO的基因表达谱相似,并通过RNA-Seq分析展现出增强的肝功能
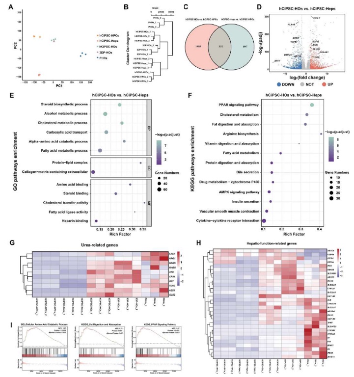
为了比较hCiPSC-HPC、hCiPSC-Hep、hCiPSC-HO、3DP-HO和PHH之间的基因表达特征,研究进行了高通量RNA-Seq分析。主成分分析(图4A)和层次聚类分析(图4B)显示,hCiPSC-HO与3DP-HO的基因表达谱相似,表明生物打印对hCiPSC-HO的基因表达没有显著影响。hCiPSC-HO与PHH之间以及3DP-HO与PHH之间的基因表达差异较小,相较而言,hCiPSC-Hep与PHH之间的基因表达差异更大(图4A)。因此,与hCiPSC-Hep相比,hCiPSC-HO和3DP-HO的表型更接近PHH。
韦恩图分析显示,与hCiPSC-HPC相比,hCiPSC-Hep和hCiPSC-HO中有332个共同上调的基因(图4C)。与hCiPSC-Hep相比,hCiPSC-HO中尿素循环相关基因、细胞外基质基因、转录因子和细胞能量代谢基因均上调。相反,hCiPSC-HO中肝祖细胞基因以及与炎症和凋亡相关的基因下调(图4D)。
GO和KEGG分析表明,与hCiPSC-Hep相比,hCiPSC-HO的基因表达水平更高,涉及脂肪酸、氨基酸、酒精和药物代谢等肝功能相关过程(图4E-F)。hCiPSC-HO和3DP-HO的主要基因表达模式高于hCiPSC-Hep和hCiPSC-HPC(图4G)。进一步的热图分析(图4H)表明,与hCiPSC-Hep相比,hCiPSC-HO和3DP-HO的转录因子、分泌蛋白和药物代谢基因水平更高。
基因集富集分析强调了hCiPSC-HO在氨基酸、分解代谢和脂肪消化/吸收过程中的优势(图4I)。值得注意的是,hCiPSC-HO中PPAR通路上调,该通路通常与肝细胞发育相关。总体而言,生物打印过程对hCiPSC-HO的基因表达谱影响较小;无论生物打印前后,hCiPSC-HO在肝脏生物合成和代谢功能相关基因表达方面均优于hCiPSC-Hep。

4. 3DP-HO移植可改善CCl₄诱导的急性慢性肝衰竭小鼠
作者将3DP-HO移植至CCl₄诱导的急性慢性肝衰竭(ACLF)小鼠体内(图5A)。治疗7天后,相较于接受无细胞生物打印结构或未接受移植小鼠,接受3DP-HO移植的小鼠生存率显著提高(85.7%)。
为了验证3DP-HO的治疗效果是否为细胞特异性,作者移植了来源于肺癌细胞系的3D生物打印A549球状体(3DP-A549)。结果显示,所有3DP-A549组小鼠均在7天内死亡,证明3DP-HO的治疗效果具有特异性。3DP-HO移植组与正常对照组之间无显著差异,表明其对ACLF小鼠的生存率改善效果极为显著(图5B)。作者检测到小鼠体内人源ALB的表达水平,第1天为26
μg/mL,第7天升至32
μg/mL(图5C),明显高于既往PHH移植研究中的报道。这些结果表明,3DP-HO移植后能够提供有效的肝功能支持。
同时,作者监测了血清肝损伤标志物,结果显示,Sham组、Blank组和3DP-A549组的这些标志物水平显著升高,表明肝损伤严重。相比之下,3DP-HO治疗显著减轻了肝损伤,且治疗7天后各指标恢复至正常组水平(图5D)。

H&E染色显示,3DP-HO移植组在第4天肝组织坏死和充血面积明显减少(图5E)。TUNEL染色结果表明,与Sham组、Blank组和3DP-A549组相比,3DP-HO组的凋亡细胞数量明显减少。此外,Masson、α-SMA、Sirius
Red和Collagen
I染色结果显示,3DP-HO组的长期炎症诱导的肝纤维化明显缓解。不同小鼠组别的肝脏组织中肝相关基因的表达情况如图5F所示。与Sham组相比,3DP-HO组的炎症和纤维化相关基因显著下调。3DP-HO组与正常对照组之间无显著差异。此外,3DP-HO治疗显著上调了肝功能相关基因Alb、Aat、Cyp2e1和Glu。以上结果表明,3DP-HO在ACLF小鼠模型中表现出良好的治疗效果,包括显著提高生存率、上调肝功能相关基因表达、减轻肝脏炎症和纤维化。

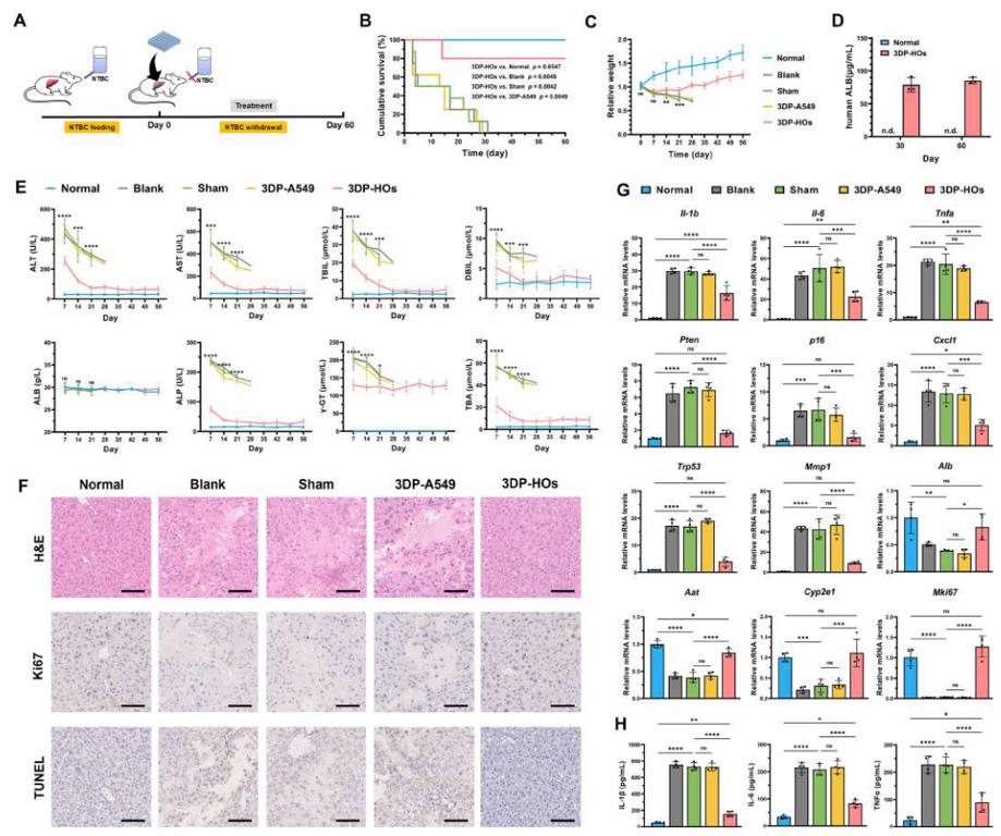
5. 3DP-HO移植拯救Fah−/−肝衰竭小鼠
作者将3DP-HO移植到患有肝衰竭的Fah−/−小鼠体内,该模型模拟了人类酪氨酸血症 I
型。如图6A所示,小鼠饮用含硝替酮(NTBC)的水以维持正常肝脏代谢功能,而未饮用NTBC的小鼠则出现肝衰竭。Fah−/−肝衰竭小鼠分别接受了无细胞生物打印结构、3DP-A549及3DP-HO移植,并观察60天。3DP-HO组的小鼠存活率显著提高并且体重得以维持(图6B-C)。60天后,Sham、Blank和3DP-A549组无一存活,而3DP-HO组的生存率达80.0%(图6B)。
此外,3DP-HO组小鼠的体重在前三周保持稳定,随后逐渐增加,并接近正常小鼠水平(图6C)。人ALB的检测结果表明,移植后第30天和第60天,小鼠血清中均检测到人ALB,显示3DP-HO在体内提供了稳定的肝功能。此外,ALB的分泌水平随着时间延长而增加,表明3DP-HO中的肝细胞可能具有增殖能力,或其ALB分泌能力在体内微环境适应后得到显著增强(图6D)。
3DP-HO组的大多数肝损伤血清指标均显著低于Sham、Blank和3DP-A549组(图6E)。H&E染色显示,接受3DP-HO治疗的Fah−/−小鼠肝组织坏死和充血区域明显减少。在3DP-HO组中,肝细胞增殖增强,而凋亡减少(图6F)。与Sham组相比,3DP-HO组小鼠肝组织的炎症和纤维化相关基因表达显著降低。其中,Pten、p16、Trp53和Mmp1的表达水平接近Normal组,未观察到统计学上的显著差异。
此外,3DP-HO组的肝功能相关基因及细胞增殖相关基因Mki67的表达水平明显上调。其中,Alb、Cyp2e1和Mki67的表达水平与Normal组相当,未观察到统计学上的显著差异(图6G)。与Sham组相比,3DP-HO治疗的Fah−/−小鼠血清中促炎细胞因子的水平显著降低。而与Normal
组相比,3DP-HO组小鼠的IL-1β、IL-6 和TNF-α仍显著升高,表明3DP-HO移植后肝组织中仍存在一定程度的残余炎症(图6H)。
以上结果表明,长期3DP-HO治疗可通过促进肝细胞增殖和功能恢复,同时减轻肝脏炎症和纤维化,显著提高Fah−/−肝衰竭小鼠的生存率。3DP-HO-C1、3DP-HO-C2和3DP-HO-C19在CCl4诱导的肝衰竭和Fah−/−肝衰竭小鼠模型中均表现出良好的治疗效果。这些结果进一步强调了3DP-HO可来源于不同细胞,其在体内治疗应用中具有广泛潜力。

6. 3DP-HO在治疗Fah−/−肝衰竭小鼠过程中促进血管化并维持高水平的细胞生物功能
在Fah−/−小鼠体内植入60天后,处死3DP-HO组存活的小鼠,取出腹腔内的生物打印结构。3DP-HO仍保持良好的整合状态,呈现清晰的晶格状结构,无明显降解或分离(图7A),表明GelMA水凝胶在体内具有优异的稳定性。此外,活-死双重染色显示,3DP-HO残存细胞的存活率较高。然而,部分HO在水凝胶基质中解聚,并迁移至水凝胶微纤维的外围,可能是由于这些区域氧气和营养供应的改善(图7B)。
在3DP-HO水凝胶结构中观察到了毛细血管,表明移植过程中存在一定程度的组织血管化(图7C)。FITC-Dextran和CD31免疫荧光染色证实了3DP-HO中可灌注且功能正常的新生血管存在。ALB和CD31的双重染色显示,毛细血管与3DP-HO之间存在密切的相互作用。推测这些毛细血管促进了氧气和营养物质的供应。肝功能相关标志物持续表达,同时细胞连接标志物在3DP-HO内部广泛表达并保持良好整合(图7D-E)。与植入前相比,植入后3DP-HO在生物合成、药物代谢和凝血相关的大多数基因表达方面未显示出显著差异(图7F)。
这些研究结果强调了3DP-HO在长期植入治疗过程中表现出的卓越稳定性、高细胞存活率、血管化能力和功能性,进一步表明其在治疗肝衰竭方面的巨大临床转化潜力。

小结
在本研究中,为了生成大规模、高活力的hCiPSC-HO,作者将hCiPSC-HPC培养在基于PDMS的透氧微孔装置中,增强了氧气供应。然后整合了基于球状体的生物打印技术,使用hCiPSC-HO(3DP-HO)作为高级构建块,实现更高密度的细胞打印。这一肝组织模型在体外和体内均表现出强大的肝功能,为终末期肝病的临床研究奠定了基础。
参考文献
Li G, He J, Shi J, et al. Bioprinting functional hepatocyte organoids
derived from human chemically induced pluripotent stem cells to treat
liver failure. Gut. Published online March 3, 2025.
doi:10.1136/gutjnl-2024-333885

0 留言