由创伤、细菌感染、颅面肿瘤和发育障碍引起的牙齿和牙齿缺陷的恢复和功能重建,是目前临床的主要挑战之一。牙科组织再生工程具有巨大的治疗潜力,可恢复天然牙齿的性能。生物3D打印技术提供了对支架孔径,形状和连通性的精确控制,从而创建了具有多个孔隙空间的复杂结构。此外,它们允许多种生物材料的分层分布促进各种组织的协同再生。
近日,来自浙江大学口腔医学院陈卓/吴文治等人对生物3D打印技术在牙科组织工程和再生领域应用进行了详细综述,主要探讨了3D打印技术在牙科组织再生中的最新进展、面临的挑战以及未来发展方向。文章首先介绍了牙齿的生理结构和功能,以及牙科组织损伤后的修复机制,随后详细讨论了3D打印技术的类型、牙科组织工程支架的性能要求,以及3D打印在牙科组织再生中的具体应用案例,包括牙釉质、牙本质、牙髓和牙根的再生。
相关综述文章以“Advances in 3D Bioprinting of Scaffolds for Dental Tissue
Engineering and Regeneration”为题于2025年4月15日发表在《Advanced Functional
Materials》上。

1.牙齿生理的基本原理
作者首先介绍了牙齿的生理结构和功能,包括牙齿的组成、自然组织修复机制以及牙科修复的临床材料(图2)。牙齿的结构包括牙釉质、牙本质、牙骨质和牙髓四个部分,介绍了它们的主要组成、功能及相互作用。作者进一步讨论了牙齿损伤后的修复过程,指出牙釉质无法再生,而牙本质可以通过牙髓-牙本质复合体的反应性修复来形成新的牙本质。牙科修复材料,如树脂修复材料、牙髓盖药剂、牙髓再血管化材料和牙种植体等,这些材料虽然在一定程度上恢复了牙齿的形态和功能,但无法完全复制天然牙齿的结构和功能。因此,组织工程学成为牙科组织再生的有前途的方法。

2.生物3D打印技术
在此部分,作者简单介绍了生物3D打印技术在牙科组织再生中的应用,包括常见的3D生物打印方法(如喷墨打印、激光辅助打印和挤出式打印)及其特点。喷墨生物打印通过压电或热驱动喷嘴喷射生物墨水,具有高分辨率和低成本的优点,但受限于生物墨水的低浓度和粘度。激光辅助生物打印通过激光脉冲转移生物墨水,避免了喷嘴堵塞,支持高粘度生物墨水和高细胞密度,但成本较高。挤出式生物打印是最广泛使用的生物打印技术,通过机械或气动压力挤出生物材料,具有非热过程、易于整合细胞和生物活性成分的特点。此外,还介绍了新兴的生物打印技术,如立体光刻(SLA)和双光子聚合(TPP),这些技术具有高精度和快速打印速度,但在牙科组织工程中的应用仍需进一步探索。
3.牙科组织再生中的生物打印
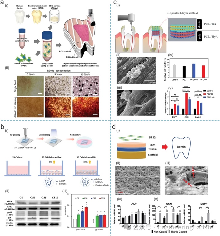
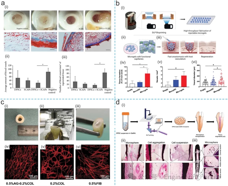
接着,作者总结了生物3D打印技术在牙科组织再生中的应用,包括牙科组织工程支架的生物特性、机械特性以及3D生物打印在牙科组织再生中的具体应用案例。理想的牙科组织工程支架需要具备生物相容性、生物活性和可控的生物可降解性,以促进硬组织或软组织的再生。此外,支架材料需要具备适当的机械性能和强度,以适应植入部位的组织。作者列举了牙科组织和牙齿根/牙齿再生的最新案例(图3-5)。



综上,生物3D打印技术在牙科组织再生领域展现出巨大潜力,能够制造出具有生物活性和机械性能的复杂组织结构。该技术通过精确控制细胞、生物材料和生物活性因子的分布,成功实现了牙釉质、牙本质、牙骨质和牙髓等牙科组织的再生。
尽管生物3D打印技术在牙科组织再生中取得了显著进展,但仍面临一些挑战:
(1)生物打印支架的治疗结果缺乏一致性和可重复性,这主要是由于植入支架与牙科缺陷部位微环境之间相互作用的机制尚不清楚;
(2)目前的生物打印技术在精确模拟天然牙科组织的复杂结构方面仍存在困难,例如难以完全复制牙釉质的纳米级棒状结构;
(3)生物打印的牙髓组织在与炎症环境的整合方面也面临挑战。
未来的研究需要进一步探索生物打印支架与宿主组织之间的相互作用机制,并建立标准化的评估协议。此外,临床前和临床评估对于生物3D打印牙科组织的成功应用至关重要。随着技术的不断进步和研究的深入,生物3D打印有望在牙科再生医学中发挥更大的作用,为患者提供更有效的治疗方案。
参考资料:https://doi.org/10.1002/adfm.202505258

0 留言