肝脏作为重要代谢器官,细胞密度高且结构复杂。在肝脏组织工程领域,肝移植供体稀缺,利用细胞封装水凝胶治疗急性疾病成为研究热点。构建含高细胞密度且具备有效血管网络的组织至关重要,这能实现快速功能补偿,满足代谢需求。
然而,当前面临诸多难题。传统用于封装高密度细胞的水凝胶机械性能不足,难以承受生理血流剪切力,导致植入失败;多数研究依赖宿主血管自然生长或吻合,速度慢,无法防止大规模合成组织缺血性细胞死亡;实现生理相关细胞密度困难,现有3D打印研究的细胞密度远低于天然组织,且高细胞密度会影响生物墨水的可打印性和细胞活力。
为解决这些痛点,来自中国科学院动物研究所的顾奇教授团队开发了一种微凝胶 -
水凝胶杂化材料(GMMHM),通过优化微凝胶与生物大分子比例,形成的共价交联网络具备良好机械完整性,可进行直接血管吻合。该杂化材料支持多种功能,如嵌入式3D打印构建宏观血管网络、促进内皮细胞自组装形成微血管网络等。研究成果以“A
Microgel–Hydrogel Hybrid for Functional Compensation and Mechanical
Stability in 3D Printed Cell-Dense Vascularized Liver
Tissue”为题发表在《Advanced Materials》上。

研究内容
1.
设计微凝胶-水凝胶杂化材料,通过制备不同成分比例的水凝胶并进行表征测试的研究方法,研究微凝胶-水凝胶杂化材料(GMMHM)的设计与特性。结果显示,该杂化材料具备独特的交联结构和孔隙特征,其弹性模量、韧性等机械性能可通过调整HA-MA和GMM浓度优化,能平衡生物相容性和机械性能。

2.
水凝胶杂化材料的设计策略及异质特性,运用调整UV和37°C处理顺序制备不同水凝胶、使用纳米压痕系统和流变仪测试力学性能、借助冷冻扫描电镜观察微观结构等研究方法,探究不同成分对水凝胶力学性能和微观结构的影响。结果表明,HA-MA和GMM浓度显著影响水凝胶的有效杨氏模量等力学性能,GMMHM形成了内部致密、外部松散的交联结构,其孔隙结构与力学性能密切相关。

3.
嵌入式打印构建宏观血管并进行直接血管吻合,利用振荡剪切流变仪测试材料流变特性、进行嵌入式3D打印实验及动物血管吻合手术的研究方法,研究GMMHM用于构建宏观血管网络及与宿主血管直接吻合的可行性。结果表明,GMMHM具有良好的剪切变稀和自愈合特性,可成功打印复杂血管结构并实现与大鼠颈动脉和颈静脉的直接血管吻合,保证植入后组织稳定。

4.
3D打印结构中的初步血管生成和血管发生,采用细胞培养、免疫荧光染色、扫描电镜观察和定量分析等研究方法,研究GMMHM对内皮细胞自组装形成微血管网络的影响。结果表明,GMMHM能促进血管生成和血管发生,形成复杂的微血管网络,且该过程依赖于基质金属蛋白酶(MMP)对水凝胶网络结构的降解。

5.
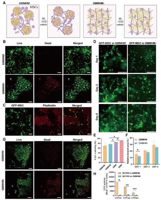
支持间充质干细胞和实质细胞活性,通过将不同细胞类型封装在GMMHM和GMMHM−中培养并检测细胞活性、代谢功能等研究方法,研究GMMHM对多种细胞活性和功能的支持作用。结果表明,GMMHM具有良好的生物相容性,可促进间充质干细胞(MSCs)、人脐静脉内皮细胞(HUVECs)等细胞的生长和扩展,支持原代人肝细胞(PHHs)和胚胎干细胞分化的心肌细胞的功能。

6.
优化3D空间构建高细胞密度组织模型,运用分析不同细胞密度对水凝胶机械性能影响、调整水凝胶成分构建组织模型等研究方法,研究如何优化水凝胶以构建高细胞密度(HCD)组织模型。结果表明,通过调整GMMHM中微凝胶和生物大分子比例,可实现高细胞密度且保证水凝胶具有适宜机械性能和生物相容性。

7.
细胞密集型水凝胶杂化材料促进肝功能,通过免疫染色、定量聚合酶链反应(qPCR)检测肝相关蛋白和基因表达等研究方法,研究HCD的肝细胞在GMMHM中培养后的肝功能。结果表明,高细胞密度能增强肝组织功能相关蛋白和基因的表达,且添加黄原胶(XG)可改善GMMHM构建宏观血管的生物打印性能。

8.
工程化血管化肝脏对SD大鼠的快速功能支持,借助建立大鼠肝衰竭模型、植入工程化肝组织并进行血液生化分析等研究方法,研究工程化血管化肝组织对急性肝衰竭SD大鼠的治疗效果。结果表明,植入含高细胞密度肝细胞的工程化肝组织可延长大鼠存活时间,改善肝功能指标,降低血清氨水平。

研究结论
本研究开发了一种具有异质微环境的微凝胶-水凝胶杂化材料,它利用化学交联和物理缠结来调控基质刚度和孔隙结构。该杂化材料不仅能在体外支持多种细胞的形态发生和功能活动,还具备工程组织所需的机械性能,可实现直接血管吻合,促进体内快速功能补偿。通过将血管生成、血管发生与嵌入式3D打印相结合,在厚组织内构建了复杂的微血管网络和宏观血管通道。增强的机械性能使杂化材料能与宿主血管直接吻合,减少连接时间,降低厚组织坏死风险。通过调整微凝胶与生物大分子的比例,本研究在体外构建了高细胞密度的高度血管化肝组织模型,并成功植入急性肝衰竭的SD大鼠体内,实现了快速血液灌注和肝功能恢复,为构建具有独特理化性质的血管化组织提供了新方法。
文章来源:
https://doi.org/10.1002/adma.202413940

0 留言