细胞打印技术为植物组织工程的发展提供了技术支撑,在植物细胞微环境研究、高价值代谢产物生产、植物基食品制造以及定制化木材合成等领域展现出巨大潜力。然而,与已经相对成熟的哺乳动物细胞打印相比,植物细胞打印尚处于起步阶段,仍面临如细胞尺寸不均和剪切力敏感等挑战,难以同时实现高打印分辨率与高细胞活性。

近期,清华大学机械系欧阳礼亮团队以胡萝卜细胞为研究对象,系统探讨了植物细胞团形态对生物墨水性能的影响,并提出“植物细胞团尺寸与针头内径匹配”的策略,旨在为植物细胞的工程化应用提供参数优化方案(图1)。

工作亮点
首次建立适用于挤出打印的植物细胞团-针头尺寸匹配准则
厘米级大尺寸载植物细胞结构的打印与稳定培养
挤出式打印对植物细胞功能影响的初步解析
研究内容
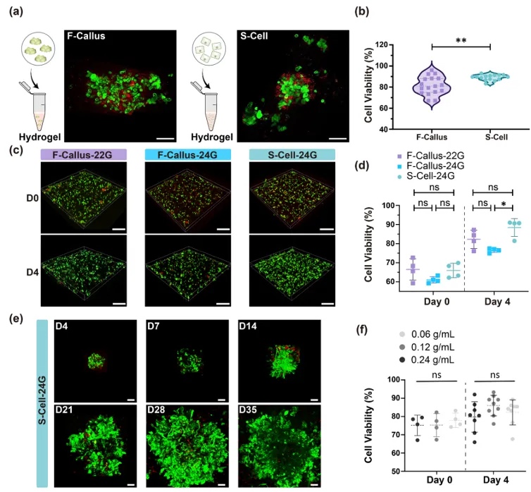
基于悬浮培养获得的细胞团(S-Cell)的墨水活性与均匀性更好。本研究首先从胡萝卜外植体培养获得常规愈伤组织(R-Callus),随后通过物理破碎获得离散化愈伤组织(F-Callus),并采用悬浮培养获得细胞团(S-Cell)。其中S-Cell的尺寸最小(174±79
μm),活死染色结果表明,三种细胞形态的初始存活率均较高(R-Callus ~93%,F-Callus ~85%,S-Cell
~97%),因在制备过程中受机械剪切作用,F-Callus的存活率相对较低(图2)。

将三种细胞形态分别与明胶/海藻酸水凝胶混合制备生物墨水。透明度测试显示,S-Cell墨水均匀性最佳。流变学测试表明,所有墨水均表现出剪切稀化特性,且墨水均保持溶胶-凝胶温敏转变能力。这对形成挤出微丝单元和打印过程中的结构自支撑至关重要。在挤出测试中,S-Cell因其均匀性良好和尺寸小的优势,可用内径更小的针头(24G:310μm)进行挤出(图3)。

在此基础上,作者通过进一步测试不同规格针头(18G-24G)的打印效果发现,当针头直径能覆盖85%(临界分数)以上的细胞团时,生物墨水可以实现稳定打印(图4)。并且仅S-Cell墨水可顺利通过24G针头实现更高分辨率打印(图4)和更高细胞活性(图5)。


作者通过活死染色定量分析发现,在打印后,三种墨水细胞存活率相近,但培养4天后,S-Cell组的细胞活性提高至80%以上,且35天内持续增殖,载细胞结构保持良好形貌和结构稳定性(图5、6)。

团队使用S-Cell墨水成功打印出厘米级的“胡萝卜形状”结构。活死染色结果显示,不同区域细胞活性一致,表明3D打印构建的多孔结构有助于营养物质的均匀交换(图7)。

RNA-seq 分析显示,打印过程激活了细胞壁修复、防御响应、氧化应激等基因表达,提示植物细胞能通过自我调节应对适度的剪切应激(图8)。但若剪切力过强,细胞死亡风险加大。

总结与展望
为避免植物细胞在打印过程中,因过高的剪切作用而导致细胞死亡和生长缓慢,本研究首次提出“临界分数”作为细胞团-喷嘴匹配的重要准则,为高分辨率与高活性植物细胞打印提供理论依据与实用指导,并通过RNA-seq分析,初步验证了在合适的剪切作用下,植物细胞可通过自调节,恢复良好的生长状态。总结而言,打印参数窗口的选择对植物细胞打印至关重要。
论文于2025年2月5日发表于《Biofabrication》,清华大学机械系博士生周德志为第一作者,本科生李佩锡为共同第一作者,欧阳礼亮副教授为通讯作者,其他合作者包括博士生余爽、前科研助理崔镇华以及深圳清华大学研究院徐弢教授。项目获得国家自然科学基金的支持。
原文链接:https://iopscience.iop.org/article/10.1088/1758-5090/adada1

0 留言