皮肤作为人体重要器官,一旦完整性受损形成伤口,不仅会给患者带来痛苦,增加感染风险,还会对生活质量造成严重影响,全球先进伤口护理市场规模庞大,寻找高效治疗手段迫在眉睫。当前,大面积皮肤创伤的治疗方式,如自体皮肤移植存在供体部位有限、易感染等问题,而人工皮肤替代品也无法实现包括毛囊、汗腺、血管和皮脂腺等皮肤附属器的完全功能性、无瘢痕再生。毛囊作为皮肤重要附属器,在抵御外界刺激、促进伤口愈合等方面意义重大,但利用真皮乳头细胞进行组织工程存在获取困难、体外培养时再生潜能难以维持等局限。
为解决这些难题,湖南师范大学刘中华、陈海燕团队利用3D生物打印技术,将表皮干细胞和皮肤源性前体细胞与明胶甲基丙烯酸酯和透明质酸甲基丙烯酸酯组成的多组分水凝胶相结合,制备出预制人工皮肤。相关工作以《3D
bioprinting of prefabricated artificial skin with multicomponent
hydrogel for skin and hair follicle
regeneration》为题发表在《Theranostics》上。湖南师范大学生命科学学院陈海燕副教授和刘中华教授为本文的共同通讯作者,陈海燕副教授研究团队成员马潇潇和朱肖慧为本文的共同第一作者。该研究成果能有效促进伤口愈合,实现表皮、真皮、毛囊、血管和皮脂腺等组织的再生,为皮肤修复和毛囊再生提供了新的解决方案,也为人工皮肤的体外培养和保存奠定了理论基础。

研究内容
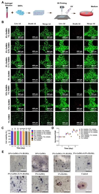
1. 多组分水凝胶的表征与3D打印性能评估
通过扫描电子显微镜(SEM)、溶胀率测定、溶解度测定、流变学测定及3D打印实验等方法,研究不同浓度多组分水凝胶的微观结构、溶胀溶解性能、机械性能和打印性能。结果表明,多组分水凝胶呈现相互连通的三维多孔网络结构,孔径5
- 30μm,浓度增加时孔径减小、溶胀率和溶解度降低、机械稳定性增强;确定5% GelMA - 0.5%
HAMA水凝胶打印性能良好,适合用于后续研究。

2. SKPs在多组分水凝胶中的活力、增殖及AP表达研究
采用细胞活力染色、细胞增殖检测及碱性磷酸酶(AP)染色等方法,研究3D打印过程及不同多组分水凝胶对SKPs增殖和活性的影响。结果显示,3D打印后第1天,SKPs在多组分水凝胶中活力超95%,第3天虽略有下降但仍超90%,且各水凝胶组中SKPs均有不同程度增殖;AP染色表明多组分水凝胶未影响SKPs毛囊再生潜能,5%
GelMA - 0.5% HAMA水凝胶组中AP表达显著升高。

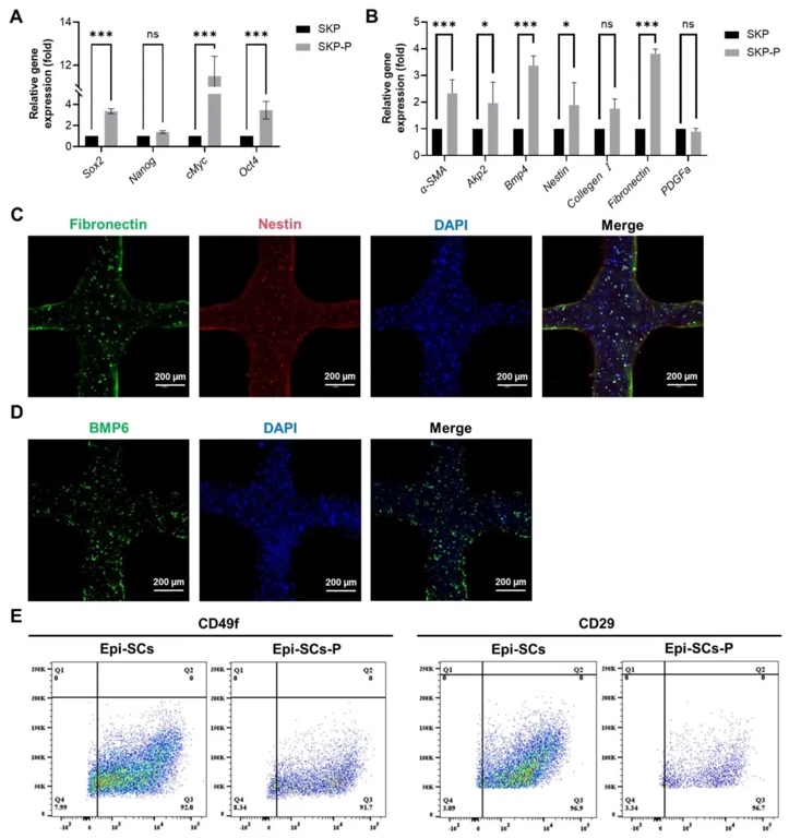
3. 人工皮肤中Epi - SCs和SKPs的细胞学分析
运用免疫荧光(IF)染色、实时定量聚合酶链反应(RT -
qPCR)和流式细胞术分析,研究3D打印和三维培养对SKPs细胞特性、干性及毛囊诱导潜能的影响,以及多组分水凝胶对Epi -
SCs的影响。结果表明,SKPs在人工皮肤中稳定表达相关标记蛋白,干性基因和毛囊诱导相关基因表达显著增加;Epi -
SCs在多组分水凝胶中培养,其表面标记CD49f和CD29表达与传统培养组无显著差异,说明该人工皮肤具有皮肤附属器再生潜力。

4. 含SKPs和Epi - SCs的3D打印人工皮肤促进体内皮肤和毛囊再生
利用裸鼠皮肤和毛囊重建模型,通过移植3D打印的含Epi - SCs、SKPs和5% GelMA - 0.5%
HAMA水凝胶的人工皮肤,观察伤口愈合情况,进行H&E染色、免疫荧光染色检测。结果显示,人工皮肤促进伤口完全愈合,有明显毛发生长,成功再生毛囊、表皮、真皮、血管和皮脂腺,表明该人工皮肤能有效促进体内皮肤及附属器再生。

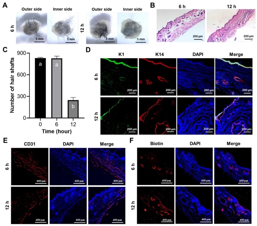
5. 预制人工皮肤促进体内皮肤和毛囊再生
将人工皮肤在体外培养6和12
h后移植到裸鼠伤口,通过观察毛发再生情况、H&E染色、免疫荧光染色和毛发数量统计,研究预制人工皮肤的再生能力。结果表明,体外培养6和12
h的人工皮肤仍能促进伤口毛发再生,实现表皮、真皮、毛囊、血管和皮脂腺再生,虽培养时间延长毛发密度有所降低,但12
h内毛囊再生可行,为细胞负载人工皮肤的预制提供了理论依据。

研究结论
本研究整合组织工程与3D生物打印技术,成功开发出全层皮肤再生的方法。研究选用打印性能优良、溶解性和溶胀率低、机械性能稳定的多组分光敏水凝胶,通过3D生物打印封装表皮干细胞和皮肤源性前体细胞,制备出可定制的人工皮肤。这种人工皮肤不仅有助于无瘢痕愈合,更重要的是能够再生毛囊、血管和皮脂腺等皮肤附属器。该方法在皮肤组织工程及相关领域具有广泛应用的巨大潜力,为皮肤修复和皮肤附属器再生提供了新的策略,也为后续细胞负载人工皮肤的体外培养研究奠定了基础。
文章来源:https://www.thno.org/v15p2933.htm

0 留言