心血管系统依赖心肌的收缩功能维持血液循环,心肌细胞的高度有序排列对心脏正常功能至关重要。在心脏组织工程领域,模拟天然心肌的结构和功能面临诸多挑战。如细胞构建体存在细胞排列不一致、扩展性和互连性有限等问题;基于微纳拓扑特征的支架多局限于二维平面排列,无法重现动态三维细胞外基质微环境;水凝胶虽能支持细胞生长和排列,但存在机械稳定性差、操作复杂等问题;现有电液动力打印(EHD)支架细胞间互连性不足,影响细胞播种密度和电信号耦合。
为解决这些痛点,西安交通大学的李涤尘/贺健康教授团队开发了InterPore微纤维晶格。该晶格是一种新型各向异性EHD打印支架,具有纵向互连孔,能满足心肌细胞高密度排列和电信号传播的结构连接需求。团队通过实验研究和有限元分析,揭示了细胞
-
纤维蛋白水凝胶相互作用驱动组织束形成的微观进化过程。利用该系统,成功从新生大鼠心肌细胞生成心脏组织,提升了电生理性能,并通过多次播种策略提高了细胞播种密度,促进了多细胞、血管化心脏结构的形成。相关工作以“Engineering
Highly Aligned and Densely Populated Cardiac Muscle Bundles via Fibrin
Remodeling in 3D-Printed Anisotropic Microfibrous
Lattices”为题发表在《Advanced Materials》上。
西安交通大学贺健康教授为论文的通讯作者,西安交通大学毛茅研究员与韩康博士生为论文共同第一作者。

1. InterPore微纤维晶格的设计与制备
通过电液动力(EHD)打印技术,研究了InterPore微纤维晶格的设计与制备过程,结果表明该技术能制造出具有高度有序且稳健微观结构的晶格,其独特的交错“V形”横向纤维结构增强了孔隙互连性和机械稳定性。

2. InterPore微纤维晶格的特性及引导细胞排列作用
运用Micro-CT分析、扫描电子显微镜(SEM)成像和力学测试等方法,研究InterPore微纤维晶格的结构、机械性能及引导细胞排列的能力,结果显示该晶格具有明确的结构、足够的机械强度,能有效引导细胞自组装成排列紧密的细胞束。

3. InterPore微纤维晶格对组织形成的影响
采用细胞培养实验和有限元模拟的方法,对比InterPore微纤维晶格与传统晶格,研究其对组织形成的影响,结果表明InterPore微纤维晶格能促进形成高度排列、紧密且纵向互连性增强的组织,维持高细胞密度和细胞活力。

4. 纤维蛋白重塑与细胞介导的排列过程
借助对不同时间点C2C12细胞在荧光纤维蛋白中成像及二维网络模型模拟,研究InterPore微纤维晶格内细胞介导的天然纤维水凝胶各向异性重塑过程,结果发现细胞能使纤维蛋白从随机排列逐渐转变为高度有序排列。

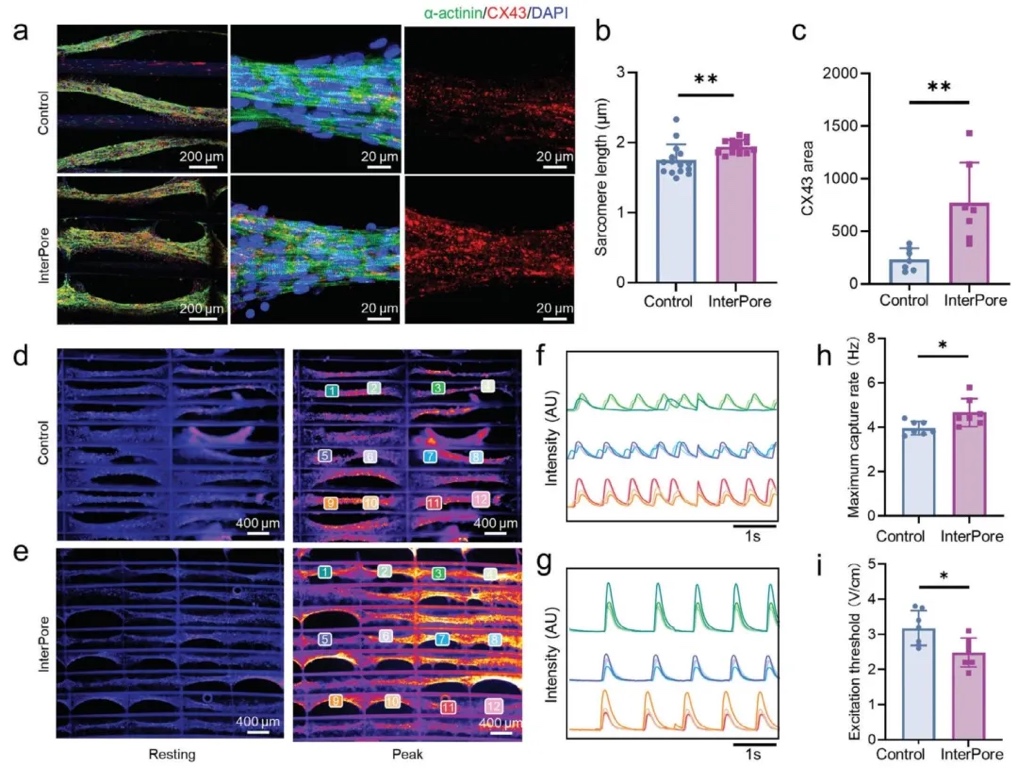
5. InterPore微纤维晶格构建新生大鼠心脏组织
通过将新生大鼠心肌细胞接种到纤维蛋白水凝胶并在不同晶格中培养,研究InterPore微纤维晶格对心脏组织发育的促进能力,结果表明在该晶格中培养的心脏组织具有更成熟的结构和电生理活性。

6. 多次播种循环增强细胞负载和多细胞组织形成
利用多次播种实验和有限元模拟,研究多次播种循环对InterPore微纤维晶格细胞负载和多细胞组织形成的影响,结果显示多次播种可提高细胞密度且维持高细胞活力,还能构建预血管化心脏组织。

7. 从hiPSC-CMs构建功能性人类心脏组织
采用细胞培养、钙成像、基因表达分析和药物处理等方法,研究在InterPore微纤维晶格中使用hiPSC-CMs构建功能性人类心脏组织的过程,结果表明该晶格能促进hiPSC-CMs功能成熟,构建的组织对药物有响应,可用于药物测试。

研究结论
本研究开发了一种各向异性的3D打印微纤维晶格,这是心脏组织工程领域的一项重大进展。该平台将精确的结构控制与仿生纤维蛋白水凝胶重塑相结合,成功构建出高度有序、密集的心肌束,这些心肌束具有增强的电生理和机械性能。晶格的纵向互连孔隙不仅有助于高密度细胞组织和强大的互连性,还支持血管化和功能性组织成熟等关键过程。这些研究结果证明了微纤维晶格作为一种可扩展且有效的工具,在构建生理相关心脏组织方面的多功能性。展望未来,该方法在疾病建模、药物筛选和再生治疗等应用中具有巨大潜力,特别是在满足高密度细胞排列、同步收缩和长期组织存活的关键需求方面。
挑战与展望
尽管本研究在心脏组织工程取得重要进展,但仍面临挑战。在细胞方面,hiPSC-CMs在微纤维晶格内的长期稳定性及与宿主组织的整合效果有待提升,目前仅初步实现功能成熟,离临床应用还有差距。从材料角度,虽然InterPore微纤维晶格性能良好,但在长期复杂生理环境中的耐久性和适应性还需深入研究。
展望未来,可进一步优化微纤维晶格的结构和成分,以更好地模拟天然心肌微环境,促进细胞的长期存活与功能维持。还能探索多种细胞共培养体系,构建更复杂、功能更完善的心脏组织模型。此外,加强体内研究,验证工程化心脏组织在动物模型中的治疗效果,将为心脏疾病的治疗带来新的希望,推动心脏组织工程从实验室走向临床应用。
文章来源:
https://doi.org/10.1002/adma.202419380

0 留言