肝脏作为人体最大的消化腺,承担着蛋白质合成、代谢等重要生理功能。然而,药物或疾病引发的肝损伤会影响其再生能力。构建能精准模拟健康人体肝脏生理功能的体外三维模型,对提升实验准确性、推动药物研发和临床应用意义重大。肝脏血管系统复杂,体外构建复杂血管网络,维持充足养分供应,对细胞生长、模拟肝脏异质结构和细胞微环境至关重要。 3D生物打印技术虽在构建复杂肝脏组织方面有进展,但现有方法仍存在诸多局限。例如,同轴挤出打印受喷嘴结构限制,难以形成稳定的分叉微血管;传统牺牲打印的层层堆叠法,因低模量水凝胶黏度低、难以自支撑,不易构建复杂三维血管结构,且细胞载药生物墨水的流变学特性变化会影响打印可行性。同时,现有方法在材料选择上受限,细胞载微球制备复杂、通量低,不利于大规模组织构建。 为解决这些问题,浙江大学马梁教授团队开发出一种可交联的双相嵌入介质,通过混合低黏度生物材料和明胶微凝胶,克服了传统方法的局限。相关工作以“Construction
of complex three - dimensional vascularized liver tissue model in vitro
based on a biphasic cell - laden embedding medium”为题发表在《International
Journal of Extreme Manufacturing》上。

1.构建复杂三维血管化肝组织体外模型的方法
通过开发一种可交联的双相细胞负载嵌入介质,研究了在体外构建复杂三维血管化肝组织模型的可行性,结果表明该方法能够实现精确的三维血管结构构建,并促进肝细胞与内皮细胞的紧密粘附。

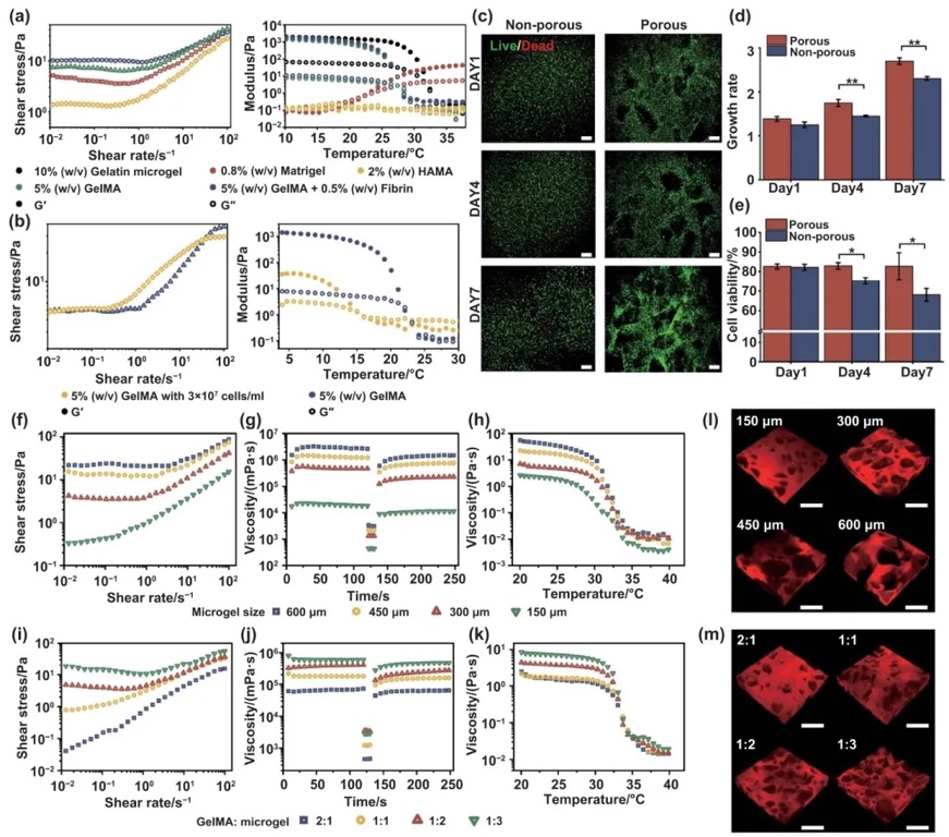
2.双相细胞负载介质的流变学特性及生物相容性
通过流变学测试和细胞实验,研究了双相细胞负载介质的流变学特性及其对细胞活性的影响,结果表明该介质具有良好的流变学性能和生物相容性,能够支持细胞的增殖和存活。

3.牺牲打印复杂结构
通过嵌入式打印技术,研究了在双相介质中构建复杂三维血管结构的能力,结果表明通过调整打印速度可以精确控制血管直径,并成功构建了多种复杂的血管网络结构。

4.血管化肝组织构建
通过将内皮细胞负载的牺牲墨水嵌入双相介质,研究了在体外构建血管化肝组织的过程,结果表明内皮细胞能够在打印结构中形成连续的血管网络,并与肝细胞紧密粘附。

5.血管化肝组织的功能特性
通过对血管化和非血管化肝组织的功能进行对比分析,研究了血管化对肝组织功能的影响,结果表明血管化肝组织在蛋白质合成、代谢功能和肝损伤标志物表达方面均优于非血管化模型。


6.不同血管密度对肝组织功能的转录组测序分析
通过对不同血管密度的肝组织进行转录组测序,研究了血管密度对肝组织功能的影响,结果表明高血管密度的肝组织在代谢和血管生成相关基因表达方面显著上调。

研究结论
本研究利用与明胶微凝胶混合的水凝胶制备了可负载细胞的支撑浴。该方法适用多种材料,明胶微凝胶可调节支撑浴的流变特性和组织孔隙率,进而创建可调节的肝脏微环境。通过嵌入式打印技术,连续打印牺牲生物墨水形成三维结构,调整打印速度能控制血管直径,构建出具有可灌注血管网络的肝脏组织模型。同时,原位内皮化方法构建了复杂血管结构,促进了肝细胞与内皮细胞的紧密相互作用。体外肝脏功能测试表明,相比简单混合细胞形成的三维组织模型,用该方法构建的血管化组织在蛋白质和基因表达水平上更高。最后评估了不同血管密度对肝脏组织功能的影响,转录组测序显示高血管密度的肝脏组织在脂质代谢和血管生成相关途径的基因表达上调。尽管该方法存在路径规划复杂和墨水沉积精度有限等挑战,但在构建高细胞密度组织方面潜力巨大,为后续肝脏组织研究提供了有前景的方法。
挑战与展望
本研究在构建体外血管化肝脏组织模型方面取得重要进展,但仍面临挑战。构建三维血管结构时,路径规划复杂,当前技术难以实现墨水沉积的亚百微米精度,限制了模型的精细化程度。此外,在大规模应用方面,实验操作的复杂性和成本也是需要克服的问题。
展望未来,研究可聚焦于提高细胞密度,以构建功能更完善的肝脏组织。优化打印参数和设备,突破墨水沉积精度的限制,提升血管结构的构建质量。同时,拓展材料选择范围,深入探究不同材料组合对肝脏组织微环境的影响,增强模型的生理相关性。进一步结合其他前沿技术,如微流控技术、人工智能辅助设计等,有望实现更高效、精准的肝脏组织工程构建,为肝脏疾病研究、药物研发等提供更可靠的体外模型。
文章来源:
https://iopscience.iop.org/article/10.1088/2631-7990/ada836

0 留言